Найти в Дзене
Иван Кулавский

Решение задания № 15 в Python _3

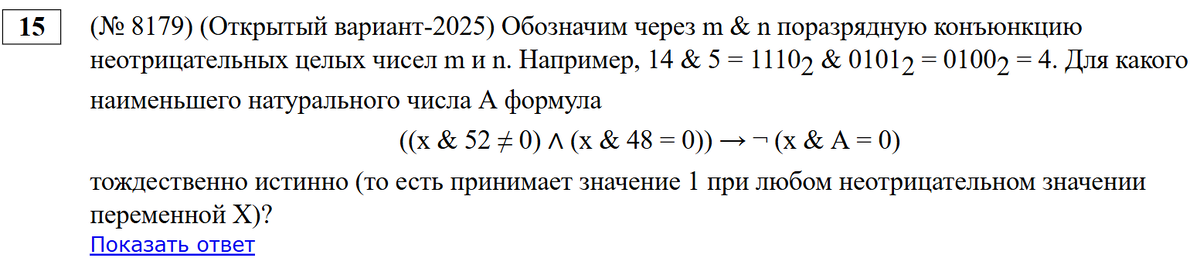
Задание с сайта Полякова К.Ю. Открытый вариант-2025 & - побитовая конъюнкция сам знак пишется как есть Натуральные числа с 1 начинаются! ¬ (x & А = 0) это лучше заменить на (x & А != 0) добавляем flag for a in range(1, 1000):
flag = 1
for x in range(0, 1000):
func = ((x & 52 != 0) and (x & 48 == 0)) <= (x & a != 0)
if func == 0:
flag = 0
if flag == 1:
print(a)
break

Задание с сайта Полякова К.Ю.

Открытый вариант-2025

& - побитовая конъюнкция

сам знак пишется как есть

Натуральные числа с 1 начинаются!

¬ (x & А = 0) это лучше заменить на (x & А != 0)

-2

добавляем flag

-3

for a in range(1, 1000):
flag = 1
for x in range(0, 1000):
func = ((x & 52 != 0) and (x & 48 == 0)) <= (x & a != 0)
if func == 0:
flag = 0

if flag == 1:
print(a)
break