Добавить в корзинуПозвонить
Найти в Дзене

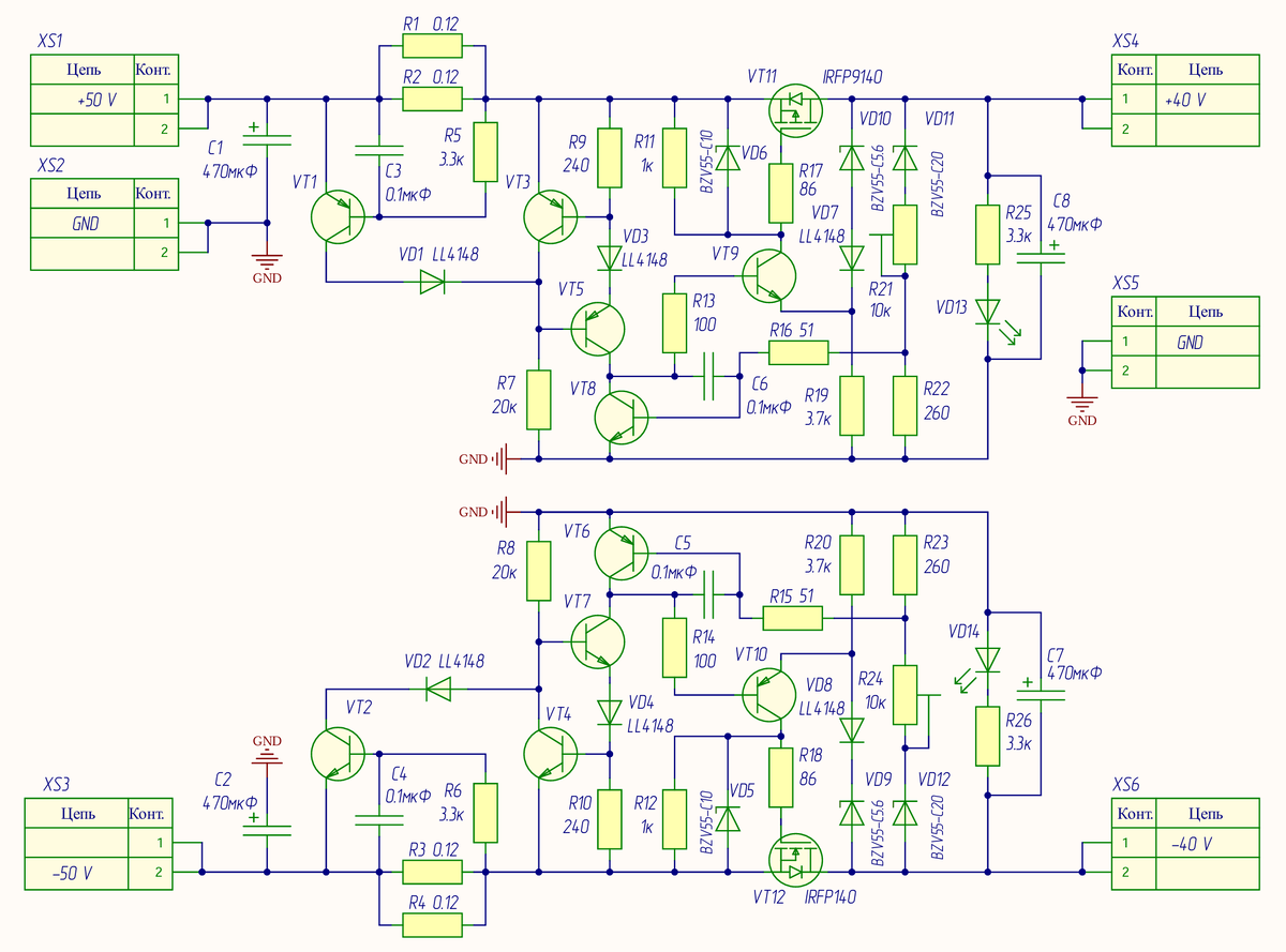
Часть 1. Стабилизированный источник питания для усилителей мощности

«Этим полукреслом мастер Гамбс начинает новую партию мебели, 25.08.2025 г., Омск». И так, до сегодняшних дней я как-то был далек от мысли применения стабилизированного питания для усилителей мощности, но проклятый аудиоперфекционизм как-то решил догрызть меня и зажать в угол! В итоге я обратился к уважаемому всеми соратнику Г. Брагину с просьбой подкинуть мне дровишек в топку. На что наш уважаемый мэтр выдал мне несколько схем реализаций стабилизированных блоков питания. Одну из которых я представляю ниже: В схеме реализована защита по току, настроенная на плавное запирание силового транзистора при превышении тока в 12 А. Что в целом более чем за глаза для нашего «домашнего» аудио. Покрутив схему в «Майкрокэпе», я немного подкорректировал номиналы. Нужно отметить, что в симуляции данный вариант ведет себя очень даже достойно, порядка 25 мВ амплитуда пульсаций при токе около 10 А. Хорошо, подумал я и решил набросать компактную печатную плату с габаритом 66 х 63 мм. Конструктивно плата к

«Этим полукреслом мастер Гамбс начинает новую партию мебели, 25.08.2025 г., Омск».

И так, до сегодняшних дней я как-то был далек от мысли применения стабилизированного питания для усилителей мощности, но проклятый аудиоперфекционизм как-то решил догрызть меня и зажать в угол! В итоге я обратился к уважаемому всеми соратнику Г. Брагину с просьбой подкинуть мне дровишек в топку. На что наш уважаемый мэтр выдал мне несколько схем реализаций стабилизированных блоков питания. Одну из которых я представляю ниже:

Схема двухполярного стабилизатора
Схема двухполярного стабилизатора

В схеме реализована защита по току, настроенная на плавное запирание силового транзистора при превышении тока в 12 А. Что в целом более чем за глаза для нашего «домашнего» аудио.

Покрутив схему в «Майкрокэпе», я немного подкорректировал номиналы. Нужно отметить, что в симуляции данный вариант ведет себя очень даже достойно, порядка 25 мВ амплитуда пульсаций при токе около 10 А. Хорошо, подумал я и решил набросать компактную печатную плату с габаритом 66 х 63 мм. Конструктивно плата крепится на три винта М3 к радиатору через транзисторы корпуса TO-247.

слой TOP
слой TOP
Слой BOT
Слой BOT

Заказал платы с толщиной фольги 50 мкм... Нет-нет, не в «Резоните», а в Поднебесной, где ребята их шлепают как оладьи за три недели вместе с доставкой))). В итоге плату сделали за полтора дня, а доставка ПР заняла две недели.

Долго ли, быстро ли, но плата собрана, и на ней даже нашлось место отпечатку некогда великой империи СССР в виде ее яркого, легендарного представителя — многооборотистого подстроечного резистора СП5-2ВБ!!!

Слой TOP
Слой TOP
Слой BOT
Слой BOT

Стоит отметить, что собранная плата стаба без вопросов заработала на холостом ходу и даже не дала себя дискредитировать быстро нарастающим хлопком или дымом))))

Итак, первые результаты...

-6

Напряжение стабилизации 30 В, сопротивление нагрузки 7,7 Ом, ток 3,9 А.

Верхний (желтый) — пульсации после стабилизатора (ничего нет), нижний — пульсации после линейного блока питания СRC общей емкостью 44000 мкФ.

Для оценки пульсаций увеличим верхний график еще в 10 раз...

Шум и пульсации на выходе стабилизатора при U=30, I=3.9А
Шум и пульсации на выходе стабилизатора при U=30, I=3.9А

Вот что удалось вытащить из стаба. По факту мы увидели работу диодного моста (красным), точнее переключение диодов. Амплитуда переключения диодов — 2 мВ (это и есть пульсации стаба), при пульсациях блока CRC в 400 мВ. Исходя из полученных результатов, будем считать, что коэффициент подавления пульсации равен 200 или 46дБ.

Учитывая, что «Мы боремся за звание дома высокой культуры быта», из полученных результатов измерений сложилась мысль, что нельзя рассматривать работу стаба отдельно от выпрямителя и необходимо продолжить улучшения нашего источника питания в комплексе. Необходимо исследовать вариант, где вместо диодного моста, преобразование переменки в постоянку будет проводить драйвер LT4320 с мощными полевыми транзисторами. Также сравним отличия переходных процессов с диодным мостом и, по возможности, амплитуду шума данных решений при тех же режимах нагрузки на стабилизаторе.

Бездиодный вариант преобразования переменного напряжения в постоянное.
Бездиодный вариант преобразования переменного напряжения в постоянное.

Сравнения двух вариантов...

Выпрямитель на базе диодов MUR820 шунтированных пленкой 0,1 мкФ
Выпрямитель на базе диодов MUR820 шунтированных пленкой 0,1 мкФ
Выпрямитель на базе полевых транзисторов и драйвера LT4320
Выпрямитель на базе полевых транзисторов и драйвера LT4320

Графики остались практически неизменными, амплитуда пульсаций осталась прежней. Но КПД блока питания повысился на 1,7 В при токе нагрузки 4 А, что лучше, чем у диодного моста. Теперь 6,8 Вт мощности не теряются в виде тепла на диодах. Это связано с более высокой скоростью переключения полевых транзисторов и драйвера LT4320 по сравнению с Ultrafast диодами MUR820. Также отмечается более чистая работа полевых транзисторов и отсутствие "звона" при переключении, что может повлиять на повышение качества звука в системе.

Чтобы изучить спектр гармоник блока питания CRC, и стабилизатора проведем эксперименты. Сначала проверим его работу как отдельного устройства, затем добавим стабилизатор. Рассмотрим два варианта: диодный мост на MUR820 и LT4320 с полевыми транзисторами. Естественно, все под нагрузкой 30В, 4А.

БП с СRC фильтром (22т. мкФ+0.06+22т. мкФ)
БП с СRC фильтром (22т. мкФ+0.06+22т. мкФ)
Выпрямитель на базе диодов MUR820 шунтированных пленкой 0,1 мкФ
Выпрямитель на базе диодов MUR820 шунтированных пленкой 0,1 мкФ
Выпрямитель на базе полевых транзисторов и драйвера LT4320
Выпрямитель на базе полевых транзисторов и драйвера LT4320

Выводы

1. Измерения показали значительное преимущество стабилизатора перед обычным CRC-фильтром в подавлении пульсаций.

2. Анализ спектра шума не выявил явных преимуществ LT4320 для звукового применения по сравнению с ультрабыстрыми диодами.

3. LT4320 отличается от диодных мостов низким падением напряжения на управляющем транзисторе, что повышает КПД выпрямленного напряжения на 1-1,7 В при высоких нагрузках.

Вот, собственно, и всё. Серия экспериментов проведена, результаты опубликованы. Нужно сказать, что в начале эксперимента я пребывал в некоторых иллюзиях о данной микросхеме и ее волшебных свойствах для аудиоприменения. К сожалению, всё это оказалось лишь иллюзией и маркетингом...

Ну а проект движется дальше. Будем наш стаб упаковывать вместе с выпрямителем LT4320 в корпус для работы с нашим 8-канальным усилком..

Документация для самостоятельной сборки стаба ТУТ.

Не пропустите развитие проектов! Подписываемся на канал! Ставим лайк для помощи в продвижении канала!