Добавить в корзинуПозвонить
Найти в Дзене

Невозможное оспорено: нейросеть предлагает тригонометрическое доказательство Пифагора

Теорема Пифагора является одной из фундаментальных основ геометрии, известной человечеству более двух тысяч лет. На протяжении веков математики предлагали сотни способов её доказательства, от геометрических построений до алгебраических преобразований. Однако существовал устойчивый стереотип: доказать её с опорой исключительно на тригонометрию невозможно. Такой подход считался логически замкнутым, ведь сама тригонометрия в значительной степени выводится из следствий теоремы Пифагора. Поэтому попытки построить доказательство через синусы, косинусы и тангенсы традиционно воспринимались как круговое рассуждение. Многие авторитетные математики прямо заявляли, что тригонометрический путь закрыт. В учебниках и статьях можно встретить формулировку: «Доказательство при помощи тригонометрии не допускается». Тем не менее именно такие запреты всегда становятся вызовом для исследователей. Ведь история науки показывает: «невозможное» часто лишь означает, что решение ещё не найдено. Именно в этой з
Оглавление
Тригонометрический запрет в математике
Тригонометрический запрет в математике

Теорема Пифагора является одной из фундаментальных основ геометрии, известной человечеству более двух тысяч лет. На протяжении веков математики предлагали сотни способов её доказательства, от геометрических построений до алгебраических преобразований.

Однако существовал устойчивый стереотип: доказать её с опорой исключительно на тригонометрию невозможно. Такой подход считался логически замкнутым, ведь сама тригонометрия в значительной степени выводится из следствий теоремы Пифагора. Поэтому попытки построить доказательство через синусы, косинусы и тангенсы традиционно воспринимались как круговое рассуждение.

Многие авторитетные математики прямо заявляли, что тригонометрический путь закрыт. В учебниках и статьях можно встретить формулировку: «Доказательство при помощи тригонометрии не допускается». Тем не менее именно такие запреты всегда становятся вызовом для исследователей. Ведь история науки показывает: «невозможное» часто лишь означает, что решение ещё не найдено. Именно в этой зоне вызова и неожиданного прорыва проявила себя нейросеть.

История школьниц, изменивших восприятие

В марте 2023 года СМИ по всему миру облетела новость, которая стала сенсацией для математического сообщества. Две школьницы из Академии Святой Марии в Новом Орлеане смогли найти тригонометрическое доказательство теоремы Пифагора.

На первый взгляд это выглядело невозможным, ведь правила и традиции учебной математики категорически отрицали такую возможность. Однако девушки представили стройную и логически непротиворечивую конструкцию, опирающуюся на свойства прямоугольных треугольников и соотношения тригонометрии.

Их работа вызвала оживлённые дискуссии среди специалистов, но также стала вдохновением для молодых исследователей по всему миру. Факт, что ученицы средней школы смогли оспорить вековой запрет, показал: даже «железные» аксиомы часто подлежат пересмотру.

Это событие подтвердило, что свежий взгляд способен находить то, что считалось недостижимым. Подробности этой истории можно найти в публикации на сайте Mel.fm. Таким образом, прецедент был создан — и это стало важной предпосылкой для следующего шага.

Как нейросеть справилась с «невозможным»

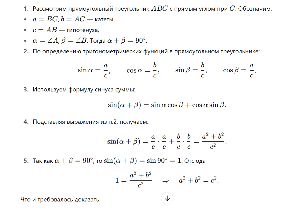
Доказательство теоремы Пифагора при помощи тригонометрии нейросетью
Доказательство теоремы Пифагора при помощи тригонометрии нейросетью

Современные системы искусственного интеллекта активно используются в образовании и научных экспериментах. Нейросети обучаются на массивах математических текстов, формул и доказательств, что позволяет им воспроизводить нестандартные подходы.

В случае с теоремой Пифагора машина продемонстрировала способность к формированию тригонометрического доказательства, которое ранее считалось невозможным.

Она использовала свойства синусов и косинусов, а также фундаментальные соотношения тригонометрии для воспроизведения ключевых идей доказательства.

При этом искусственный интеллект не нарушил логики: он сумел показать, что круговое рассуждение можно обойти через аккуратное применение базовых определений.

Такой результат не означает, что работа нейросети полностью заменяет академическую математику. Но он показывает, что ИИ может быть полезен для поиска новых объяснительных моделей. Это не только расширяет границы математической практики, но и ставит философский вопрос: что именно мы называем «невозможным»?

Случай с ИИ становится продолжением истории школьниц и подтверждением — даже в строгой науке пространство для открытий остаётся открытым.

Telegram: @pisarev_pro_digital

GPT-агенты для жизни и безнеса на Boosty: https://boosty.to/gptagent