Добавить в корзинуПозвонить
Найти в Дзене
Валерий Кириченко

Анализ конкурентной среды, модель Майкла Портера

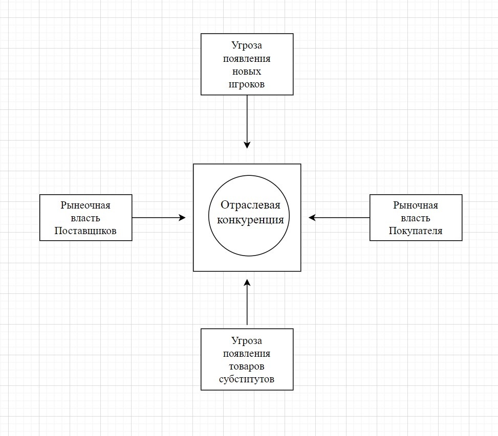
Стратегическая модель М. Портера включает в себя 5 составляющих: Модель помогает при вхождении в новый в бизнес, и для понимания возможных сценариев которые могут развиваться в будущем. А также помогает укрепить свое положение существующим компаниям. Из интересного: если давно работаешь в нише, то можно наблюдать как меняется бизнес по мере роста влияния поставщиков, или падения влияния покупателей. Рынок с периодичностью в несколько лет волнообразно, колеблется, и это можно наблюдать. Заранее это сложно спрогнозировать. Появление субститутов - имеется ввиду появление новых товаров или услуг, которые могут частично заместить потребность, например появление самокатов, и онлайн такси, повлияло на количество автовладельцев, а значит косвенно и на авторемонтные мастерские. По данным на июль 2025 года, 30% жителей Москвы выбирают электросамокаты для коротких поездок по городу вместо личного автомобиля, такси или каршеринга. А значит услуги по ремонту ежемесячно изнашиваемой техники, перех
Оглавление
Изображение создано в нейросети Миджорни
Изображение создано в нейросети Миджорни

Стратегическая модель М. Портера включает в себя 5 составляющих:

  • Отраслевая конкуренция, это борьба между основными игроками
  • Влияние поставщиков
  • Влияния покупателей
  • Угроза появление товаров или услуг субститутов
  • Угроза появления новых игроков

Кому и когда помогает

Модель помогает при вхождении в новый в бизнес, и для понимания возможных сценариев которые могут развиваться в будущем. А также помогает укрепить свое положение существующим компаниям.

Из интересного: если давно работаешь в нише, то можно наблюдать как меняется бизнес по мере роста влияния поставщиков, или падения влияния покупателей. Рынок с периодичностью в несколько лет волнообразно, колеблется, и это можно наблюдать. Заранее это сложно спрогнозировать.

Анализ конкурентной среды, модель Майкла Портера
Анализ конкурентной среды, модель Майкла Портера

Описание

Появление субститутов - имеется ввиду появление новых товаров или услуг, которые могут частично заместить потребность, например появление самокатов, и онлайн такси, повлияло на количество автовладельцев, а значит косвенно и на авторемонтные мастерские. По данным на июль 2025 года, 30% жителей Москвы выбирают электросамокаты для коротких поездок по городу вместо личного автомобиля, такси или каршеринга. А значит услуги по ремонту ежемесячно изнашиваемой техники, переходят к тем кто обслуживает самокаты, такси и каршеринг. А это не много другой формат бизнеса, ремонт личный автомобилей все таки двигался в сторону, небольших частных мастерских, на личных связях с мастером. Самокаты крупных компаний и каршеринг, конечно же обслуживают крупные мастерские, юр. лица.

Изображение создано в нейросети Миджорни
Изображение создано в нейросети Миджорни

О сегменте "Появление новых игроков" можно сказать, что нужно выбирать бизнес по возможности с максимальным большим барьером на вход (исходя из личных возможностей). Например мастера электрики и сантехники владеют, специфическим инструментом от 250 до 500 тысяч, автомобилем для мобилизации, плюс квалификация владения этим инструментом. То есть компания застройщик не сможет, не сможет нанять дешёвую рабочую силу на выполнение этих работ, и это позволяет вести переговоры на выгодных условиях даже с крупными компаниями, получать заказы, и держать высокую ценовую планку за работы (адекватную). В случае же низких барьеров на вход, бизнес будет не стабилен, скорее всего цены либо уже, либо в перспективе будут максимально занижены, предстоит борьба за заказы и будет сильна рыночная власть Покупателя.