Найти в Дзене

Теория вероятности

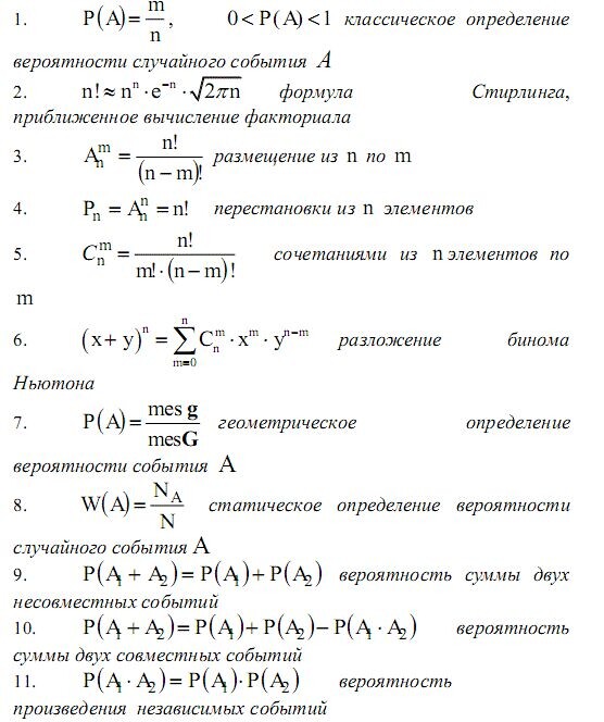
Основная формула теории вероятностей для вычисления вероятности события "A" выглядит как P(A) = m/n, где m - это число благоприятных исходов, а n - общее число равновозможных исходов, сообщает сайт об образовании Дом Знаний. Эта формула является классическим определением вероятности. Разъяснение формулы: P(A): Это обозначение вероятности события A. m: Представляет количество исходов, при которых событие A происходит (благоприятные исходы). n: Представляет общее количество всех возможных исходов эксперимента. Пример: Предположим, у нас есть игральная кость, и мы хотим узнать вероятность выпадения числа 6. В этом случае: n = 6: (так как у кубика 6 граней). m = 1: (только одна грань содержит число 6). Следовательно, вероятность выпадения 6 будет P(6) = 1/6. Дополнительные формулы и понятия: Теорема сложения вероятностей: Для несовместных событий (события, которые не могут произойти одновременно) вероятность наступления хотя бы одного из них равна сумме их вероятностей, сообщает ро

Основная формула теории вероятностей для вычисления вероятности события "A" выглядит как P(A) = m/n, где m - это число благоприятных исходов, а n - общее число равновозможных исходов, сообщает сайт об образовании Дом Знаний. Эта формула является классическим определением вероятности.

Разъяснение формулы:

P(A): Это обозначение вероятности события A.

m: Представляет количество исходов, при которых событие A происходит (благоприятные исходы).

n: Представляет общее количество всех возможных исходов эксперимента.

Пример:

Предположим, у нас есть игральная кость, и мы хотим узнать вероятность выпадения числа 6. В этом случае:

n = 6: (так как у кубика 6 граней).

m = 1: (только одна грань содержит число 6).

Следовательно, вероятность выпадения 6 будет P(6) = 1/6.

Дополнительные формулы и понятия:

Теорема сложения вероятностей:

Для несовместных событий (события, которые не могут произойти одновременно) вероятность наступления хотя бы одного из них равна сумме их вероятностей, сообщает российский онлайн журнал Знание: P(A или B) = P(A) + P(B).

Теорема умножения вероятностей:

Для независимых событий (события, наступление одного из которых не влияет на вероятность другого) вероятность наступления обоих событий равна произведению их вероятностей, сообщает портал Томского политехнического университета: P(A и B) = P(A) * P(B).

Противоположное событие:

Вероятность противоположного события (событие, которое происходит, когда исходное событие не происходит) равна 1 минус вероятность исходного события, сообщает российский онлайн журнал Знание: P(не A) = 1 - P(A).

Условная вероятность:

Вероятность события A при условии, что событие B уже произошло, сообщает Яндекс Практикум: P(A|B) = P(A и B) / P(B).

Формула Байеса:

Позволяет пересчитать вероятность события при появлении новой информации.