Добавить в корзинуПозвонить
Найти в Дзене
YesAsia

Китайские власти запретят показ BL-дорам на иностранных версиях основных платформ?

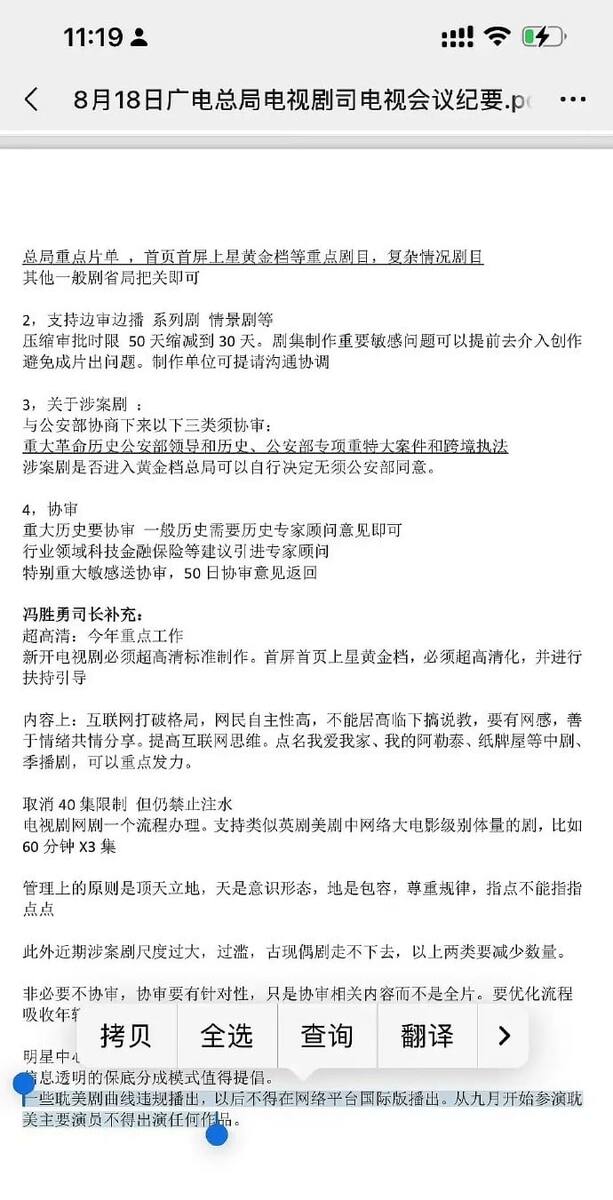
Ранее мы писали о том, что Главное управление радиовещания и телевидения Китая выпустило Статью 21 «Меры по дальнейшему развитию широкоэкранного телевизионного контента и стимулированию аудиовизуального контента», в которой отражены ключевые изменения в производстве полнометражных дорам. Подробнее по ссылке. СМОТРИТЕ ТАКЖЕ: Чжао Лу Сы заблокировала свою страницу в Weibo 19 августа некоторые новостные паблики в Weibo и несколько изданий сообщили о новом пункте в документе, касающемся выпуска BL-дорам (ЛГБТ-движение признано экстремистским и запрещено в РФ). В статье говорится, что несколько таких дорам недавно транслировались с нарушением правил. В будущем их не должны показывать на международных версиях известных китайских интернет-платформ. С сентября актёрам, игравшим в BL-дорамах, запретили участвовать в любых проектах. В одном из пабликов предположили, что это временная мера, которая может продлиться один-два года. Новость разделила аудиторию: одни её раскритиковали, другие горячо

Ранее мы писали о том, что Главное управление радиовещания и телевидения Китая выпустило Статью 21 «Меры по дальнейшему развитию широкоэкранного телевизионного контента и стимулированию аудиовизуального контента», в которой отражены ключевые изменения в производстве полнометражных дорам. Подробнее по ссылке.

СМОТРИТЕ ТАКЖЕ: Чжао Лу Сы заблокировала свою страницу в Weibo

19 августа некоторые новостные паблики в Weibo и несколько изданий сообщили о новом пункте в документе, касающемся выпуска BL-дорам (ЛГБТ-движение признано экстремистским и запрещено в РФ). В статье говорится, что несколько таких дорам недавно транслировались с нарушением правил. В будущем их не должны показывать на международных версиях известных китайских интернет-платформ.

С сентября актёрам, игравшим в BL-дорамах, запретили участвовать в любых проектах. В одном из пабликов предположили, что это временная мера, которая может продлиться один-два года.

Новость разделила аудиторию: одни её раскритиковали, другие горячо поддержали. Один из популярных блогеров, который является инсайдером индустрии, заявил, что информация соответствует действительности.

Новость подтверждают скриншотом документа, однако китайские власти пока официально не подтвердили эту информацию. Также известно, что ранее одна из дорам подобного жанра действительно была удалена с иностранных версий известных китайских видеоплатформ.

-2

*Обратите внимание, что в России законодательство предусматривает ответственность за пропаганду ЛГБТ. Во избежание нарушений настоятельно рекомендуем воздерживаться от подобных высказываний в комментариях.

Happy Jea © YesAsia.ru

Источники: 1, 2