Добавить в корзинуПозвонить
Найти в Дзене
Да ладно?!

Князь Голицын: русский гений в Европе

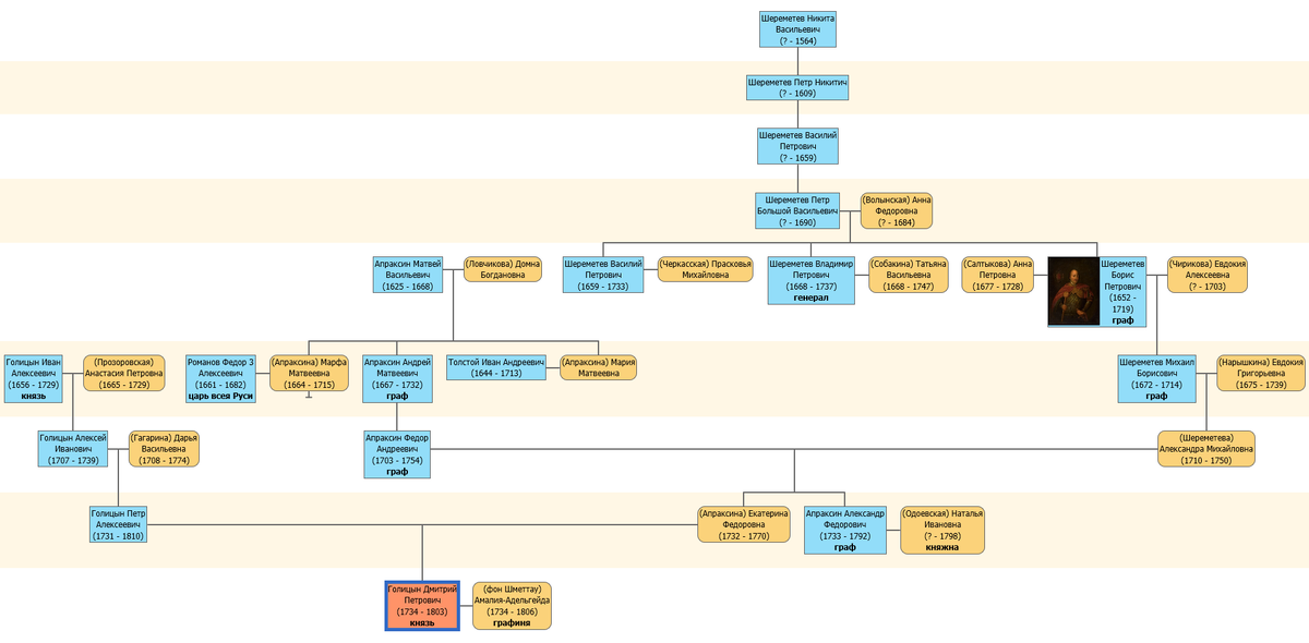
Еще один представитель знатного дворянского рода Голицыных. Князь Дмитрий Алексеевич (1734–1803) — выдающийся русский дипломат, ученый, член Лондонского королевского общества, друг Вальтера и Вашингтона, выдающийся . Русский гений в Европе, за которого не было стыдно. Род Голицыных и без того самый распространенный и именитый среди отечественного дворянства. Укреплению позиций которого служило в первую очередь имение за счет браков достигать более выгодного и устойчивого положения в обществе. Данное правило неукоснительно соблюдается в кругах аристократии. Ветвь рода Дмитрия Алексеевича отмечается в частности своим родством с Шереметевыми и Апраксиными. Не будет лишним отметить, что все эти три рода имеют подтвержденное татарское происхождение. В допетровскую эпоху, как правило, ключевую роль играли именно аристократы данного этнического происхождения. С наступлением же эпохи правления немецко-датских представителей Гольштейн-Готторпов (под псевдонимом Романовых) дворян татарско-русско
Оглавление

Еще один представитель знатного дворянского рода Голицыных. Князь Дмитрий Алексеевич (1734–1803) — выдающийся русский дипломат, ученый, член Лондонского королевского общества, друг Вальтера и Вашингтона, выдающийся . Русский гений в Европе, за которого не было стыдно.

Князь Голицын: русский гений в Европе
Князь Голицын: русский гений в Европе

Происхождение Голицына Д.А.

Род Голицыных и без того самый распространенный и именитый среди отечественного дворянства. Укреплению позиций которого служило в первую очередь имение за счет браков достигать более выгодного и устойчивого положения в обществе. Данное правило неукоснительно соблюдается в кругах аристократии.

-2

Ветвь рода Дмитрия Алексеевича отмечается в частности своим родством с Шереметевыми и Апраксиными.

Не будет лишним отметить, что все эти три рода имеют подтвержденное татарское происхождение. В допетровскую эпоху, как правило, ключевую роль играли именно аристократы данного этнического происхождения. С наступлением же эпохи правления немецко-датских представителей Гольштейн-Готторпов (под псевдонимом Романовых) дворян татарско-русского происхождения планомерно оттесняют от занимаемых должностей.

Но некоторые фамилии, имеющие большое представительство в правящих кругах и гибко сориентировавшихся в изменившейся расстановке сил - все же сумели сохранить свое высокое положение в обществе.

Дипломатическая карьера

В том числе и Голицын Д.А. Его дипломатическая карьера связана с Францией и Нидерландами. В Париже он укреплял культурные связи, помогал Дидро и Вольтеру. Участвовал в создании «Декларации о вооружённом нейтралитете» в период войны за независимость северных штатов Америки.

Дмитрий Голицын активно взаимодействовал с отцами-основателями США. Поддерживал связи с Бенджамином Франклином, Дж.Вашингтоном и Дж.Адамсом. Помогал в укреплении русско-американских отношений. Голицын способствовал признанию США как независимого государства.

Во Франции главным его достижением можно отметить участи в создании русскоязычной версии французской «Энциклопедии». Для этого он сотрудничал с Дидро и д’Аламбером, писал статьи по химии и минералогии для данного издания.

Князь Голицын: русский гений в Европе

Научная деятельность

Признание своих заслуг в области науки он получил еще при жизни, удостоившись таких званий и наград как:

  • Член-директор Голландского общества наук (1777)
  • Почётный член Петербургской Академии наук (1778)
  • Иностранный член Брюссельской Академии наук (1778)
  • Иностранный член Шведской Академии наук (1788)
  • Иностранный член Берлинской Академии наук (1793)
  • Член Германской Академии естествоиспытателей (Леопольдина, Галле) под именем Мецената III (1795)
  • Иностранный член Лондонского королевского общества (1798)
  • Член Петербургского Вольного экономического общества (1798)
  • Президент Йенского Минералогического общества (1799—1803)

Изобретатель молниеотвода

Князь Голицын являлся ярким представителем эпохи Просвещения, проявляя глубокий интерес к разнообразным наукам, включая физику, химию, минералогию, вулканологию и медицину. Помимо теоретических знаний, Голицын занимался экспериментальной деятельностью, особенно в области электричества.

-3

Им была создана уникальная конструкция одностержневого молниеотвода, в которой металлические элементы были изолированы от строительных конструкций здания. Это предотвращало повреждения, вызванные нагревом стержня при ударе молнии.

В своей разработке Голицын предвосхитил современные стандарты защиты от молний для объектов повышенной опасности, таких как взрыво- и пожароопасные предприятия. Его научные изыскания и изобретения внесли значительный вклад в развитие науки и техники своего времени.

Минералогия

Д.А. Голицын, князь и ценитель науки, поддерживал личное знакомство и переписку с Бюффоном, чьи труды высоко ставил. В минералогических исследованиях Голицын придерживался бюффоновского исторического подхода, рассматривая минералы как "свидетельства минувших эпох природы". Голицын считал, что всестороннее изучение минералов требует не только химического анализа, но и учета географического происхождения, кристаллической структуры и физических характеристик.

В знак признания заслуг князя, один из минералов был назван в его честь, хотя впоследствии получил название рутил (один из оксидов титана).

После кончины Голицына его обширная коллекция минералов, общим весом 1850 кг, была передана в Минералогический музей Йены. Таким образом, научное наследие князя продолжило служить развитию минералогии и науки в целом.

Искусство

Д.А. Голицын играл значимую роль при русском императорском дворе, курируя художественные собрания. Благодаря его инициативе, Екатерина II обогатила Эрмитаж целыми коллекциями произведений искусства, что было прогрессивным решением для той эпохи. Этот вклад способствовал укреплению позиций России как одной из ключевых культурных сил в Европе.

Кроме того, Голицын организовал приезд по контракту французского скульптора Фальконе. Этот мастер, в конечном счете, создал знаменитый памятник Петру I, известный под названием "Медный всадник".

Вывод

Дмитрий Алексеевич Голицын – яркая фигура эпохи Просвещения, пример гармоничного сочетания служения государству и науке. Его наследие, включающее дипломатические достижения, научные труды и обширную коллекцию минералов, продолжает служить развитию науки и укреплению международных связей. Память о князе Голицыне, как о выдающемся деятеле своего времени, будет жить в истории.