Π”ΠΎΠ±Π°Π²ΠΈΡ‚ΡŒ Π² ΠΊΠΎΡ€Π·ΠΈΠ½ΡƒΠŸΠΎΠ·Π²ΠΎΠ½ΠΈΡ‚ΡŒ
Найти Π² Π”Π·Π΅Π½Π΅

πŸ“š Π—Π°Π΄Π°Ρ‡Π° β„–14 Π•Π“Π­ ΠŸΡ€ΠΎΡ„ΠΈΠ»ΡŒΠ½Ρ‹ΠΉ ΡƒΡ€ΠΎΠ²Π΅Π½ΡŒ: РасстояниС ΠΎΡ‚ Ρ‚ΠΎΡ‡ΠΊΠΈ Π΄ΠΎ плоскости.

✨ Π’Π½ΠΈΠΌΠ°Π½ΠΈΠ΅, Π»ΡŽΠ±ΠΈΡ‚Π΅Π»ΠΈ ΠΌΠ°Ρ‚Π΅ΠΌΠ°Ρ‚ΠΈΠΊΠΈ! βœ¨Π’Ρ‹ ΠΈΡ‰Π΅Ρ‚Π΅ простыС ΠΈ эффСктивныС способы ΠΏΠΎΠ΄Π³ΠΎΡ‚ΠΎΠ²ΠΊΠΈ ΠΊ Π•Π“Π­ ΠΏΠΎ ΠΏΡ€ΠΎΡ„ΠΈΠ»ΡŒΠ½ΠΎΠΉ ΠΌΠ°Ρ‚Π΅ΠΌΠ°Ρ‚ΠΈΠΊΠ΅? Π’ΠΎΠ³Π΄Π° Π²Π°ΠΌ Ρ‚ΠΎΡ‡Π½ΠΎ понравится ΠΌΠΎΠΉ ΠΊΠ°Π½Π°Π»! Π—Π΄Π΅ΡΡŒ Π²Ρ‹ Π½Π°ΠΉΠ΄Ρ‘Ρ‚Π΅ Ρ€Π°Π·Π±ΠΎΡ€ слоТных Π·Π°Π΄Π°Ρ‡, ΠΏΠΎΠ»Π΅Π·Π½Ρ‹Π΅ совСты ΠΈ Π»Π°ΠΉΡ„Ρ…Π°ΠΊΠΈ для ΡƒΡΠΏΠ΅ΡˆΠ½ΠΎΠΉ сдачи экзамСна. БСгодня ΠΌΡ‹ Ρ€Π°Π·Π±Π΅Ρ€Ρ‘ΠΌ ΠΎΠ΄Π½Ρƒ ΠΈΠ· Π½Π°ΠΈΠ±ΠΎΠ»Π΅Π΅ интСрСсных ΠΈ Π²Π°ΠΆΠ½Ρ‹Ρ… Π·Π°Π΄Π°Ρ‡ ΠΏΡ€ΠΎΡ„ΠΈΠ»ΡŒΠ½ΠΎΠ³ΠΎ экзамСна β€” Π½Π°Ρ…ΠΎΠΆΠ΄Π΅Π½ΠΈΠ΅ расстояния ΠΎΡ‚ Ρ‚ΠΎΡ‡ΠΊΠΈ Π΄ΠΎ плоскости. πŸ” ΠŸΠΎΡ‡Π΅ΠΌΡƒ ΠΈΠΌΠ΅Π½Π½ΠΎ эта Π·Π°Π΄Π°Ρ‡Π°? ΠŸΠΎΡ‚ΠΎΠΌΡƒ Ρ‡Ρ‚ΠΎ ΡƒΠΌΠ΅Π½ΠΈΠ΅ Π΅Ρ‘ Ρ€Π΅ΡˆΠ°Ρ‚ΡŒ позволяСт ΡƒΠ²Π΅Ρ€Π΅Π½Π½ΠΎ Π½Π°Π±Ρ€Π°Ρ‚ΡŒ Π΄ΠΎΠΏΠΎΠ»Π½ΠΈΡ‚Π΅Π»ΡŒΠ½Ρ‹Π΅ Π±Π°Π»Π»Ρ‹ Π½Π° экзамСнС ΠΈ Π΄Π°Ρ‘Ρ‚ ΠΌΠΎΡ‰Π½Ρ‹ΠΉ инструмСнт для Ρ€Π΅ΡˆΠ΅Π½ΠΈΡ гСомСтричСских Π·Π°Π΄Π°Ρ‡ Π²ΠΎΠΎΠ±Ρ‰Π΅! Π”Π°Π²Π°ΠΉΡ‚Π΅ приступим ΠΈ рассмотрим всё пошагово, ΠΏΠΎΠ΄Ρ€ΠΎΠ±Π½ΠΎ разбирая ΠΊΠ°ΠΆΠ΄Ρ‹ΠΉ этап Ρ€Π΅ΡˆΠ΅Π½ΠΈΡ. 1. НарисуСм ΠΊΡƒΠ± ABCDA₁B₁C₁D₁ ΠΈ Π½Π° Ρ€Π΅Π±Ρ€Π΅ AD Π² сСрСдинС ΠΎΡ‚ΠΌΠ΅Ρ‚ΠΈΠΌ Ρ‚ΠΎΡ‡ΠΊΡƒ Π’. ΠžΡ„ΠΎΡ€ΠΌΠΈΠΌ ΠΊΡ€Π°Ρ‚ΠΊΡƒΡŽ запись условия Π·Π°Π΄Π°Ρ‡ΠΈ. Π£ΠΌΠ΅Π½ΠΈΠ΅ ΠΏΡ€Π°Π²ΠΈΠ»ΡŒΠ½ΠΎ ΠΏΠΎΡΡ‚Ρ€ΠΎΠΈΡ‚ΡŒ сСчСниС ΠΌΠ½ΠΎΠ³ΠΎΠ³Ρ€Π°Π½Π½ΠΈΠΊΠ° β€” ΠΎΠ΄ΠΈΠ½ ΠΈΠ· Π²Π°ΠΆΠ½Π΅ΠΉΡˆΠΈΡ… Π½Π°Π²Ρ‹ΠΊΠΎΠ² πŸ‘Œ, ΠΊΠΎΡ‚ΠΎΡ€Ρ‹ΠΉ Π½Π΅ΠΎΠ±Ρ…ΠΎΠ΄ΠΈΠΌ ΠΊΠ°ΠΆΠ΄ΠΎΠΌΡƒ ΡˆΠΊΠΎΠ»ΡŒΠ½ΠΈΠΊΡƒ, ΡΠ΄Π°ΡŽΡ‰Π΅ΠΌΡƒ Π•Π“Π­ ΠΏΠΎ ΠΌΠ°Ρ‚Π΅ΠΌΠ°Ρ‚ΠΈΠΊΠ΅ ΠΏΡ€ΠΎΡ„ΠΈΠ»ΡŒΠ½ΠΎΠ³ΠΎ уровня. ΠŸΠΎΡΡ‚Ρ€ΠΎΠΈΠΌ сСчСниС Ξ±, ΠΊΠΎΡ‚ΠΎΡ€ΠΎΠ΅ содСрТит Ρ‚ΠΎΡ‡ΠΊΠΈ A₁, B ΠΈ Π’. Π‘Π΅Ρ‡Π΅Π½ΠΈΠ΅ Ξ± - это ΠΌΠ½ΠΎΠ³ΠΎΡƒΠ³ΠΎ
ОглавлСниС

✨ Π’Π½ΠΈΠΌΠ°Π½ΠΈΠ΅, Π»ΡŽΠ±ΠΈΡ‚Π΅Π»ΠΈ ΠΌΠ°Ρ‚Π΅ΠΌΠ°Ρ‚ΠΈΠΊΠΈ! βœ¨Π’Ρ‹ ΠΈΡ‰Π΅Ρ‚Π΅ простыС ΠΈ эффСктивныС способы ΠΏΠΎΠ΄Π³ΠΎΡ‚ΠΎΠ²ΠΊΠΈ ΠΊ Π•Π“Π­ ΠΏΠΎ ΠΏΡ€ΠΎΡ„ΠΈΠ»ΡŒΠ½ΠΎΠΉ ΠΌΠ°Ρ‚Π΅ΠΌΠ°Ρ‚ΠΈΠΊΠ΅? Π’ΠΎΠ³Π΄Π° Π²Π°ΠΌ Ρ‚ΠΎΡ‡Π½ΠΎ понравится ΠΌΠΎΠΉ ΠΊΠ°Π½Π°Π»! Π—Π΄Π΅ΡΡŒ Π²Ρ‹ Π½Π°ΠΉΠ΄Ρ‘Ρ‚Π΅ Ρ€Π°Π·Π±ΠΎΡ€ слоТных Π·Π°Π΄Π°Ρ‡, ΠΏΠΎΠ»Π΅Π·Π½Ρ‹Π΅ совСты ΠΈ Π»Π°ΠΉΡ„Ρ…Π°ΠΊΠΈ для ΡƒΡΠΏΠ΅ΡˆΠ½ΠΎΠΉ сдачи экзамСна.

ΠŸΡ€ΠΈΠ²Π΅Ρ‚ΡΡ‚Π²ΡƒΡŽ всСх Π»ΡŽΠ±ΠΈΡ‚Π΅Π»Π΅ΠΉ ΠΌΠ°Ρ‚Π΅ΠΌΠ°Ρ‚ΠΈΠΊΠΈ!

БСгодня ΠΌΡ‹ Ρ€Π°Π·Π±Π΅Ρ€Ρ‘ΠΌ ΠΎΠ΄Π½Ρƒ ΠΈΠ· Π½Π°ΠΈΠ±ΠΎΠ»Π΅Π΅ интСрСсных ΠΈ Π²Π°ΠΆΠ½Ρ‹Ρ… Π·Π°Π΄Π°Ρ‡ ΠΏΡ€ΠΎΡ„ΠΈΠ»ΡŒΠ½ΠΎΠ³ΠΎ экзамСна β€” Π½Π°Ρ…ΠΎΠΆΠ΄Π΅Π½ΠΈΠ΅ расстояния ΠΎΡ‚ Ρ‚ΠΎΡ‡ΠΊΠΈ Π΄ΠΎ плоскости.

πŸ” ΠŸΠΎΡ‡Π΅ΠΌΡƒ ΠΈΠΌΠ΅Π½Π½ΠΎ эта Π·Π°Π΄Π°Ρ‡Π°? ΠŸΠΎΡ‚ΠΎΠΌΡƒ Ρ‡Ρ‚ΠΎ ΡƒΠΌΠ΅Π½ΠΈΠ΅ Π΅Ρ‘ Ρ€Π΅ΡˆΠ°Ρ‚ΡŒ позволяСт ΡƒΠ²Π΅Ρ€Π΅Π½Π½ΠΎ Π½Π°Π±Ρ€Π°Ρ‚ΡŒ Π΄ΠΎΠΏΠΎΠ»Π½ΠΈΡ‚Π΅Π»ΡŒΠ½Ρ‹Π΅ Π±Π°Π»Π»Ρ‹ Π½Π° экзамСнС ΠΈ Π΄Π°Ρ‘Ρ‚ ΠΌΠΎΡ‰Π½Ρ‹ΠΉ инструмСнт для Ρ€Π΅ΡˆΠ΅Π½ΠΈΡ гСомСтричСских Π·Π°Π΄Π°Ρ‡ Π²ΠΎΠΎΠ±Ρ‰Π΅!

Π”Π°Π²Π°ΠΉΡ‚Π΅ приступим ΠΈ рассмотрим всё пошагово, ΠΏΠΎΠ΄Ρ€ΠΎΠ±Π½ΠΎ разбирая ΠΊΠ°ΠΆΠ΄Ρ‹ΠΉ этап Ρ€Π΅ΡˆΠ΅Π½ΠΈΡ.

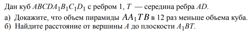
Π—Π°Π΄Π°Ρ‡Π°:

РСшСниС:

1. НарисуСм ΠΊΡƒΠ± ABCDA₁B₁C₁D₁ ΠΈ Π½Π° Ρ€Π΅Π±Ρ€Π΅ AD Π² сСрСдинС ΠΎΡ‚ΠΌΠ΅Ρ‚ΠΈΠΌ Ρ‚ΠΎΡ‡ΠΊΡƒ Π’. ΠžΡ„ΠΎΡ€ΠΌΠΈΠΌ ΠΊΡ€Π°Ρ‚ΠΊΡƒΡŽ запись условия Π·Π°Π΄Π°Ρ‡ΠΈ.

-2

Π£ΠΌΠ΅Π½ΠΈΠ΅ ΠΏΡ€Π°Π²ΠΈΠ»ΡŒΠ½ΠΎ ΠΏΠΎΡΡ‚Ρ€ΠΎΠΈΡ‚ΡŒ сСчСниС ΠΌΠ½ΠΎΠ³ΠΎΠ³Ρ€Π°Π½Π½ΠΈΠΊΠ° β€” ΠΎΠ΄ΠΈΠ½ ΠΈΠ· Π²Π°ΠΆΠ½Π΅ΠΉΡˆΠΈΡ… Π½Π°Π²Ρ‹ΠΊΠΎΠ² πŸ‘Œ, ΠΊΠΎΡ‚ΠΎΡ€Ρ‹ΠΉ Π½Π΅ΠΎΠ±Ρ…ΠΎΠ΄ΠΈΠΌ ΠΊΠ°ΠΆΠ΄ΠΎΠΌΡƒ ΡˆΠΊΠΎΠ»ΡŒΠ½ΠΈΠΊΡƒ, ΡΠ΄Π°ΡŽΡ‰Π΅ΠΌΡƒ Π•Π“Π­ ΠΏΠΎ ΠΌΠ°Ρ‚Π΅ΠΌΠ°Ρ‚ΠΈΠΊΠ΅ ΠΏΡ€ΠΎΡ„ΠΈΠ»ΡŒΠ½ΠΎΠ³ΠΎ уровня.

ΠŸΠΎΡΡ‚Ρ€ΠΎΠΈΠΌ сСчСниС Ξ±, ΠΊΠΎΡ‚ΠΎΡ€ΠΎΠ΅ содСрТит Ρ‚ΠΎΡ‡ΠΊΠΈ A₁, B ΠΈ Π’. Π‘Π΅Ρ‡Π΅Π½ΠΈΠ΅ Ξ± - это ΠΌΠ½ΠΎΠ³ΠΎΡƒΠ³ΠΎΠ»ΡŒΠ½ΠΈΠΊ Π½Π° плоскости Ξ±, ΠΎΠ³Ρ€Π°Π½ΠΈΡ‡Π΅Π½Π½Ρ‹ΠΉ ΠΌΠ½ΠΎΠ³ΠΎΠ³Ρ€Π°Π½Π½ΠΈΠΊΠΎΠΌ ABCDA₁B₁C₁D₁.

Понимая это, ΠΌΡ‹ ΠΌΠΎΠΆΠ΅ΠΌ Π²Ρ‹Ρ€Π°Π±ΠΎΡ‚Π°Ρ‚ΡŒ Π°Π»Π³ΠΎΡ€ΠΈΡ‚ΠΌ построСния сСчСния: Π±ΡƒΠ΄Π΅ΠΌ Π½Π° ΠΊΠ°ΠΆΠ΄ΠΎΠΉ Π³Ρ€Π°Π½ΠΈ ΠΈΡΠΊΠ°Ρ‚ΡŒ Π΄Π²Π΅ Ρ‚ΠΎΡ‡ΠΊΠΈ, ΠΊΠΎΡ‚ΠΎΡ€Ρ‹Π΅ Ρ‚Π°ΠΊΠΆΠ΅ ΠΈ ΠΏΡ€ΠΈΠ½Π°Π΄Π»Π΅ΠΆΠ°Ρ‚ плоскости Ξ±; ΠΏΠΎΡ‚ΠΎΠΌ Π±ΡƒΠ΄Π΅ΠΌ ΠΈΡ… ΡΠΎΠ΅Π΄ΠΈΠ½ΡΡ‚ΡŒ Π² ΠΎΠ΄Π½Ρƒ ΠΏΡ€ΡΠΌΡƒΡŽ. Π’Π΅Π΄ΡŒ, такая прямая ΠΈ Π±ΡƒΠ΄Π΅Ρ‚ прямой пСрСсСчСния Π΄Π²ΡƒΡ… плоскостСй: Π³Ρ€Π°Π½ΠΈ ΠΈ плоскости сСчСния Ξ±.

-3

ΠžΡ‚Π²Π΅Ρ‡Π°Π΅ΠΌ Π½Π° вопрос (Π°):

1. Вычислим ΠΎΠ±ΡŠΡ‘ΠΌΡ‹ ΠΊΡƒΠ±Π° ΠΈ ΠΏΠΈΡ€Π°ΠΌΠΈΠ΄Ρ‹. ΠŸΠΈΡ€Π°ΠΌΠΈΠ΄Ρƒ рассмотрим Ρ‚Π°ΠΊ, Ρ‡Ρ‚ΠΎ основаниС ΠΏΠΈΡ€Π°ΠΌΠΈΠ΄Ρ‹, Π±ΡƒΠ΄Π΅Ρ‚ Π»Π΅ΠΆΠ°Ρ‚ΡŒ Π½Π° основании ΠΊΡƒΠ±Π°, Π·Π½Π°Ρ‡ΠΈΡ‚ ΠΈ Π±ΡƒΠ΄Π΅Ρ‚ Ρ‡Π°ΡΡ‚ΡŒΡŽ основания ΠΊΡƒΠ±Π°.

-4

ОбъСм ΠΊΡƒΠ±Π° Π»Π΅Π³ΠΊΠΎ ΠΏΠΎΡΡ‡ΠΈΡ‚Π°Π΅ΠΌπŸ‘Œ: 1Β³ = 1 ΠΊΡƒΠ±.Π΅Π΄.

А ΠΏΠΈΡ€Π°ΠΌΠΈΠ΄Ρƒ...πŸ‘€ Π½Π°Π΄ΠΎ Π΅Ρ‰Π΅ Ρ€Π°ΡΡΠΌΠΎΡ‚Ρ€Π΅Ρ‚ΡŒ ΠΏΠΎ-ΡƒΠ΄ΠΎΠ±Π½Π΅Π΅...

ОснованиСм ΠΏΠΈΡ€Π°ΠΌΠΈΠ΄Ρ‹ ΠΏΡƒΡΡ‚ΡŒ Π±ΡƒΠ΄Π΅Ρ‚ ΠΏΡ€ΡΠΌΠΎΡƒΠ³ΠΎΠ»ΡŒΠ½Ρ‹ΠΉ Ρ‚Ρ€Π΅ΡƒΠ³ΠΎΠ»ΡŒΠ½ΠΈΠΊ ABΠ’ с прямым ΡƒΠ³Π»ΠΎΠΌ A.

Высота ΠΏΠΈΡ€Π°ΠΌΠΈΠ΄Ρ‹ - это ΠΎΡ‚Ρ€Π΅Π·ΠΎΠΊ, ΠΊΠΎΡ‚ΠΎΡ€Ρ‹ΠΉ находится Π½Π° Π»ΡƒΡ‡Π΅ исходящСм ΠΈΠ· Π²Π΅Ρ€ΡˆΠΈΠ½Ρ‹ ΠΏΠΈΡ€Π°ΠΌΠΈΠ΄Ρ‹ пСрпСндикулярно ΠΊ основанию. Из A₁ Π² Ξ” ABΠ’ пСрпСндикулярно ΠΏΠ°Π΄Π°Π΅Ρ‚ Π»ΡƒΡ‡ A₁A. Π’Π°ΠΊ Π·Π½Π°Ρ‡ΠΈΡ‚, высота ΠΏΠΈΡ€Π°ΠΌΠΈΠ΄Ρ‹ - это ΠΎΡ‚Ρ€Π΅Π·ΠΎΠΊ A₁A.

-5

Π˜Ρ‚Π°ΠΊ: объСм ΠΊΡƒΠ±Π° = 1Β³ = 1 ΠΊΡƒΠ±.Π΅Π΄., ΠΎΠ±ΡŠΡ‘ΠΌ ΠΏΠΈΡ€Π°ΠΌΠΈΠ΄Ρ‹ = 1/12 ΠΊΡƒΠ±.Π΅Π΄.

Π”ΠΎΠΊΠ°Π·Π°Π½ΠΎ: объСм ΠΏΠΈΡ€Π°ΠΌΠΈΠ΄Ρ‹ AA₁ВB Π² 12 Ρ€Π°Π·Π° мСньшС ΠΎΠ±ΡŠΡ‘ΠΌΠ° ΠΊΡƒΠ±Π° ABCDA₁B₁C₁D₁

ΠžΡ‚Π²Π΅Ρ‡Π°Π΅ΠΌ Π½Π° вопрос (Π±):

Π’Π΅Ρ€ΡˆΠΈΠ½Π° А ΠΈ ΠΏΠ»ΠΎΡΠΊΠΎΡΡ‚ΡŒ A₁ВB Π΅ΡΡ‚ΡŒ исслСдуСмая Π½Π°ΠΌΠΈ ΠΏΠΈΡ€Π°ΠΌΠΈΠ΄Π° AA₁ВBπŸ€—.

РасстояниС ΠΎΡ‚ А Π΄ΠΎ плоскости A₁ВB Π΅ΡΡ‚ΡŒ высота ΠΏΠΈΡ€Π°ΠΌΠΈΠ΄Ρ‹.

Высоту ΠΏΠΈΡ€Π°ΠΌΠΈΠ΄Ρ‹ Π²ΠΎΠ·ΠΌΠΎΠΆΠ½ΠΎ Π½Π°ΠΉΡ‚ΠΈ Ρ€Π°Π·Π΄Π΅Π»ΠΈΠ² объСм ΠΏΠΈΡ€Π°ΠΌΠΈΠ΄Ρ‹ Π½Π° Ρ‚Ρ€Π΅Ρ‚ΡŒ ΠΏΠ»ΠΎΡ‰Π°Π΄ΠΈ основания... Π‘Π΄Π΅Π»Π°Π΅ΠΌπŸ‘:

-6

ОбъСм ΠΏΠΈΡ€Π°ΠΌΠΈΠ΄Ρ‹ ΠΌΡ‹ вычислили Ρ€Π°Π½Π½Π΅Π΅. Он Ρ€Π°Π²Π΅Π½ 1/12 ΠΊΡƒΠ±.Π΅Π΄.

ΠŸΠ»ΠΎΡ‰Π°Π΄ΡŒ Ρ‚Ρ€Π΅ΡƒΠ³ΠΎΠ»ΡŒΠ½ΠΈΠΊΠ° A₁BΠ’ Π±ΡƒΠ΄Π΅ΠΌ ΠΈΡΠΊΠ°Ρ‚ΡŒ ΠΏΠΎ Ρ„ΠΎΡ€ΠΌΡƒΠ»Π΅ Π“Π΅Ρ€ΠΎΠ½Π°. Π‘Π°ΠΌΡ‹ΠΉ Π»Π°ΠΉΡ‚ΠΎΠ²Ρ‹ΠΉ способ, ΠΏΠΎ-ΠΌΠΎΠ΅ΠΌΡƒ)). Нам ΠΏΡ€Π΅Π΄Π²Π°Ρ€ΠΈΡ‚Π΅Π»ΡŒΠ½ΠΎ Π½ΡƒΠΆΠ½ΠΎ, рассмотрСв ΠΊΡƒΠ± Π²Π½ΠΈΠΌΠ°Ρ‚Π΅Π»ΡŒΠ½ΠΎ, Π²Ρ‹Ρ‡ΠΈΡΠ»ΠΈΡ‚ΡŒ Π΄Π»ΠΈΠ½Ρ‹ Ρ‚Ρ€Π΅ΡƒΠ³ΠΎΠ»ΡŒΠ½ΠΈΠΊΠ° A₁BΠ’. Π§Ρ‚ΠΎ сСйчас ΠΈ сдСлаСм:

-7

А Ρ‚Π΅ΠΏΠ΅Ρ€ΡŒ вычислим ΠΏΠ»ΠΎΡ‰Π°Π΄ΡŒ Ρ‚Ρ€Π΅ΡƒΠ³ΠΎΠ»ΡŒΠ½ΠΈΠΊΠ° A₁BΠ’ ΠΏΠΎ Ρ„ΠΎΡ€ΠΌΡƒΠ»Π΅ Π“Π΅Ρ€ΠΎΠ½Π°.

Π€ΠΎΡ€ΠΌΡƒΠ»Π° Π“Π΅Ρ€ΠΎΠ½Π°: ΠΏΠ»ΠΎΡ‰Π°Π΄ΡŒ Ρ‚Ρ€Π΅ΡƒΠ³ΠΎΠ»ΡŒΠ½ΠΈΠΊΠ° Ρ€Π°Π²Π½Π° ΠΊΠΎΡ€Π½ΡŽ ΠΊΠ²Π°Π΄Ρ€Π°Ρ‚Π½ΠΎΠΌΡƒ ΠΈΠ· произвСдСния ΠΏΠΎΠ»ΡƒΠΏΠ΅Ρ€ΠΈΠΌΠ΅Ρ‚Ρ€Π° Π½Π° разности ΠΏΠΎΠ»ΡƒΠΏΠ΅Ρ€ΠΈΠΌΠ΅Ρ‚Ρ€Π° ΠΈ ΠΊΠ°ΠΆΠ΄ΠΎΠΉ стороны.

-8

Ну Π° Ρ‚Π΅ΠΏΠ΅Ρ€ΡŒ, считаСм Π΄Π»ΠΈΠ½Ρƒ высоты ΠΏΠΈΡ€Π°ΠΌΠΈΠ΄Ρ‹. Напоминаю, Ρ‡Ρ‚ΠΎ для этого Π½Π°ΠΌ Π½ΡƒΠΆΠ½ΠΎ Ρ€Π°Π·Π΄Π΅Π»ΠΈΡ‚ΡŒ объСм ΠΏΠΈΡ€Π°ΠΌΠΈΠ΄Ρ‹ Π½Π° Ρ‚Ρ€Π΅Ρ‚ΡŒ ΠΏΠ»ΠΎΡ‰Π°Π΄ΠΈ основания.

-9

ΠžΡ‚Π²Π΅Ρ‚ ΠΊ (Π±): √6/6.

Π—Π°Π΄Π°Ρ‡ΠΈ ΠΏΠΎ стСрСомСтрии Π² Π•Π“Π­ Ρ‚Ρ€Π°Π΄ΠΈΡ†ΠΈΠΎΠ½Π½ΠΎ ΠΏΠ»ΠΎΡ…ΠΎ Ρ€Π΅ΡˆΠ°ΡŽΡ‚, хотя ΠΎΠ½Π° Π½Π΅ Ρ‚Π°ΠΊΠ° ΡƒΠΆ ΠΈ ΡΡ‚Ρ€Π°ΡˆΠ½Π°ΡπŸ€—

БСгодня ΠΌΡ‹ рассмотрСли Ρ‚ΠΈΠΏΠΈΡ‡Π½Ρ‹ΠΉ ΡΡŽΠΆΠ΅Ρ‚ Π·Π°Π΄Π°Ρ‡: Π½Π°Ρ…ΠΎΠΆΠ΄Π΅Π½ΠΈΠ΅ расстояния ΠΎΡ‚ Ρ‚ΠΎΡ‡ΠΊΠΈ Π΄ΠΎ плоскости.

Алгоритм Ρ€Π΅ΡˆΠ΅Π½ΠΈΡ Ρ‚Π°ΠΊΠΎΠΉ Π·Π°Π΄Π°Ρ‡ΠΈ достаточно прост:

1) На плоскости Π²Ρ‹Π±Π΅Ρ€Π΅ΠΌ Ρ‚Ρ€ΠΈ Ρ‚ΠΎΡ‡ΠΊΠΈ.

2) Π‘ΠΎΠ±Π΅Ρ€Ρ‘ΠΌ Ρ‚Ρ€Π΅ΡƒΠ³ΠΎΠ»ΡŒΠ½ΡƒΡŽ ΠΏΠΈΡ€Π°ΠΌΠΈΠ΄Ρƒ.

3) РасстояниСм ΠΎΡ‚ Π·Π°Π΄Π°Π½Π½ΠΎΠΉ Ρ‚ΠΎΡ‡ΠΊΠΈ Π΄ΠΎ плоскости Π΅ΡΡ‚ΡŒ высота этой ΠΏΠΈΡ€Π°ΠΌΠΈΠ΄Ρ‹.

Π”Π»ΠΈΠ½Ρƒ высоты ΠΏΠΈΡ€Π°ΠΌΠΈΠ΄Ρ‹ ΠΌΠΎΠΆΠ½ΠΎ Π²Ρ‹Ρ‡ΠΈΡΠ»ΠΈΡ‚ΡŒ, Ρ€Π°Π·Π΄Π΅Π»ΠΈΠ² объСм ΠΏΠΈΡ€Π°ΠΌΠΈΠ΄Ρ‹ Π½Π° Ρ‚Ρ€Π΅Ρ‚ΡŒ ΠΏΠ»ΠΎΡ‰Π°Π΄ΠΈ Π΅Π³ΠΎ основания.

πŸ™ŒπŸ™ŒπŸ™Œ Π’ΠΎΡ‚ ΠΏΠΎ Ρ‚Π°ΠΊΠΎΠΌΡƒ Π°Π»Π³ΠΎΡ€ΠΈΡ‚ΠΌΡƒ ΠΌΡ‹ ΠΈ Ρ€Π΅ΡˆΠΈΠ»ΠΈ Π·Π°Π΄Π°Ρ‡Ρƒ сСгодня)

πŸ“š Π˜Π½Ρ‚Π΅Ρ€Π΅ΡΡƒΠ΅Ρ‚Π΅ΡΡŒ Ρ€Π΅ΡˆΠ΅Π½ΠΈΠ΅ΠΌ стСрСомСтричСских Π·Π°Π΄Π°Ρ‡?

πŸ“šΠ’ΠΎΠ³Π΄Π° ΠΎΠ±ΡΠ·Π°Ρ‚Π΅Π»ΡŒΠ½ΠΎ ΠΎΠ·Π½Π°ΠΊΠΎΠΌΡŒΡ‚Π΅ΡΡŒ с ΠΌΠΎΠ΅ΠΉ послСднСй ΠΏΡƒΠ±Π»ΠΈΠΊΠ°Ρ†ΠΈΠ΅ΠΉ, посвящённой Π·Π°Π΄Π°Ρ‡Π΅ β„–14 β€” Π½Π°Ρ…ΠΎΠΆΠ΄Π΅Π½ΠΈΡŽ расстояния ΠΎΡ‚ Ρ‚ΠΎΡ‡ΠΊΠΈ Π΄ΠΎ плоскости. ΠŸΡ€ΠΎΡΡ‚Ρ‹Π΅ шаги ΠΈ наглядныС объяснСния ΠΏΠΎΠΌΠΎΠ³ΡƒΡ‚ Π²Π°ΠΌ ΠΎΡΠ²ΠΎΠΈΡ‚ΡŒ эту Ρ‚Π΅ΠΌΡƒ быстро ΠΈ эффСктивно.

😊 Π§Ρ‚ΠΎ вас ΠΆΠ΄Ρ‘Ρ‚ Π½Π° ΠΊΠ°Π½Π°Π»Π΅: 😊

ΠŸΠΎΠ΄Ρ€ΠΎΠ±Π½Ρ‹ΠΉ Ρ€Π°Π·Π±ΠΎΡ€ Π·Π°Π΄Π°Π½ΠΈΠΉ Π•Π“Π­ с ΠΏΡ€ΠΈΠΌΠ΅Ρ€Π°ΠΌΠΈ Ρ€Π΅ΡˆΠ΅Π½ΠΈΠΉ;
Π›Π°ΠΉΡ„Ρ…Π°ΠΊΠΈ для быстрого запоминания Ρ„ΠΎΡ€ΠΌΡƒΠ» ΠΈ Ρ‚Π΅ΠΎΡ€Π΅ΠΌ;
ΠŸΠΎΠ΄Π΄Π΅Ρ€ΠΆΠΊΠ° ΠΈ обратная связь ΠΎΡ‚ ΠΏΡ€ΠΎΡ„Π΅ΡΡΠΈΠΎΠ½Π°Π»ΡŒΠ½ΠΎΠ³ΠΎ Ρ€Π΅ΠΏΠ΅Ρ‚ΠΈΡ‚ΠΎΡ€Π°.

❗ ΠŸΡ€ΠΈΡΠΎΠ΅Π΄ΠΈΠ½ΡΠΉΡ‚Π΅ΡΡŒ прямо сСйчас, Ρ‡Ρ‚ΠΎΠ±Ρ‹ ΠΏΠΎΠ»ΡƒΡ‡Π°Ρ‚ΡŒ свСТиС ΠΌΠ°Ρ‚Π΅Ρ€ΠΈΠ°Π»Ρ‹ ΠΈ ΠΏΠΎΠ²Ρ‹ΡˆΠ°Ρ‚ΡŒ свои ΡˆΠ°Π½ΡΡ‹ Π½Π° высокий Π±Π°Π»Π» Π½Π° экзамСнС! 🎯

#Π•Π“Π­_ΠΌΠ°Ρ‚Π΅ΠΌΠ°Ρ‚ΠΈΠΊΠ°_ΠΌΠΎ_Π·Π³

#ΠΌΠ°Ρ‚Π΅ΠΌΠ°Ρ‚ΠΈΠΊΠ°