Добавить в корзинуПозвонить
Найти в Дзене
УЧИМСЯ САМИ

Переключение "Прием-передача"

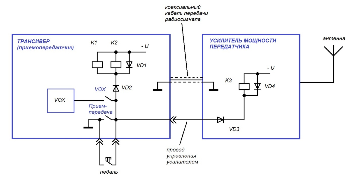
Сейчас мы с вами разберем один технический вопрос, важный для ЛЮБЫХ симплексных (т.е. не работающих одновременно в обе стороны) систем связи. Итак, в любых сколько-нибудь солидных системах связи стараются ставить не ручной переключатель "Прием-передача" с несколькими группами контактов, а именно реле. Но сначала, прежде чем обосновывать необходимость такого решения, разберемся, КАК это делается. Чтобы все схемы у нас с самого начала были правильными и понятными читателям. Принцип простой: одни из выводов обмотки реле постоянно соединены с неким полюсом источника питания. (напряжением обычно от 12 до 40 В) Переход на передачу осуществляется замыканием вторых выводов обмоток реле на общий провод. Сначала посмотрим, как это делается в любительских радиостанциях, и тогда станет понятно, зачем всё это. Пусть вас не удивляет, что в данной схеме питание минусовое, а с землей соединен плюс. Как правило в мощных радиостанциях с ламповым выходным каскадом этот выпрямитель используется одновремен

Сейчас мы с вами разберем один технический вопрос, важный для ЛЮБЫХ симплексных (т.е. не работающих одновременно в обе стороны) систем связи.

Итак, в любых сколько-нибудь солидных системах связи стараются ставить не ручной переключатель "Прием-передача" с несколькими группами контактов, а именно реле. Но сначала, прежде чем обосновывать необходимость такого решения, разберемся, КАК это делается. Чтобы все схемы у нас с самого начала были правильными и понятными читателям.

Принцип простой: одни из выводов обмотки реле постоянно соединены с неким полюсом источника питания. (напряжением обычно от 12 до 40 В) Переход на передачу осуществляется замыканием вторых выводов обмоток реле на общий провод.

Сначала посмотрим, как это делается в любительских радиостанциях, и тогда станет понятно, зачем всё это.

-2

Пусть вас не удивляет, что в данной схеме питание минусовое, а с землей соединен плюс. Как правило в мощных радиостанциях с ламповым выходным каскадом этот выпрямитель используется одновременно еще и в качестве источника отрицательного смещения мощной выходной лампы. В чисто полупроводниковых устройствах так делать не обязательно.

Вы видите, что подобная схема имеет массу достоинств. Можно работать с усилителем мощности передатчика, пробросив к нему всего один дополнительный проводок. Причем если напряжения выпрямителей трансивера и усилителя несколько различаются, то это ничему не помешает, порой даже и без принятия специальных мер, вроде установки разделительных диодов VD2, VD3.

Можно подключить к трансиверу педаль для переключения на передачу, чтобы освободить руки и очень быстро работать в соревнованиях. А даже если вы как-то неудачно дернете эти провода и замкнете их на корпус, никакого КЗ источника питания не произойдет.

Возможно также использование системы Vox, автоматически переключающей аппарат на передачу, когда вы начинаете говорить перед микрофоном. Даже во многих чисто ламповых любительских радиостанциях 60-х годов она была!

Ну, и как уже говорилось, реле может быть несколько, установленных прямо "по месту событий". Это избавляет от необходимости тянуть к одному переключателю длинные провода от всех коммутируемых цепей с неизбежными взаимными наводками между ними.

Хотя разрабатываемой системе оптической связи между домами третьего поколения не будет нужды в использовании дополнительных мощнейших усилителей (скорее всего), есть причины применить подобное решение и там. Дело - в вызове корреспондента.

В радиолюбительском эфире проще - станций много, кто-то да откликнется и будет возможность записать себе новую область или страну. Или просто поболтать. В оптических системах у вас поначалу не будет много корреспондентов. Да и переговоры будут нужны, скорее всего, по делу с конкретным человеком. Насчет каких-то новых поборов в школе или насчет платежей по ЖКХ. Но не звать же корреспондента, часами сидя у микрофона? Вывод: приемник должен быть громкоговорящим. Чтобы вы могли заниматься своими делами и сразу же услышать, когда он откликнется. Вроде бы и тут можно обойтись - ставить яркий красный светодиод на стоящую на окне излучающую головку. И просто поглядывать время от времени на окна участников вашей оптической сети, не включился ли кто. Однако это тоже не очень удобно. А ведь может быть еще и необходимость совершенно скрытной связи без каких-либо привлекающих внимание посторонних огней в видимом диапазоне.

Выход вижу только такой: иметь особый режим "Вызов" и мультивибратор, включающий на секунду режим обычной передачи тонального сигнала, а потом на несколько секунд переходящий на прием. Так что если вы захотите узнать, не зовет ли вас кто-то из соседей-"светолюбителей", достаточно будет просто включить свой аппарат и все станет ясно. Откликайтесь - вас быстро услышат.

Отмечу также, что можно сэкономить количество групп контактов реле, используя коммутацию при помощи... диодов. Ведь в системе неизбежно будет переключение питания с приемных на передающие узлы. Вот некоторые узлы и можно спроектировать так, чтобы при подаче на них питания диоды открывались, а при отсутствии - отделяли этот узел от соответствующей цепи.

Список статей канала - здесь.