Найти в Дзене
Самоделки от любителя

Как защитить двигатель от работы холостого хода

Рассмотрим пять  простых схем как защитить двигатель от работы всухую, с  определением недостаточного уровня воды в нижнем резервуаре, без использования датчиков внутри резервуара. Что исключает возможность работы двигателя всухую. Схемы также включают функции контроля перелива воды через верх. Принцип работы предлагаемого устройства защиты двигателя подземного водяного насоса от сухого хода можно понять, изучив следующие детали:
-Схема питается от адаптера переменного/постоянного тока 12 В.
-При кратковременном нажатии на кнопку транзистор BC547 вместе с каскадом управления реле  на транзисторе BC557 включается.
-Конденсатор ёмкостью 470 мкФ и резистор сопротивлением 1 МОм образуют цепь задержки времени и блокируют весь каскад драйвера реле на некоторое время после отпускания кнопки. Этот интервал задержки можно регулировать, экспериментируя с конденсатором 470 мкФ и/или резистором 1 МОм.
Как только реле срабатывает, включается двигатель, который мгновенно начинает откачивать воду из
Оглавление

Рассмотрим пять  простых схем как защитить двигатель от работы всухую, с  определением недостаточного уровня воды в нижнем резервуаре, без использования датчиков внутри резервуара. Что исключает возможность работы двигателя всухую. Схемы также включают функции контроля перелива воды через верх.

Первая схема как защитить двигатель

Принцип работы предлагаемого устройства защиты двигателя подземного водяного насоса от сухого хода можно понять, изучив следующие детали:
-Схема питается от адаптера переменного/постоянного тока 12 В.
-При кратковременном нажатии на кнопку транзистор BC547 вместе с каскадом управления реле  на транзисторе BC557 включается.
-Конденсатор ёмкостью 470 мкФ и резистор сопротивлением 1 МОм образуют цепь задержки времени и блокируют весь каскад драйвера реле на некоторое время после отпускания кнопки.

Схема
Схема

Этот интервал задержки можно регулировать, экспериментируя с конденсатором 470 мкФ и/или резистором 1 МОм.
Как только реле срабатывает, включается двигатель, который мгновенно начинает откачивать воду из верхнего резервуара.
В тот момент, когда вода в верхней части трубы соединяется с остаточной водой, погружной зонд, который является положительным, соединяется с зондом, установленным в устье трубы. Это позволяет напряжению от нижнего зонда поступать на базу соответствующего транзистора BC547 через воду и резистор 1 кОм.
Описанное выше действие приводит к фиксации состояния реле таким образом, что даже после истечения времени задержки реле продолжает работать.

Теперь двигатель останавливается только при двух условиях:
1) Если уровень воды достигает уровня перелива в верхнем резервуаре, то положительный потенциал от нижнего датчика соединяется с датчиком, подключённым к базе верхнего транзистора BC547.
При срабатывании датчика включается верхний транзистор BC547, который мгновенно размыкает цепь питания реле, и двигатель останавливается.
2) Если вода в подземном резервуаре высыхает, это, очевидно, приводит к прекращению подачи воды по трубе в наземном резервуаре и размыкает защёлку реле.

Ниже представлена автоматическая версия вышеупомянутого контроллера дренажного насоса с системой защиты от сухого хода:

Схема
Схема

Как защитить двигатель с помощью  логических элементов

Полностью автоматическую версию можно собрать с использованием 6 инверторов НЕ из микросхемы 4049, как показано ниже. Можно ожидать, что эта конфигурация будет работать намного точнее, чем описанная выше транзисторная версия схемы защиты от сухого хода автоматического подземного погружного водяного насоса.

Схема
Схема

Как защитить двигатель от сухого хода с помощью геркона

На следующей схеме показана эффективная защита двигателя от сухого хода, которую можно установить на  насос в случаях, когда в резервуаре нет воды и вода не вытекает из выходного отверстия трубы.  Рассмотрим как работает схема.
В этой схеме кнопка изначально нажата для запуска двигателя. Конденсатор ёмкостью 1000 мкФ и резистор сопротивлением 56 кОм действуют как таймер задержки и удерживают транзистор в открытом состоянии даже после отпускания кнопки, благодаря чему двигатель продолжает работать в течение нескольких секунд.


В течение этого времени вода будет вытекать из выходного отверстия трубы и наполнять небольшой бак, в который опущен шланг или труба. В этом баке можно увидеть поплавковый магнит и герконовое реле.
Как только вода начинает поступать в резервуар, поплавковый магнит быстро поднимается вверх и оказывается в непосредственной близости от геркона, замыкая его. Геркон подаёт положительное напряжение на базу транзистора, обеспечивая его срабатывание и поддерживая работу двигателя. Расположить магнит и геркон можно например в трубе. Что бы были друг над другом  и двигались строго по вертикали.
Однако при отсутствии воды герконовое реле не может включиться, из-за чего двигатель отключается по истечении заданного времени задержки отключения.

Схема
Схема

Защита от сухого хода без геркона и магнита

Если вы не хотите использовать герконовый переключатель или магнитный поплавковый датчик, вы можете упростить описанную выше конструкцию, как показано на следующей схеме:

Схема
Схема

При нажатии на кнопку транзисторы BC547 и BC557 подают питание на реле. Реле включает подключённый двигатель насоса. Двигатель насоса начинает перекачивать воду по трубе.
Если вода есть, она проходит через выходное отверстие трубы и замыкает цепь положительного питания на базе транзистора BC547. Это приводит к тому, что вся цепь замыкается через водяной контакт, и насос продолжает непрерывно перекачивать воду.
Однако в ситуации, когда вода отсутствует или её нет, вода не может питать базу транзистора BC547. Поэтому BC547 остаётся включённым только в течение периода, определяемого зарядом конденсатора на 100 мкФ.
Конденсатор на 100 мкФ и резистор на 1 МОм определяют, в течение какого времени транзисторы BC547, BC557, реле и двигатель насоса могут оставаться включёнными.
По истечении указанного времени схема автоматически отключается, что предотвращает перегорание двигателя насоса из-за работы всухую.

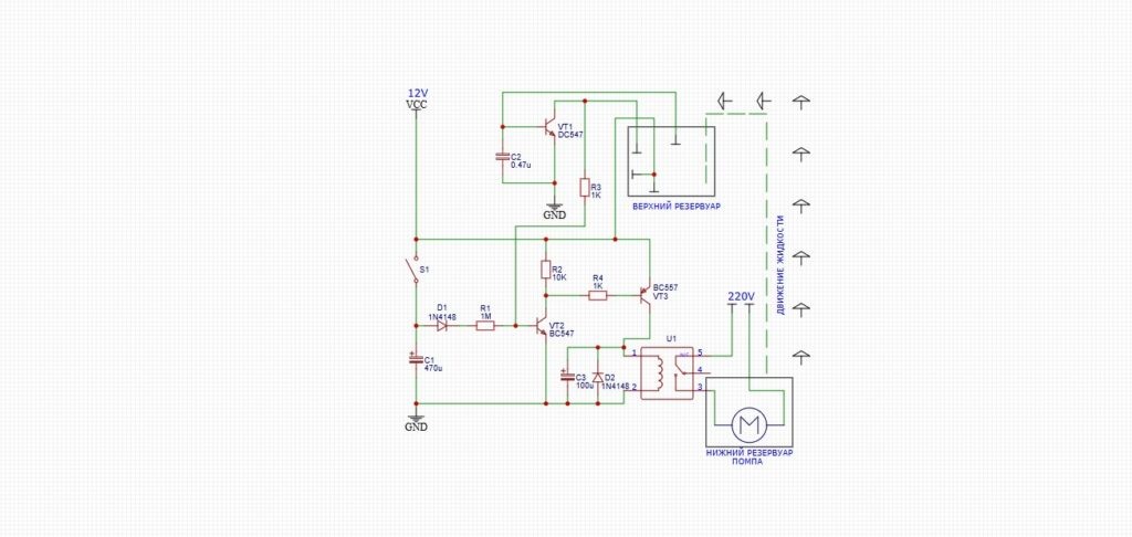
Схема защиты от сухого хода с датчиком тока

В описанных выше схемах в основном используется датчик воды, что делает конструкции немного устаревшими и громоздкими.
Следующая схема, в отличие от предыдущей, основана на определении нагрузки или силы тока для реализации функции защиты от сухого хода. Таким образом, она является бесконтактной и не требует прямого контакта с двигателем или водой.

Схема
Схема

Здесь два транзистора вместе с сопутствующими компонентами образуют простую схему таймера задержки включения. Когда переключатель S1 включен, транзистор VT1 остается выключенным из-за конденсатора C1, который изначально заземляет базу транзистора VT1 через резистор R2, пока конденсатор C1 заряжается.
Это позволяет оставить VТ2 включенным, и реле тоже включается. Нормально разомкнутое реле включает двигатель насоса. В зависимости от номинала С1 двигатель может работать некоторое время. Если воды нет, двигатель работает без нагрузки, и через RX проходит относительно слабый ток. Из-за этого на RX не может возникнуть достаточный потенциал, что, в свою очередь, не позволяет светодиоду оптопары включиться. Это позволяет С1 беспрепятственно заряжаться в течение установленного периода.


Как только конденсатор C1 полностью заряжается, включается транзистор VT1, который отключает транзистор VT2, а также реле. Двигатель окончательно отключается, что защищает его от работы всухую.
Предположим, наоборот, что двигатель получает нормальное количество воды и начинает нормально её перекачивать. Это мгновенно нагружает двигатель, заставляя его потреблять больше тока.
Согласно рассчитанному значению резистора Rx, на нём возникает напряжение, достаточное для включения светодиода оптопары. После активации оптопары зарядка C1 прекращается, а таймер задержки включения отключается. Реле продолжает подавать 220 В на двигатель, позволяя ему работать до тех пор, пока есть вода.

Ещё одна простая схема защиты двигателя от сухого хода

Вот ещё одна идея, объясняющая принцип работы очень простой схемы контроллера перелива, которая может предотвращать перелив воды через верхнее отверстие, а также работу двигателя насоса всухую.
Правильная версия показана ниже (нажмите, чтобы увеличить). Принцип работы схемы можно понять, рассмотрев следующие моменты:

Точка «L» располагается в произвольном месте внутри нижнего резервуара, что определяет нижний уровень воды в резервуарах, при котором двигатель находится в допустимой зоне эксплуатации.


Терминал «O» расположен на самом верхнем уровне верхнего резервуара или надставного бака, на котором двигатель должен останавливаться и прекращать наполнение верхнего резервуара.
Основное переключение в положение «ВКЛ» осуществляется центральным NPN-транзистором, база которого подключена к точке «L», а переключение в положение «ВЫКЛ» осуществляется нижним NPN-транзистором, база которого подключена к точке «O».
Однако описанные выше операции не могут быть запущены до тех пор, пока на воду не будет подан положительный потенциал или напряжение.

Схема
Схема

В схему был добавлен кнопочный переключатель для облегчения запуска вручную.
При кратковременном нажатии на данную кнопку через контакты кнопки в воду в резервуаре поступает положительный потенциал.
Если предположить, что уровень воды в нижнем резервуаре выше точки «L», то указанное выше напряжение будет поступать на базу центрального транзистора через воду, что мгновенно приведёт к его включению.
При срабатывании центрального транзистора включается каскад драйвера реле вместе с двигателем, а также происходит фиксация транзистора драйвера реле, так что теперь даже при отпускании кнопки схема и двигатель продолжают работать.
В описанной выше ситуации с фиксацией двигатель останавливается при выполнении двух условий: либо уровень воды опускается ниже отметки «L», либо вода перекачивается до достижения верхнего предела в верхних резервуарах, то есть до отметки «O».


При выполнении первого условия напряжение с коллектора драйвера реле не достигает точки «L», что приводит к размыканию защелки и остановке двигателя.
При выполнении второго условия нижний транзистор BC547 срабатывает и размыкает защёлку, заземляя базу центрального транзистора.
Таким образом, схема верхнего регулятора уровня воды может оставаться в рабочем состоянии только до тех пор, пока уровень воды находится на отметке «L» или выше неё, или ниже отметки «O». Кроме того, инициализация зависит исключительно от нажатия данной кнопки.

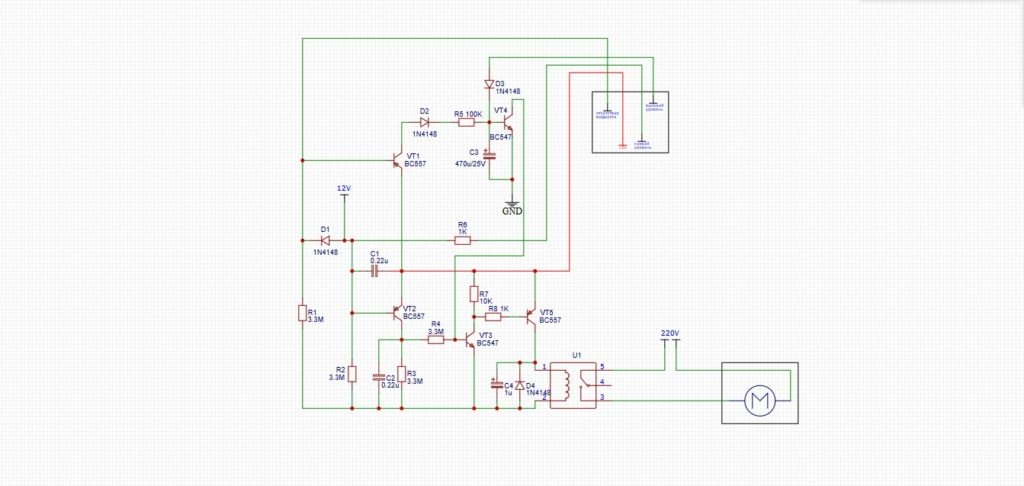
Схема защиты от сухого хода IC 555

Защита от сухого хода может быть добавлена в существующую схему контроллера на базе микросхемы 555, как показано ниже:
Функция пробного запуска в описанной выше конструкции работает следующим образом:
Когда уровень воды опускается ниже датчика «низкого уровня», положительный потенциал снимается с контакта № 2 микросхемы. Это, в свою очередь, приводит к тому, что на контакте № 2 устанавливается низкий уровень напряжения, что мгновенно приводит к установлению высокого уровня напряжения на контакте № 3.


Этот высокий сигнал проходит через конденсатор ёмкостью 470 мкФ, который включает реле, и двигатель насоса включается.
Реле и насос остаются включенными только до тех пор, пока заряжается конденсатор емкостью 470 мкФ, то есть примерно 3–5 секунд.
В течение этого времени, если насосы начнут откачивать воду, датчик воды, подключённый к синим проводам, будет залит откачиваемой водой.

Схема
Схема

Теперь связанный с ним транзистор BC547 получит смещение на базе и начнёт проводить ток в обход конденсатора ёмкостью 470 мкФ. Это позволит драйверу реле транзистору  BC547 свободно проводить ток до тех пор, пока не будет достигнут полный уровень в резервуаре.
С другой стороны, если предположить, что воды нет и насос работает всухую, то верхний транзистор BC547 не сможет сместить базу, и в конечном итоге конденсатор ёмкостью 470 мкФ зарядится полностью, блокируя дальнейший базовый ток на каскаде драйвера реле. Из-за этого реле выключится, предотвращая работу всухую.

В этой статье рассмотрели несколько схем, как защитить двигатель от работы холостого хода при отсутствие жидкости для насоса. Пишите ваши комментарии, что вы думаете по этим схемам. Схемы придуманы не мной, но идея хорошая, например садоводам для полива растений в автоматическом режиме.