Добавить в корзинуПозвонить
Найти в Дзене

Ретро компьютер "Gigatron TTL" (часть 4)

Предыдущая часть. Продолжаю описывать процесс усовершенствования компьютера Gigatron TTL. В данной статье я расскажу о дополнительной плате, ускоряющей видео изображение на экране монитора. Сразу хочу поблагодарить автора Axelb за эту доработку! Как я понял каждый пиксель, отображаемый на экране через VGA разъем, состоит из четырех видеолиний. Поскольку видеовыход обеспечивается программным обеспечением, для его вывода требуется значительная часть вычислительной мощности компьютера. Предусмотрено несколько режимов отображения, когда каждый пиксель прорисовывается не всеми четырьмя линиями, а только частью. Таким образом отображение на экране выглядит в виде чередования неотображаемых (черных) и отображаемых (цветных) линий, причем чем меньше отображается линий, тем ниже качество, зато выше скорость работы компьютера. Естественно, что полное отображение пикселя очень сильно тормозит компьютер и в таком режиме пользоваться просто невозможно. Кнопкой "Mode" на джойстике можно переключать

Предыдущая часть.

Продолжаю описывать процесс усовершенствования компьютера Gigatron TTL. В данной статье я расскажу о дополнительной плате, ускоряющей видео изображение на экране монитора.

Сразу хочу поблагодарить автора Axelb за эту доработку!

Как я понял каждый пиксель, отображаемый на экране через VGA разъем, состоит из четырех видеолиний. Поскольку видеовыход обеспечивается программным обеспечением, для его вывода требуется значительная часть вычислительной мощности компьютера. Предусмотрено несколько режимов отображения, когда каждый пиксель прорисовывается не всеми четырьмя линиями, а только частью. Таким образом отображение на экране выглядит в виде чередования неотображаемых (черных) и отображаемых (цветных) линий, причем чем меньше отображается линий, тем ниже качество, зато выше скорость работы компьютера. Естественно, что полное отображение пикселя очень сильно тормозит компьютер и в таком режиме пользоваться просто невозможно.

Кнопкой "Mode" на джойстике можно переключать режимы работы компьютера. Вот увеличенные фотографии всех вариантов режима работы:

Идея доработки компьютера заключается в аппаратном дублировании линий пикселя без задействования программного обеспечения. Т.е. первая сформированная программно линия затем повторяется еще три раза.

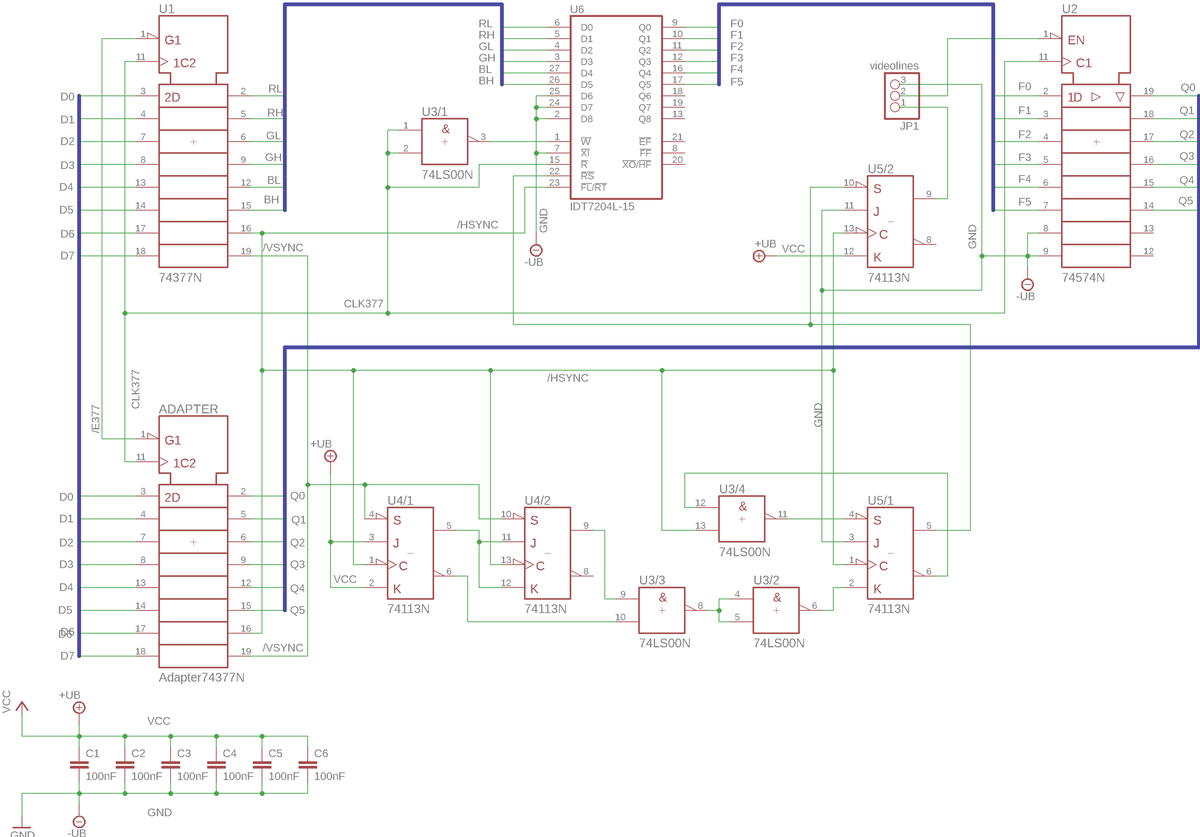
Аппаратное ускорение видео изображения реализовано в виде дополнительной платы "Видео репитер". Схема этого устройства:

Схема "Видео репитера" компьютера Gigatron TTL.
Схема "Видео репитера" компьютера Gigatron TTL.

Видео репитер записывает первую строку видеосигнала в оперативную память FIFO и затем ее повторяет.

Данная доработка не требует каких либо изменений, единственное, что может потребоваться - это удаление микросхемы U37 с платы и установка вместо нее панельки, в которую и будет установлен видео репитер. У меня эта микросхема уже в панельке, соответственно саму микросхему 74HCT377 я использую в репитере. На следующей фотографии место подключения репитера обведено красной линией:

Место подключения видео репитора к компьютеру Gigatron TTL.
Место подключения видео репитора к компьютеру Gigatron TTL.

В качестве межплатного соединения буду использовать такие штекера:

Удобные штекера для межплатного соединения.
Удобные штекера для межплатного соединения.

Набор деталей видео репитера для сборки (собираю на панельках, т.к. нет полной уверенности в работоспособности):

Набор для сборки видео репитера компьютера Gigatron TTL.
Набор для сборки видео репитера компьютера Gigatron TTL.

Плата видео репитера имеет не прямоугольную форму, чтобы в последствии она не мешала установке другой платы расширения памяти (о ней еще пойдет речь в другой статье):

Плата видео репитера компьютера Gigatron TTL.
Плата видео репитера компьютера Gigatron TTL.

Считаю, что нужно устанавливать микросхемы, соответствующие схеме, но у меня не нашлись некоторые из них и я заменил на отечественные аналоги. 74574N я заменил 1533ИР37, а 74113N заменил на 531ТВ10. У меня заработало, но не гарантирую, что заработает у других.

В этом репитере имеется редкая микросхема FIFO IDT7204L15. Мне удалось ее достать, но цена на нее была достаточно большая. Если кто-то решиться собрать этот видео репитер, то нужно в начале определиться, а "стоит ли игра свеч"?

IDT7204L15 мне пришла в отдельной коробочке, сама микросхема явно не перемаркированная (несколько фотографий):

Перед тем, как паять все элементы, я снял микросхему U37 и вместо нее установил межплатный разъем, затем в него вставил плату видео репитера, выровнял и припаял его к плате. Затем уже припаял все остальное:

Плата видео репитера компьютера Gigatron TTL.
Плата видео репитера компьютера Gigatron TTL.

С обратной стороны видео репитер выглядит так:

Обратная сторона видео репитера компьютера Gigatron TTL.
Обратная сторона видео репитера компьютера Gigatron TTL.

Разъем для подключения выглядит немного криво - это сделано специально, чтобы плата стояла ровно, панелька на плате компьютера была припаяна не идеально.

После монтажа всех элементов плату расширения можно сразу подключать к компьютеру. Если все сделано правильно, то компьютер заработает и появится изображение на экране. Компьютер Gigatron с платой расширения:

Компьютер Gigatron TTL с платой расширения "Видео репитер".
Компьютер Gigatron TTL с платой расширения "Видео репитер".

На плате расширения имеется возможность установить перемычку, с помощью которой можно установить два режима: "три из четырех" и "все":

Установленная плата видео репитера в компьютер Gigatron TTL.
Установленная плата видео репитера в компьютер Gigatron TTL.

В режиме "три из четырех" одна из четырех линий остается не прорисованной:

Режим "три из четырех" видео репитера компьютера Gigatron TTL.
Режим "три из четырех" видео репитера компьютера Gigatron TTL.

В режиме "все" каждый пиксель прорисовывается полностью:

Режим "все" видео репитера компьютера Gigatron TTL.
Режим "все" видео репитера компьютера Gigatron TTL.

Зачем нужен режим "три из четырех" я не понял, возможно автор экспериментировал при разработке этого репитера.

Важный момент! Плата расширения никак не меняет логику работы самого компьютера, соответственно, переключение режимов работы кнопкой "Mode" на джойстике меняет соотношение качества картинки на экране и производительности. Но при смене режима мы будем всегда наблюдать полностью отображаемые пиксели, при этом скорость работы компьютера будет разная, т.к. программно он продолжит формировать или не формировать линии пикселя. Необходимо кнопкой "Mode" выбрать самый производительный режим.

Это еще не все и будут дальнейшие усовершенствования моего Gigatron TTL...

Продолжение следует...

Следующая часть.