Найти в Дзене
Игротерапия

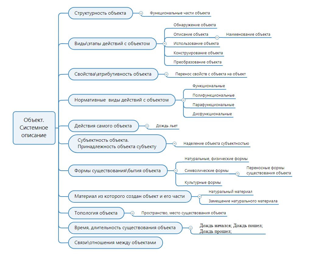
Напиток как объект с заданными и не заданными свойствами

Вместо введения:
Что такое игротерапия напитков? Это экспериментирование с напитками как объектами с целями установления контакта, поддержания развивающего взаимодействия взрослого с ребенком.
Представления о напитке как объекте может быть конкретно-практическим и обобщенно-теоретическим?
Напиток как объект может существовать как нечто всеобщее, единичное и особенное.
Напиток как объект может существовать как в натуральной, естественной форме, так и в символической, визуальной, бумажной, рисованной, песенной, пластилиновой и других формах.
Игровое экспериментирование с таким объектом как напиток может осуществляться с разными целями и действиями.
Цели и действия экспериментирования детей и взрослых с напитками, с формами существования напитков как объектов могут быть:
- функционально-полезные;
- полифункционально необычные, но полезные;
- парафункционально нелепые, смешные, глуповатые;
- дисфункционально вредные, опасные.
Ссылки по теме:
Единство и противоречие функциональн
 ♦ https://ru.wikipedia.org/wiki/%D0%9D%D0%B0%D0%BF%D0%B8%D1%82%D0%BE%D0%BA
♦ https://ru.wikipedia.org/wiki/%D0%9D%D0%B0%D0%BF%D0%B8%D1%82%D0%BE%D0%BA
https://www.russianfood.com/recipes/bytype/?fid=4&ysclid=megengb3k2450934659
https://www.russianfood.com/recipes/bytype/?fid=4&ysclid=megengb3k2450934659
«Кувшин» с краном
🔗 https://s.click.aliexpress.com/e/_oE3xll9
Нашёл удобнейшую штуку. 
Заливаешь воду, компот или морс, добавляешь лимон или ягоды, ставишь на полку, и всё, всегда под рукой прохладный напиток.
Краник не подтекает, нажал и налил себе стакан. Никаких бутылок, которые постоянно мешаются и падают.
Особенно летом прям кайф - открыл холодильник, и сразу холодная водичка с лимоном ждёт 🍋🥶
«Кувшин» с краном 🔗 https://s.click.aliexpress.com/e/_oE3xll9 Нашёл удобнейшую штуку. Заливаешь воду, компот или морс, добавляешь лимон или ягоды, ставишь на полку, и всё, всегда под рукой прохладный напиток. Краник не подтекает, нажал и налил себе стакан. Никаких бутылок, которые постоянно мешаются и падают. Особенно летом прям кайф - открыл холодильник, и сразу холодная водичка с лимоном ждёт 🍋🥶
https://www.facebook.com/groups/1302210213170465/?multi_permalinks=24521371587494333&hoisted_section_header_type=recently_seen
https://www.facebook.com/groups/1302210213170465/?multi_permalinks=24521371587494333&hoisted_section_header_type=recently_seen
https://www.facebook.com/groups/1302210213170465/posts/24602838656014292/
https://www.facebook.com/groups/1302210213170465/posts/24602838656014292/
 Кисель как напиток  ♦ Тем временем во второй половине XX века лучшие шефы планеты, такие как испанец Ферран Адриа, совершали революцию на кухне с помощью гидроколлоидов – кулинарных гелей. Они создавали изысканные блюда: сферы, которые лопаются во рту, нежные эспумы, соусы с устойчивой формой. А наш привычный кисель – это тот же самый гидрогель, только без громких названий и модной подачи. ♦ https://www.facebook.com/jemchyjinka1/posts/pfbid02GZorzt6t8dSWtGqnXJ4VzcKHPEqviAzv822tJKWLKNmHprBGH3kkqpWB36DfZm22l  ♦ https://jemchyjinka.online/2025/09/03/kisel-pochemu-starinnyj-desert-eto-genialnyj-i-poleznejshij-gidrogel/?fbclid=IwY2xjawMlMKlleHRuA2FlbQIxMABicmlkETBJaGdXaWV1eEVUbU5vSHoyAR5Er7xxn7EdXgxdDBCUrLjvBzfDGxi_9SufIb0u6Cs3jlX6w2sGubBiu5JoFg_aem__OzTPkeLG8skT7t2eoZcBw
Кисель как напиток ♦ Тем временем во второй половине XX века лучшие шефы планеты, такие как испанец Ферран Адриа, совершали революцию на кухне с помощью гидроколлоидов – кулинарных гелей. Они создавали изысканные блюда: сферы, которые лопаются во рту, нежные эспумы, соусы с устойчивой формой. А наш привычный кисель – это тот же самый гидрогель, только без громких названий и модной подачи. ♦ https://www.facebook.com/jemchyjinka1/posts/pfbid02GZorzt6t8dSWtGqnXJ4VzcKHPEqviAzv822tJKWLKNmHprBGH3kkqpWB36DfZm22l ♦ https://jemchyjinka.online/2025/09/03/kisel-pochemu-starinnyj-desert-eto-genialnyj-i-poleznejshij-gidrogel/?fbclid=IwY2xjawMlMKlleHRuA2FlbQIxMABicmlkETBJaGdXaWV1eEVUbU5vSHoyAR5Er7xxn7EdXgxdDBCUrLjvBzfDGxi_9SufIb0u6Cs3jlX6w2sGubBiu5JoFg_aem__OzTPkeLG8skT7t2eoZcBw

Вместо введения:

Что такое игротерапия напитков? Это экспериментирование с напитками как объектами с целями установления контакта, поддержания развивающего взаимодействия взрослого с ребенком.

Представления о напитке как объекте может быть конкретно-практическим и обобщенно-теоретическим?

Напиток как объект может существовать как нечто всеобщее, единичное и особенное.

Напиток как объект может существовать как в натуральной, естественной форме, так и в символической, визуальной, бумажной, рисованной, песенной, пластилиновой и других формах.

Игровое экспериментирование с таким объектом как напиток может осуществляться с разными целями и действиями.

Цели и действия экспериментирования детей и взрослых с напитками, с формами существования напитков как объектов могут быть:

- функционально-полезные;
- полифункционально необычные, но полезные;
- парафункционально нелепые, смешные, глуповатые;
- дисфункционально вредные, опасные.

Ссылки по теме:
Единство и противоречие функциональных, поли-, пара- и дисфункциональных действий и свойств объектов
https://dzen.ru/a/Y-3g3niy5ns4mOHH


Атрибутивность как установление отношений подчиненности между объектами и их свойствами (Чайник и электричество - Электрический чайник).
Превращение объекта в свойство другого объекта.

Атрибутивность или свойства напитков как объектов:

Алкогольный напиток; Арбузный напиток;
Безалкагольный напиток;
Виноградный; Вкусный напиток;
Газированный напиток;
Древесный напиток; Дрожжевой напиток;
Зерновой напиток;
Кислый напиток;
Лимонный напиток;
Охлаждающий напиток;
Медовый напиток; Молочный напиток; Мятный напиток;
Полезный напиток; Прохладительный напиток;
Рисовый напиток;
Сладкий напиток; Соленый напиток;
Тонизирующий напиток;
Фруктовый напиток;
Холодный напиток;
Чудотворный напиток;
Энергетизирующий напиток;
Яблочный напиток;

Действия с напитками, со структурным составом напитка могут быть функциональными, поли-, пара- и дисфункциональными.

Действия с составными частями напитка как объектами могут быть функциональными (привычными, общепринятыми, полезными), полифункциональными (необычными, но полезными, приемлемыми), парафункциональными (нелепыми, бессмысленными, смешными) и дисфункциональными (неприемлемыми. опасными, вредными,
деструктивными).
https://dzen.ru/a/Z5uQoCbVywWw9kwV

Некоторые действия с одним объектом можно переносить на другой объект.
Например, напитки можно фотографировать или рисовать как и другие объекты.

Действия с напитками и их составными частями как объектами:

Вживаясь в роль напитка;
Глотая напиток;
Добавляя в напиток сахар;
Называя напиток апокалипсическим; Называя напиток взбалмошным; Называя напиток вкусным; Называя напиток непослушным; Называя напиток экстравагантным; Называя суп напитком; Называя человека с напитком копченой колбасой; Накрывая напиток тряпочкой; Нахваливая напиток;

Описывая вкус напитка; Осеняя напиток крестным знамением; Отказываясь от напитка; Открещиваясь от напитка; Охлаждая напиток;

Подавая напиток к столу; Позируя с напитком; Придумывая новый напиток; Пробуя напиток на вкус;

Разговаривая с напитком; Разливая напиток;

Угощая напитками; Угощая напитки напитками;
Целуя напиток;




Материал или предметность напитка как объекта:

Напиток из арбуза;
Напиток из лимона;

Напиток из меда; Напиток из мятных конфет; Напиток из мяты;
Напиток из огурца;
Напиток из помидора;

Напиток из суданской розы (каркаде);
Напиток с кубиками льда;
Напиток с лимоном;
Напиток с сухой кожурой репчатого лука;

Напиток как:

Вода как напиток;
Компот как напиток;
Напиток как один из наиболее важных элементов культуры
питания;





Сидр
слабоалкогольный напиток, обычно шампанизированный, получаемый путём
сбраживания яблочного, реже грушевого или другого фруктового сока без
добавления дрожжей.


Напиток → Компот → С → П
ряностями → Корицей → Гвоздикой → Ванилью →

Напиток → С →

Напиток → С → Корицей → Лимоном → И → Медом →

Напиток → С → Кофеином →
Напиток → С → Изюмом →
Напиток → С → Лимоном →
Напиток → С → Морковью →
Напиток → С → Хлебом → Квас →
Напиток → С → Яблоками →

Напиток → Фруктовый →
Напиток → Фруктовый → Освежающий → Компот →

Напитки →
Напитки → С →
Напитки → С → Медом →
Напитки → С → Рисом →
Овес →