Добавить в корзинуПозвонить
Найти в Дзене

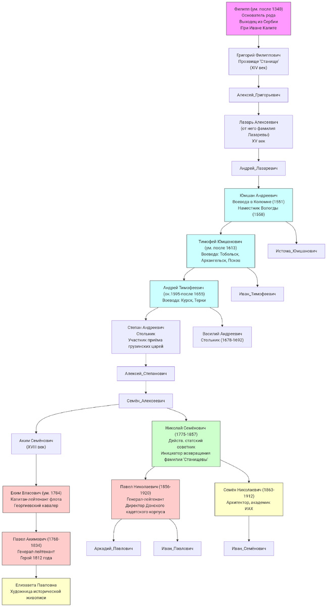
Рода Лазаревых

Фамилия Лазарев имеет русское происхождение и образована от мужского имени Лазарь. Имя Лазарь, в свою очередь, имеет древнееврейские корни и переводится как "Бог помог". В христианской традиции имя Лазарь связано с библейским персонажем, которого воскресил Иисус Христос. Фамилия Лазарев является отчеством, образованным от имени отца или предка, и в конечном итоге закрепилась как фамилия. Род Лазаревых в России включает в себя несколько ветвей, в том числе дворянские роды армянского происхождения и дворянские роды русского происхождения. Среди них выделяются Лазаревы-Станищевы, древний русский дворянский род, и Лазаревы, армянского происхождения. Лазаревы-Станищевы - это древний русский дворянский род. Род происходит, по преданию, от выходца из Цесарской земли (территория современной Германии или Австрии) по имени Филипп, который приехал в Москву к Ивану Калите и получил за это земли в Юрьево-Польском уезде. У Филиппа был сын Григорий, прозванный Станище, и внук Лазарь Алексеевич Стан
Оглавление

Фамилия Лазарев имеет русское происхождение и образована от мужского имени Лазарь. Имя Лазарь, в свою очередь, имеет древнееврейские корни и переводится как "Бог помог". В христианской традиции имя Лазарь связано с библейским персонажем, которого воскресил Иисус Христос. Фамилия Лазарев является отчеством, образованным от имени отца или предка, и в конечном итоге закрепилась как фамилия.

Род Лазаревых в России включает в себя несколько ветвей, в том числе дворянские роды армянского происхождения и дворянские роды русского происхождения. Среди них выделяются Лазаревы-Станищевы, древний русский дворянский род, и Лазаревы, армянского происхождения.

Лазаревы-Станищевы

Лазаревы-Станищевы - это древний русский дворянский род. Род происходит, по преданию, от выходца из Цесарской земли (территория современной Германии или Австрии) по имени Филипп, который приехал в Москву к Ивану Калите и получил за это земли в Юрьево-Польском уезде. У Филиппа был сын Григорий, прозванный Станище, и внук Лазарь Алексеевич Станищев, потомки которого стали писаться Лазаревыми-Станищевыми.

-2

Герб: Герб рода Лазаревых-Станищевых внесен в 6 часть "Общего гербовника дворянских родов Российской империи".

В родословных книгах: Род Лазаревых-Станищевых внесен в VI, II и III части родословных книг Владимирской, Воронежской, Нижегородской, Новгородской, Казанской, Псковской и Санкт-Петербургской губерний, сообщают источники на Википедии.

Арзамасские Лазаревы

Род Лазаревых из Арзамасского уезда, - это русский дворянский род, один из которых владел поместьями в этом уезде. В частности, Григорий Лазарев, который жил в начале XVII века, был владельцем поместий в Арзамасском уезде. Его потомок, Петр Гаврилович Лазарев (1743-1800), был правителем Владимирского наместничества и сенатором, а его сын Михаил Петрович - участником Наваринского сражения

-3

Свияжские Лазаревы

Один из дворянских родов Лазаревых происходит от Тимофея Лазарева, получившего поместье в Свияжском уезде в середине XVII века. Этот род был внесён в VI часть родословной книги Казанской губернии.

-4

Армянские Лазаревы

Род Лазаревых (Лазарянов) армянского происхождения:

Родоначальник российского дворянского рода – Лазарь Назарович Лазарев (1700-1782).

Он был бароном Священной Римской империи (1768).

Его сын, Иван (Ованес) Лазаревич (1735-1801), был графом Священной Римской империи (1788), предпринимателем и меценатом, согласно Большой российской энциклопедии.

Еким (Яким) Лазаревич (1743-1826), младший брат Ивана, основал в Москве Армянское Лазаревых уч-ще (ныне Лазаревский институт восточных языков).

Четыре сына Екима Лазаревича были военными, один из них, Артемий Екимович, погиб в битве при Лейпциге.

Род Лазаревых (Лазарянов) также известен как «фон Лазарефф» в Священной Римской империи.

Карабахские Лазаревы

Лазаревы – это российский дворянский род армянского происхождения, также известный как Лазаряны или Егиазаряны. Известный представитель этого рода, Иван Давидович Лазарев, был карабахским армянином, генералом и участником Кавказских войн.

-5