Добавить в корзинуПозвонить
Найти в Дзене

Как подключить ДХО, несколько схем

В этой статье рассмотрим несколько способов как подключить ДХО в своем автомобиле. Сейчас такие огни стоят на каждом автомобиле. Подключение ходовых огней (ДХО) на автомобиле может быть выполнено несколькими способами, в зависимости от выбранной схемы подключения и функций, которые вы хотите реализовать.
Первым делом нужно определиться с местом установки ДХО и подготовить необходимые инструменты: кронштейны, изоленты, провода, инструменты для обрезки и подключения проводов. Рассмотрим несколько вариантов подключения. Схемы немного отличаются друг от друга, можно попробовать сделать ту которая вас заинтересует. Для того чтобы свет ДХО включался при запуске двигателя, его провод нужно соединить с проводом, который подает напряжение на фары. Это обычно провод, который активируется при включении зажигания. Вы можете использовать мультиметр для определения нужного провода.
Чтобы обеспечить функцию приглушения света ДХО при включении габаритных огней или фар, нужно подключить ДХО к системе
Оглавление

В этой статье рассмотрим несколько способов как подключить ДХО в своем автомобиле. Сейчас такие огни стоят на каждом автомобиле. Подключение ходовых огней (ДХО) на автомобиле может быть выполнено несколькими способами, в зависимости от выбранной схемы подключения и функций, которые вы хотите реализовать.
Первым делом нужно определиться с местом установки ДХО и подготовить необходимые инструменты: кронштейны, изоленты, провода, инструменты для обрезки и подключения проводов. Рассмотрим несколько вариантов подключения. Схемы немного отличаются друг от друга, можно попробовать сделать ту которая вас заинтересует.

Схема подключения ДХО
Схема подключения ДХО

Для того чтобы свет ДХО включался при запуске двигателя, его провод нужно соединить с проводом, который подает напряжение на фары. Это обычно провод, который активируется при включении зажигания. Вы можете использовать мультиметр для определения нужного провода.
Чтобы обеспечить функцию приглушения света ДХО при включении габаритных огней или фар, нужно подключить ДХО к системе освещения автомобиля. Для этого вы можете использовать реле, которое будет управлять уровнем яркости. При включении габаритов реле должно размыкаться, снижая яркость на 50%.
Функция мигания индикаторов и возвращения подсветки в нормальное состояние с эффектом затухания потребует установки дополнительного контроллера, который будет управлять этой функцией.
Для реализации функции «Возвращение домой» вам нужно будет подключить таймер, который будет отсчитывать время после выключения зажигания, и отключать ДХО через 2 минуты. Это также может быть выполнено с помощью реле или специализированного блока управления.
Важно тщательно изолировать все соединения с помощью изоленты и убедиться, что провода не будут подвергаться воздействию влаги и перегрева. Не забывайте проверять работу всех функций после подключения, чтобы убедиться в их корректной работе.
Пожалуйста, будьте осторожны при работе с электрической системой автомобиля и при необходимости проконсультируйтесь со специалистом.

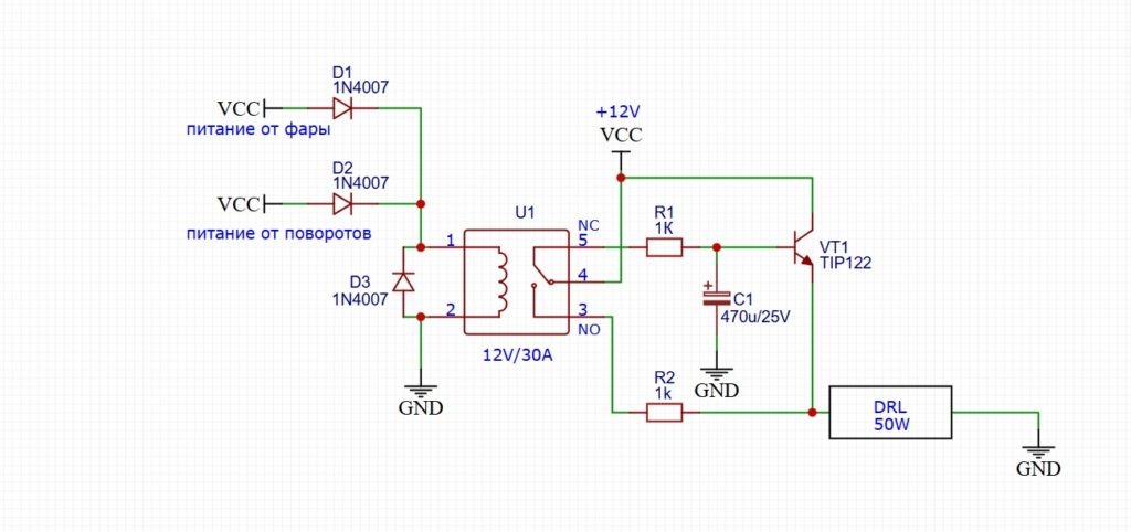
Три схемы как подключить ДХО

Схема контроллера дневных ходовых огней (ДХО) в автомобиле  описывает способ управления ДХО, позволяя уменьшать их яркость при включении фар или указателей поворота, что повышает общую эффективность системы.

Предлагаемая интеллектуальная и энергоэффективная схема контроллера может быть реализована несколькими способами. Первый способ, хоть и примитивен, может дать желаемый результат, но не обеспечит экономию электроэнергии, а значит, цель останется недостижимой. Каскад транзистора VT1 обеспечивает эффект затухания при включении ДХО. Если эта функция не требуется, VT1, R1 и C1 могут быть полностью исключены, а нормально замкнутый контакт реле соединен напрямую с соединением положительного провода ДХО и резистора R2. Конденсатор C1 определяет период постепенного включения ДХО.

Схема подключения ДХО
Схема подключения ДХО

Следующая схема считается энергоэффективной благодаря каскаду регулятора напряжения, состоящему из VT2, R1 и R2, где VT2 выполнен по схеме с общим коллектором. Здесь VT1 и его компоненты выполняют ту же функцию, что и выше, а VT2 подает на 50 % меньшее напряжение на ДХО при включении фар или указателей поворота.

Схема подключения ДХО
Схема подключения ДХО

Последняя схема представляет собой интеллектуальный подход к управлению яркостью ДХО. В этой схеме каскад VT2 заменен каскадом регулятора тока LM317, который регулирует интенсивность ДХО на 50 % в рекомендованных условиях, уменьшив ток, а не напряжение.

Схема подключения ДХО
Схема подключения ДХО

Упрощенная схема затемнения

Для реализации функции диммирования DRL дополнительный каскад регулирования тока с использованием транзистора (BJT) или LM317 не является обязательным; можно просто использовать высоковольтный резистор, как показано в следующей схеме. Необходимо будет оптимизировать значения R1 и R2 для достижения нужной яркости.

Схема подключения ДХО
Схема подключения ДХО

Напряжение +12 В должно подаваться от источника зажигания, так что ДХО и связанные с ними схемы должны включаться только при включенном зажигании. Таким образом, модификация будет заключаться в подключении +12 В к источнику питания от зажигания вместо аккумулятора.
Интеллектуальные схемы DRL могут также применяться в системах с высокой мощностью. Например, модификация мощностью 50 Вт иллюстрирует использование ламп на 12 В и 20 Вт, которые можно разместить под капотом для снижения яркости ДХО примерно на 50 %.

Схема подключения ДХО
Схема подключения ДХО

Схема подключения ДХО на транзисторах

Ниже  представлена универсальная схема дневных ходовых огней высокой мощности, которая может использоваться в качестве габаритных огней, фар головного света и для активной реакции на поворотники. Эта схема предназначена для освещения бордюров при проезде непредсказуемых поворотов или в условиях темноты.
Создание универсальной схемы дневных ходовых огней требует следующих компонентов: два мощные светодиодные фары, установленных сбоку автомобиля и использующихся как дневные ходовые огни, габаритные огни и фары головного света. Управление этими фарами осуществляется через отдельные переключатели для противотуманных фар, габаритных огней и ДХО.

Схема подключения ДХО
Схема подключения ДХО

Схема ДХО включает функцию, которая включает противоположный светодиод, когда включен мигающий боковой указатель поворота, выключая при этом ДХО со стороны мигающего указателя. После снятия сигнала указателя поворота ДХО возвращаются в обычный режим, и эта функция работает независимо от изначального состояния ДХО.

Универсальная схема подключения ДХО

Устройство должно быть построено на полупроводниках, исключая механические элементы, такие как реле.

Схема подключения ДХО
Схема подключения ДХО

Принципиальная схема демонстрирует твердотельную версию системы для дневных ходовых огней высокой мощности с рекомендованными характеристиками. Слева и справа располагаются два идентичных каскада ДХО и каскады таймера задержки для управления переключением через сигналы поворота. 2N2907 и связанные транзисторы TIP127 формируют простой светодиодный драйвер, управляемый током, для безопасного включения мощных светодиодов.
Транзистор TIP127 вместе с BC547 формирует каскад таймера задержки выключения, который преобразует мигающий сигнал от указателей поворота в постоянный ток. Таймеры задержки настроены так, что при выключении одного из ДХО активируется противоположный, а ДХО на своей стороне выключается. Таким образом, если работает левый габаритный сигнал, правый включается, и наоборот. Переключатели по краям позволяют пользователю одновременно или по отдельности,  включать и отключать ДХО, а два светодиода подтверждают их состояние.