Добавить в корзину
Позвонить
Найти в Дзене
Войти
Генезис с Александром Лазаревым
116 подписчиков
Подписаться
Генезис homo sapiens и его рода
10 августа 2025
10 авг 2025
7
~1 мин
...
Читать далее
Оглавление
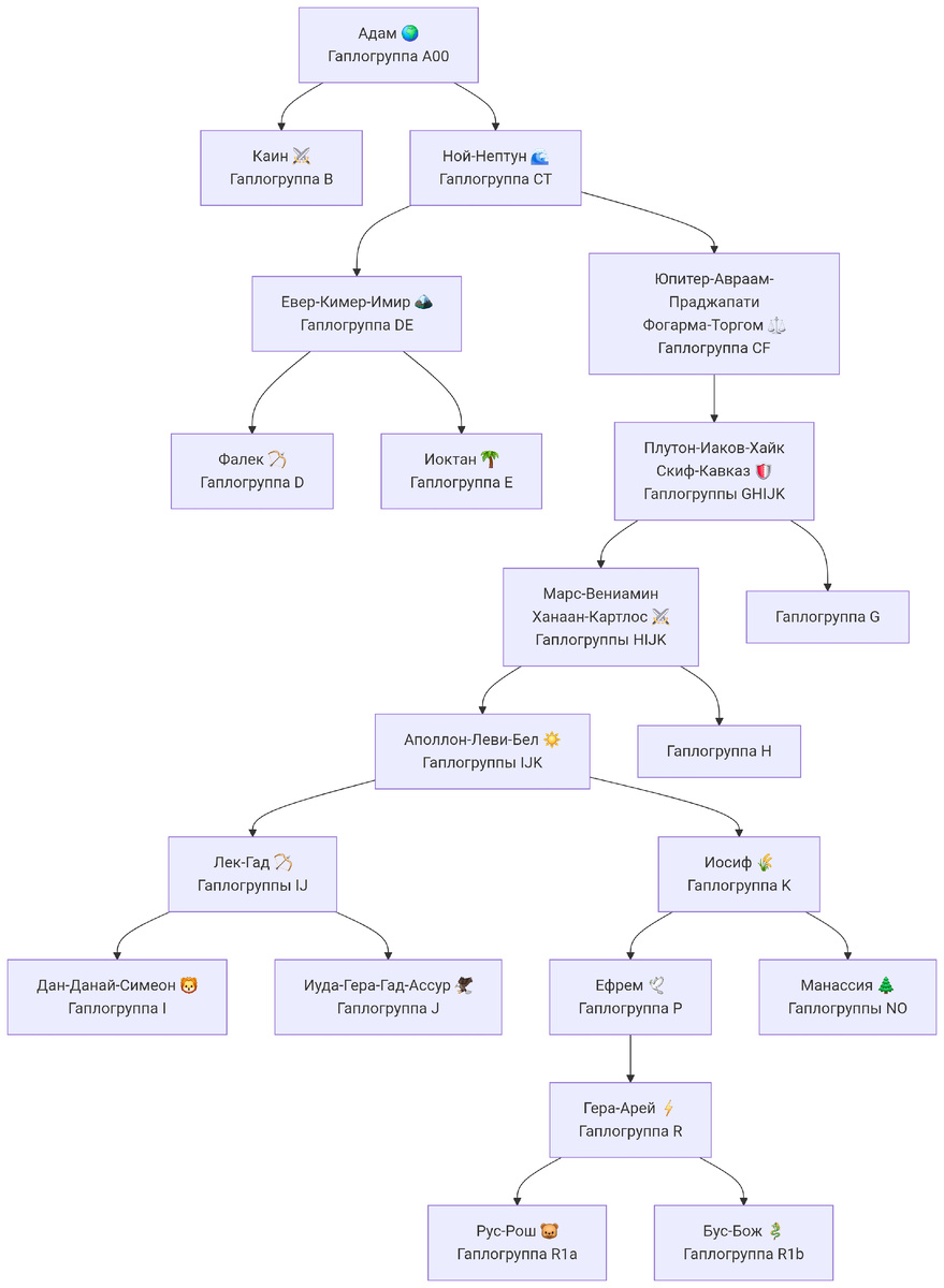
Патриархи рода
А00 Адам
CT Нептун Ной
Показать ещё
Патриархи рода
А00 Адам
CT Нептун Ной
DE Ефер Кимер Имир
СF Юпитер Авраам Праджапати
GHIJK Плутон Иаков Скиф
HIJK Марс Вениамин Ханаан
IJK Апполон Леви Бел
2
2297275873.1009.1777610707586.47912