Найти в Дзене
Нижегородский Мечтатель

Графство Мейгёль: власть церкви

Насколько я понял, есть две версии «возвращения» старого графского рода: или они и «не уходили» никуда, будучи просто вассалами графов Барселоны, или им каким-то образом удалось вынырнуть из небытия, захватить власть в своей старой вотчине и отколоться от «большого» сюзерена. Но итог один – графство, хоть и маленькое стало фактически суверенным. Позже был возрожден город Магелон, который стали со временем называть Мельгёль, со временем и графы приняли это наименование титула вместо Субстансьон. Но куда интереснее на мой взгляд то, что Мейгёль стал «родиной» самой популярной денежной единицы Окситании – мейгельской соли (су); это учетная единица, в которой 12 монет денье. В нашем переводе «Истории Гаскони» фигурирует термин «морласская соль», я не уверен, но подозреваю, что речь об одной и той же денежной единице. Перевод денежных единиц, если я не ошибаюсь, следующий, выводил я для удобства следующую формулу: 1 000 мельгейских солей/су = 50 турских ливров (в котором по 20 су и 80, 88 г

Насколько я понял, есть две версии «возвращения» старого графского рода: или они и «не уходили» никуда, будучи просто вассалами графов Барселоны, или им каким-то образом удалось вынырнуть из небытия, захватить власть в своей старой вотчине и отколоться от «большого» сюзерена. Но итог один – графство, хоть и маленькое стало фактически суверенным. Позже был возрожден город Магелон, который стали со временем называть Мельгёль, со временем и графы приняли это наименование титула вместо Субстансьон.

Но куда интереснее на мой взгляд то, что Мейгёль стал «родиной» самой популярной денежной единицы Окситании – мейгельской соли (су); это учетная единица, в которой 12 монет денье. В нашем переводе «Истории Гаскони» фигурирует термин «морласская соль», я не уверен, но подозреваю, что речь об одной и той же денежной единице. Перевод денежных единиц, если я не ошибаюсь, следующий, выводил я для удобства следующую формулу: 1 000 мельгейских солей/су = 50 турских ливров (в котором по 20 су и 80, 88 гр. чистого серебра) = 40 парижских ливров (101 гр. чистого серебра, соотношение с турским ливром 1 к 1.25) = 20 марок серебра (южных).

Королевство Арелат
Королевство Арелат

Проходит немного времени и Мельгёль попадает в орбиту влияния Бургундского королевства (Арелат). Если посмотреть на карту, то границы королевства вроде бы не захватывают графство - виконтство Ним примыкает к Арелату с запада, а Мейгёль за расположен еще западнее Нима. Но в любом случае после распада Арелата южные графства становятся независимыми, Мельгёю угрожает опасность так или иначе быть захваченным более могущественным соседом.

Один из графов, Пьер I, в 1085 году, идет на любопытное решение вопроса безопасности - приносит оммаж Святому престолу в лице Григория VII. Последний в виду своей вскоре последовавшей смерти не успел подтвердить эту присягу, ее принял Урбан II. Наследники Пьера, впрочем, недовольны таким сюзереном, видимо по одной простой причине - толковой защиты папство обеспечит не могло и интересовалось Мельгёем только время от времени.

-2

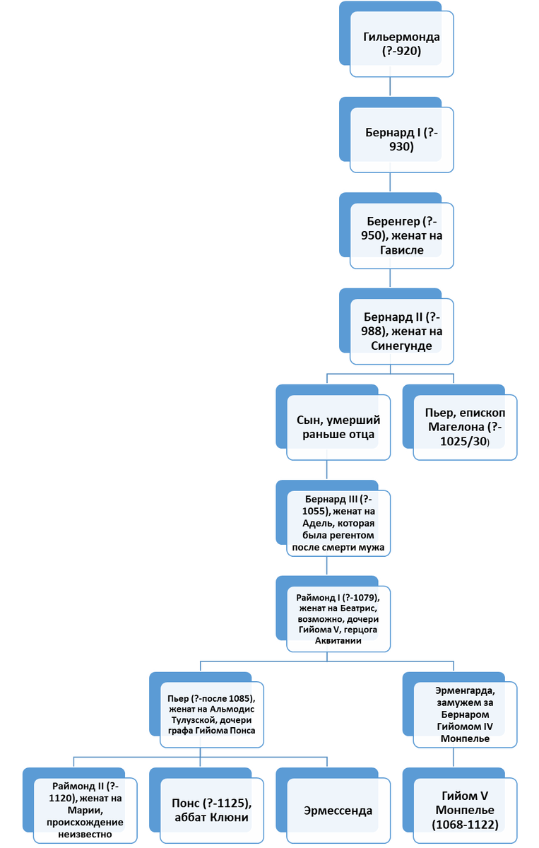
Еще одной проблемой графства было то, что власть в нем фактически принадлежала двум центрам - самой графской династии и епископату Магелон, который располагался тут же в городе. При этом, лишь один из епископов (ставший таковым в 988 или 999 году) - Пьер, младший сын Бернара II, принадлежал к графскому роду.

Упомянутый выше граф Пьер был настолько благочестив, что совершил по отношению к епископату кучу правовых уступок, чем серьезно укрепил власть иерархов в регионе и настолько же серьезно осложнил будущее своим наследникам. Когда в 1099 году, граф Раймунд вздумал урезать права епископа и вернуть «всё, как было», то действующий глава епархии Годфруа просто отлучил «наглеца» и незамедлительно помчался в Рим, получать одобрение своим действиям.

Епархия Магелон
Епархия Магелон

Туда же отправился и Раймонд со свитой из своей знати, где был вынужден покаяться (отлучение милостиво сняли), вернуть отнятое и впредь обязаться не перечить своенравным епископам. Также он принес оммаж уже от себя Урбану II. Таким образом, благочестивое легкомыслие Пьера Мельгёя стало приносить плоды уже прямо в следующем поколении. Историки высоко оценивают епископа Годфруа: за укрепление авторитета вверенной ему епархии и за смещение баланса сил - если до него сеньоры Мейгёля посматривали на епископов как на своих вассалов, то теперь пришлось вести себя по отношению к ним, как минимум с равными.

(Касательно имен. Да, пожалуй, странно в одной и той же статье использовать разные версии одного и того же имени. Но как быть? Традиции нашей историографии касательно иностранных династических имен, дело на редкость запутанное. Графы Тулузские - всегда Раймунды, а вот их соседей зовут кто во что горазд - и Раймон, и Раймонд и, собственно, Раймунд, конечно же. Так что все окситанцы этого имени у меня будут зваться Раймундами. Но что с каталонцами? Графы Барселоны, фигурируют под именем Рамон-Беренгер, а их же родичи в Провансе (а иногда и они сами) уже Раймунды-Беренгеры. В этом случае придется провести разграничение - Рамон и Раймунд, хотя это одно и то же имя.)

Эдмунд Блер Лейтон
Эдмунд Блер Лейтон

Раймунд II, впрочем, не был последователен в своем противостоянии с епископатом. Когда Бертран, граф Тулузский, во исполнение завещания своего отца Раймунда IV, уступил Тулузу единокровному малолетнему брату Альфонсу Иордану и отправился на поддержание и расширение завоеваний отца в Триполи, Раймоунд Мельгёй, вероятно, примкнул к его армии. Здесь интересно его завещание, в частности, он завещал церкви (в случае если его сын Бертран умрет без прямых наследников) солончаки и гавань города. Ну, конечно, зачем каким-то другим наследникам гавань? А без солончаков они и тем паче проживут. И при Раймунде II начались какие-то неурядицы с толковым содержанием монетного двора - он оказался заложен за 13 000 солей. Да, оказывается можно быть, как и сапожником без сапог, так и владельцем монетного двора без денег.

1030 год
1030 год

Несколько более известная сеньория Монпелье (позже довольно разросшаяся), изначально была выдана графом Бернаром II как лен, одному из местных рыцарей – Гийому, в свою очередь ставшему основателем дома Монпелье. Здесь не очень ясно - по другому прочтению, лен Монпелье был пожалован рыцарю уже епископом Магелона, с согласия графа, так скорее всего вернее, поскольку уже потомок основателя дома, Гийом V Монпелье приносил оммаж именно епископу (в его завещании также упоминаются земли, которые он держал уже от графов). Маленькая деревушка со временем разрослась в приличный город, в него потянулись торговцы и мастера, Монпелье стал даже одним из культурных центров Окситании.

*****

Поддержать автора: 2202 2053 7037 8017

Нижегородский Мечтатель