Добавить в корзинуПозвонить
Найти в Дзене
Игорь Владимирович

Универсальный стабилизатор напряжения и тока.

Доброго времени суток всем! Начну с того что появилась задача реализовать управление светодиодным освещением через программируемый промышленный контроллер в составе умного дома, ну или как я его называю "безумный дом))". Про включение и отключение света через реле обсуждать смысла нет, нужна была плавная регулировка яркости освещения от 0% до 100%. Есть готовые решения с управлением унифицированным сигналом 0-10 вольт или 0-20 мА, но они не подходят мне по типу, функционалу и стоимости. Началось собственно с покупки светильников, есть с тёплым свечением и цветовой температурой 4000 Кельвинов, есть холодные 6500К и тп, но испробовав вначале тёплые, пришел к выводу что это не то, попробовав холодные, начали уставать глаза от большого количества синего, тут выбор пал на светильники 5000К и он оказался идеальным решением по цветовой температуре. За основу взял светильники производителя IEK модель 1201 36 Вт 230в 50Гц 5000 К. Параметр цветопередачи Ra у них 80, хотелось бы конечно как и по

Доброго времени суток всем!

Начну с того что появилась задача реализовать управление светодиодным освещением через программируемый промышленный контроллер в составе умного дома, ну или как я его называю "безумный дом))". Про включение и отключение света через реле обсуждать смысла нет, нужна была плавная регулировка яркости освещения от 0% до 100%. Есть готовые решения с управлением унифицированным сигналом 0-10 вольт или 0-20 мА, но они не подходят мне по типу, функционалу и стоимости.

Началось собственно с покупки светильников, есть с тёплым свечением и цветовой температурой 4000 Кельвинов, есть холодные 6500К и тп, но испробовав вначале тёплые, пришел к выводу что это не то, попробовав холодные, начали уставать глаза от большого количества синего, тут выбор пал на светильники 5000К и он оказался идеальным решением по цветовой температуре.

За основу взял светильники производителя IEK модель 1201 36 Вт 230в 50Гц 5000 К. Параметр цветопередачи Ra у них 80, хотелось бы конечно как и положено иметь 90, но и этого оказалось достаточно.

Шильд светильника.
Шильд светильника.

Данные светильники представляют из себя обычные линейные светильники без регулировки яркости, выбор был связан именно с их параметрами высокой яркости которая меня устроила и их цветовой температуры 5000К, это в действительности белый свет.

Данные светильники были разобраны, внутри оказалось 2 одинаковых модуля (Драйвера) работающего каждый на свою ленту, по-сути данные светильники предназначены для магазинов и прочих помещений, для надежности тут два как бы независимых светильника, если выйдет из строя одна половина, светильник всё-равно будет светить.

Внутри две светодиодные ленты, драйвера их питают каждую по 175 мА напряжением 94-96 Вольт. Меня это вполне устроило. Встроенные драйвера были исключены полностью, остались только светодиодные ленты, я их спаял в параллель обе и вывел проводами до щита автоматики. В щите автоматике всё запитано от импульсных блоков питания на 48 Вольт по 2 включённых последовательно для достижения необходимых 96 Вольт, а вот про самодельный драйвер для их управления и пойдёт речь далее.

Всё началась с первой версии драйвера:

Данный драйвер выполнял свою функцию, управлял током на светодиодные ленты от унифицированного сигнала с программируемого контроллера 0-10 Вольт. Но данный драйвер был во-первых максимально экспериментальный, во вторых кроме как током он более нечем не управлял.

Мне не давало покоя сделать схему ограничения максимального напряжения на светодиодные ленты, в случае если с одной из лент пропадёт контакт или что то еще, весь ток пойдёт на оставшуюся и спалит током всё что осталось.

Так как от основной концепции схемы отходить не хотелось из-за полученных хороших стабильных результатов по управлению током светодиодов пришлось думать об доработке схемы.

Стабилизировать и регулировать напряжение которое невозможно измерить от общего провода оказалось проблемой, я пытался через делители напряжения вычитать входное напряжение от выходного минуса на нагрузке, ничего хорошего это не дало, пробовал использовать оптопару с обвязкой как в импульсных источниках питания, это как-то работало, но была узкая регулировка выходного напряжения, а также в дальнейшим выяснилось еще и проблема с шумом такой схемы, напряжение не было насколько идеальным как бы этого хотелось получить тем-более в широком диапазоне для универсальности схемы, так как от такой же схемы должны были питаться и управляться линии освещения с питанием 24 Вольта и разрабатывать отличающиеся модули не имело смысла.

На какое-то время отложил эту идею из-за недостатка свободного времени и отсутствие рабочего варианта которое меня устроило бы полностью.

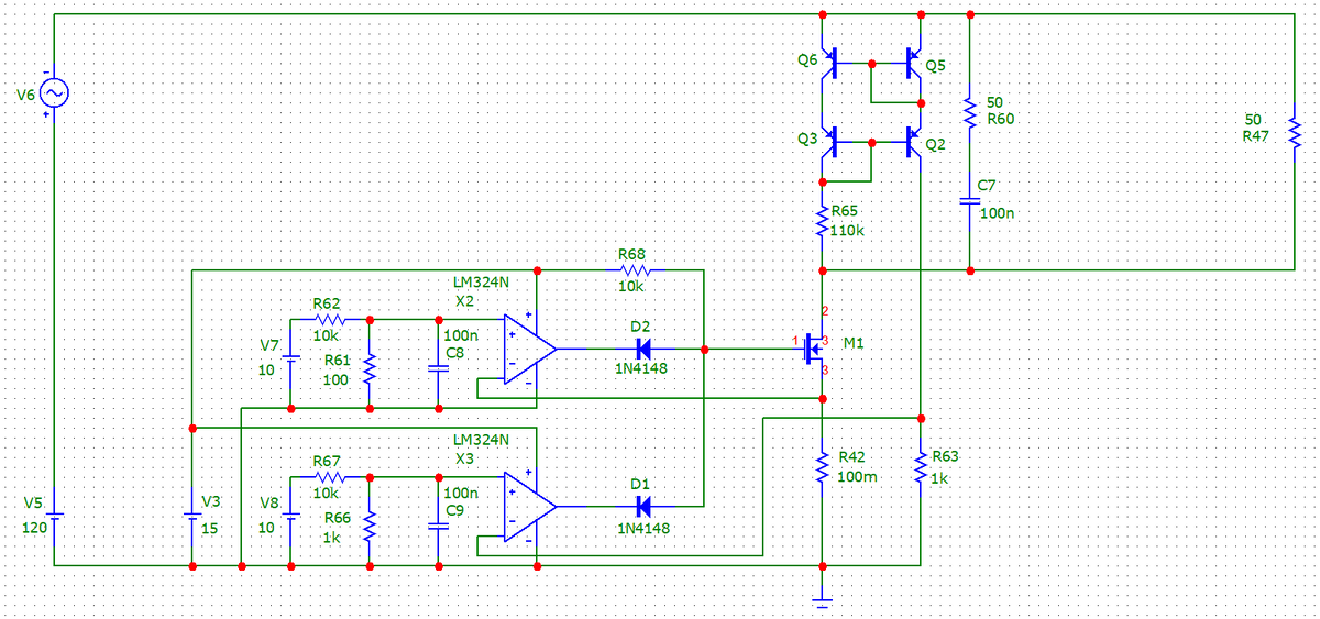
Начал заниматься другими проектами я думал об этой схеме как-бы измерить напряжение сверху и вот однажды меня осенило изумительно простое решение, если мы не можем измерить напряжение от общего минусового провода, почему бы не развернуть напряжение или ток в обратную сторону?

Я изначально открыл симулятор Micro-Cap и начал реализовывать там схему, и да эта схема в действительности заработала так как нужно! Я получил все необходимые параметры, да и схема оказалась максимально простой!

Схема:

Драйвер для питания светодиодов со стабилизацией напряжения и тока.
Драйвер для питания светодиодов со стабилизацией напряжения и тока.

Схема в симуляторе показала себя максимально стабильно и с параметрами с лихвой перекрывающею поставленную задачу!

На какое-то время снова пришлось отложить реализацию для тестов в железе, по той же причине нехватки свободного времени.

Прошло какое то время и я взял себя в руки и собрал данную схему в железе:

Ниже привожу небольшой тест стабильности тока:

Далее тест стабилизации напряжения:

Так же пробовал менять нагрузку при стабилизации напряжения или тока, результат аналогичный. На видео тестировалось с напряжением 22.5-31.5 Вольт, далее было испытано от задуманных 96 вольт, результат аналогично отличный!

Минимальное напряжение которое удалось установить оказалось чуть менее одного вольта:

-4

Для меня это более чем победа, вопрос был решен очень просто, хоть и на мой взгляд необычно.

Таких схем я не встречал, обычно используется биполярник в цепи положительного питания, и управляется чуть сложнее, а тут я использовал IGBT транзистор с высокой мощностью максимально подходящий для данной задачи с запасом.

Данную схему испытал в качестве лабораторного блока питания, показала себя максимально хорошо и стабильно, попробовал её как схему зарядного устройства задав ток и необходимое конечное напряжение заряда, получилось отличное ЗУ. Замкнул выход между собой и испытал в виде электронной нагрузки, схема показала себя отлично!

Получилась универсальная схема с кучей применений, напряжение питания высокое ограничено только напряжением транзисторов токового зеркала, а это 2N5401 с напряжением до 150 Вольт, и напряжением выходного IGBT транзистора, в моём случае это 600 Вольт.

На стабилизатор 7815 для питания схемы я подаю 24 Вольта от отдельно блока питания. Далее данная схема будет выполнена в восьми канальном варианте, стабилизатора 7815 хватит одного для всех восьми каналов.

Управление током и напряжением выполняется сигналами 0-10 Вольт, что равно 0-100% от расчётных, но ничего не мешает как в моём случае подать и 15 Вольт с переменных резисторов расширив диапазон с 0-100% до 0-150%. Как видим точности стабилизации даже при работе без отдельного опорного источника достаточно более чем, при работе от программируемого контролера точность уставок будет зависеть от характеристик выходного аналогового сигнала контроллера.