Добавить в корзинуПозвонить
Найти в Дзене
Anchor & Sail school

Изменения в давлении

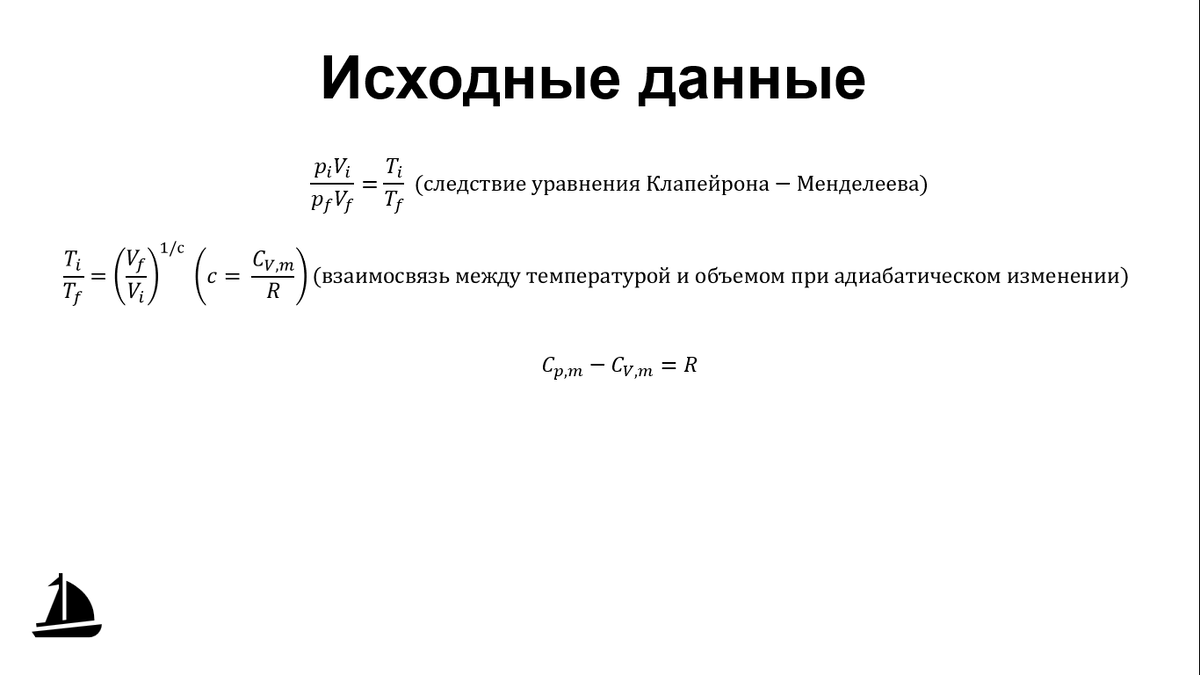
Давайте выведем выражение, отражающее взаимосвязь между давлением и объемом для обратимого адиабатического расширения идеального газа. После нескольких преображений получаем Известно, что теплоёмкостные величины зависят от количества степеней свободы (i). Рассмотрим, как определить количество степеней свободы для простейших молекул разных форм. Шарообразные молекулы обладают 3 степенями свободы. Соответствующие трем пространственным координатам. Такую форму имеют одноатомные молекулы. Молекулы вытянутой формы обладают 5 степенями свободы. 3 соответствуют координатам и 2 соответствуют двум плоскостям вращения. Такую форму имеют двухатомные молекулы и молекулы с большим количеством атомов, но с высокой симметрией, например, диоксид углерода. Самые простые молекулы с изогнутой формой обладают 6 степенями свободы. 3 поступательные и 3 вращательные. График зависимости объема и давления называется адиабата. Скорость падения у адиабаты меньше, чем у изотермы. Рассмотрим задачу: Решение Для за

Давайте выведем выражение, отражающее взаимосвязь между давлением и объемом для обратимого адиабатического расширения идеального газа.

После нескольких преображений получаем

-2

Известно, что теплоёмкостные величины зависят от количества степеней свободы (i).

Рассмотрим, как определить количество степеней свободы для простейших молекул разных форм.

-3

Шарообразные молекулы обладают 3 степенями свободы. Соответствующие трем пространственным координатам. Такую форму имеют одноатомные молекулы.

Молекулы вытянутой формы обладают 5 степенями свободы. 3 соответствуют координатам и 2 соответствуют двум плоскостям вращения. Такую форму имеют двухатомные молекулы и молекулы с большим количеством атомов, но с высокой симметрией, например, диоксид углерода.

Самые простые молекулы с изогнутой формой обладают 6 степенями свободы. 3 поступательные и 3 вращательные.

-4

График зависимости объема и давления называется адиабата. Скорость падения у адиабаты меньше, чем у изотермы.

-5

Рассмотрим задачу:

-6

Решение

-7

Для закрепления решите задания:

E2E.2 (стр 68)

E2E.3 (стр 68)

D2E.1 (стр 73)

E2E.4 (стр 73)

E2E.5 (стр 73)

E2E.10 (стр 73)

P2E.2 (стр 73)