Добавить в корзинуПозвонить
Найти в Дзене

Разработка модели системы обогрева дома

Правильно организовать систему обогрева в доме значит наделить пространство важнейшим фактором для комфортного проживания человека. Каким бы ни был роскошным интерьер, развита инфраструктура, прекрасен вид из окна - они теряют свое значение, если в доме слишком холодно или слишком жарко, если не поддерживается комфортная температура и не обеспечивается здоровое пребывание людей разных возрастов – от младенцев до пожилых людей. При разработке системы обогрева важную роль играет описание тепловой модели дома, которая позволяет оценить и оптимизировать энергетическую эффективность системы. Тепловая модель представляет собой математическую аппроксимацию поведения тепла внутри дома, учитывая различные факторы - такие, как теплопроводность материалов стен и крыши, размеры помещений, изоляция, а также параметры системы отопления. Тепловая модель дома позволяет оценить распределение тепла внутри помещений и выявить потенциальные участки перегрева или недостаточного обогрева. Она учитывает тепл
Оглавление

Правильно организовать систему обогрева в доме значит наделить пространство важнейшим фактором для комфортного проживания человека. Каким бы ни был роскошным интерьер, развита инфраструктура, прекрасен вид из окна - они теряют свое значение, если в доме слишком холодно или слишком жарко, если не поддерживается комфортная температура и не обеспечивается здоровое пребывание людей разных возрастов – от младенцев до пожилых людей.

При разработке системы обогрева важную роль играет описание тепловой модели дома, которая позволяет оценить и оптимизировать энергетическую эффективность системы. Тепловая модель представляет собой математическую аппроксимацию поведения тепла внутри дома, учитывая различные факторы - такие, как теплопроводность материалов стен и крыши, размеры помещений, изоляция, а также параметры системы отопления.

Тепловая модель дома позволяет оценить распределение тепла внутри помещений и выявить потенциальные участки перегрева или недостаточного обогрева. Она учитывает теплопотери через стены, окна, двери и другие элементы конструкции дома, а также тепловые источники – например, отопительные приборы и солнечное излучение.

С использованием тепловой модели можно проводить различные расчеты и оптимизации системы обогрева, чтобы достичь комфортных условий внутри дома при минимальных затратах на энергию. Например, модель может помочь определить оптимальное расписание работы системы обогрева, позволяющее поддерживать комфортную температуру в разных зонах дома в зависимости от времени суток и наличия жильцов.

В данной статье будет рассмотрена разработка тепловой модели для системы обогрева дома с использованием программного обеспечения REPEAT. Это ПО позволяет моделировать и анализировать тепловые процессы внутри дома, учитывая различные факторы и параметры. Результаты моделирования могут быть использованы для принятия технологических решений по энергетической эффективности и оптимизации системы обогрева, что в конечном итоге способствует комфорту и экономии ресурсов для домохозяйств.

Ссылка на телеграм-канал Цифровая вселенная ДЖЭТ: https://t.me/get_digital_universe

1. Тепловая модель

Тепловая модель дома представляет собой совокупность элементарных блоков библиотек «Теплообмен» и «Автоматика».

Прирост тепла в доме обеспечивается нагревателем и окружающей средой в ситуациях, когда температура снаружи выше, чем температура воздуха внутри дома. Предполагается, что потери тепла в доме происходят по трем каналам: крыша, стены и окна. Математическое описание процессов увеличения и снижения количества тепла представлено ниже в подразделе 2. Уравнения описания системы.

Передача тепла от внутреннего и наружного воздуха к конструкциям осуществляется посредством конвективного теплообмена, внутри тепло передается теплопроводностью.

Основные конструкции дома представлены тремя тепловыми массами. Центральная тепловая масса отражает усредненные параметры выбранной конструкции, а две крайние - температуры на поверхностях.

Нагреватель забирает часть воздуха из комнаты, нагревает его и возвращает. Режим включения и отключения нагревателя осуществляется при достижении температуры воздуха в доме 18 С и 23 С соответственно. Температура воздуха на выходе из нагревателя составляет 50 С.

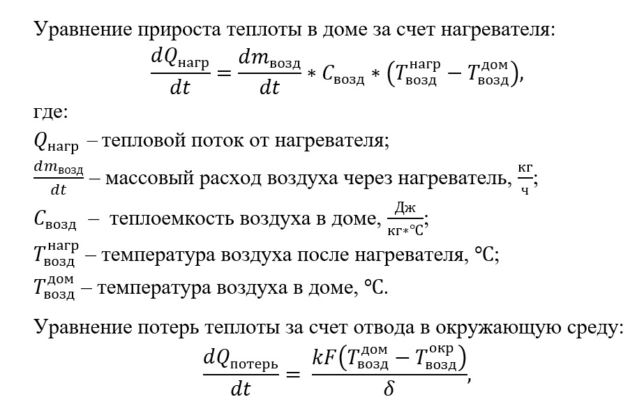
2. Уравнения описания системы

-2

где:

-3

3. Исходные данные для моделирования

Исходные данные для построения модели отражены в Таблице 1 и Таблице 2.

Таблица 1. Параметры внутреннего воздуха
Таблица 1. Параметры внутреннего воздуха
Таблица 2. Параметры конструкций
Таблица 2. Параметры конструкций

4. Модель системы обогрева дома в ПО REPEAT

Разработанная в ПО REPEAT модель системы обогрева дома приведена ниже (см. Рис. 1):

Рисунок 1. Разработанная модель системы обогрева дома в
ПО REPEAT
Рисунок 1. Разработанная модель системы обогрева дома в ПО REPEAT

5. Результаты моделирования

Результаты моделирования, которые получены на трафиках при запуске расчета модели, показаны ниже для соответствующих параметров (см. Рисунок 2 - Рисунок 9):

Рисунок 2. Изменение температуры в доме
Рисунок 2. Изменение температуры в доме
Рисунок 3. Изменения температуры окружающей среды
Рисунок 3. Изменения температуры окружающей среды
Рисунок 4. Изменение теплового потока через крышу
Рисунок 4. Изменение теплового потока через крышу
Рисунок 5. Изменение теплового потока через стены
Рисунок 5. Изменение теплового потока через стены
Рисунок 6. Изменение теплового потока через окна
Рисунок 6. Изменение теплового потока через окна
Рисунок 7. Изменение температуры крыши
Рисунок 7. Изменение температуры крыши
Рисунок 8. Изменение температуры стен
Рисунок 8. Изменение температуры стен
Рисунок 9 Изменение температуры окон
Рисунок 9 Изменение температуры окон

6. Графики изменения параметров идентичной системы в зарубежном ПО

Для сравнения полученных результатов моделирования в ПО REPEAT, было проведено референтное моделирование в идентичном зарубежном ПО. Ниже приведены графики изменения параметров температуры и тепловых потоков (см. Рисунок 10, Рисунок 11 и Рисунок 12):

Рисунок 10 Изменение температуры в доме и температуры окружающей среды (зарубежное ПО)
Рисунок 10 Изменение температуры в доме и температуры окружающей среды (зарубежное ПО)
Рисунок 11 Изменение тепловых потоков (зарубежное ПО)
Рисунок 11 Изменение тепловых потоков (зарубежное ПО)
Рисунок 11 Изменение тепловых потоков (зарубежное ПО)
Рисунок 11 Изменение тепловых потоков (зарубежное ПО)

7. Результаты моделирования

В результате построения модели системы обогрева дома с использованием программного обеспечения REPEAT были получены ценные результаты, которые позволяют более полно понять и оптимизировать тепловые процессы внутри дома. Графики, отображающие изменение температур конструкций, внутреннего воздуха и тепловых потоков от конструкций в окружающую среду, предоставили детальную информацию о тепловом поведении дома в разные моменты времени.

Сравнение результатов моделирования с идентичной моделью, созданной с использованием зарубежного ПО, показало, что программное обеспечение REPEAT обладает достаточной точностью и надежностью при расчете тепловых систем дома. Это свидетельствует о том, что REPEAT является эффективным инструментом для выполнения подобных задач и может быть надежным основанием для принятия решений по энергетической эффективности и оптимизации системы обогрева.

Результаты моделирования позволяют выявить участки перегрева или недостаточного обогрева, что может привести к повышенным энергозатратам или неудовлетворительному комфорту для жильцов. Опираясь на эти результаты, можно принять соответствующие меры, такие как улучшение изоляции, оптимизация работы системы отопления или внесение изменений в архитектурный проект, чтобы создать оптимальные условия комфортного проживания при минимальных расходах.

Кроме того, результаты моделирования могут быть использованы для сравнения различных вариантов системы обогрева и выбора наиболее эффективного варианта. Например, можно оценить, как изменение типа источника тепла или настройки системы влияет на энергопотребление и комфорт внутри дома.

Таким образом, результаты моделирования, полученные с помощью ПО REPEAT, предоставили ценную информацию для принятия решений по оптимизации системы обогрева дома, обеспечивая комфортные условия проживания и энергетическую эффективность.