Добавить в корзинуПозвонить
Найти в Дзене
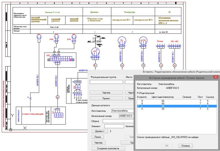
AutoCAD Electrical

Поля отчета «Сводка о кабелях»

Отчет Сводка о кабелях содержит сводные данные о кабелях на схеме, создается по данным проекта или выбранным чертежам. Каждая строка отчета содержит один кабель и сведения о нем. Отчет соответствует документу ЕСКД «Данные кабелей и проводов». На панели «Схема» вкладки «Отчеты» запускаем команду Отчеты. В диалоговом окне «Отчеты по схемам» выбираем отчет с именем Сводка о кабелях и настраиваем необходимые параметры. Если активна опция Обновить базу данных проекта, то перед формированием отчета база данных проекта обновляется с учетом актуальных данных чертежей. AutoCAD Electrical предназначен для создания не только электрических схем, но также пневматических, гидравлических, схем КИПиА и однолинейных схем. В поле Категория из списка выбирается категория схемы для создания отчета. Кнопка Формат открывает диалоговое окна, в котором можно выбрать файл формата отчета (SET), в котором определены поля для отчета, их порядок и другие параметры. В разделе Извлекаемые коды функц. группы выбирают

Отчет Сводка о кабелях содержит сводные данные о кабелях на схеме, создается по данным проекта или выбранным чертежам.

Каждая строка отчета содержит один кабель и сведения о нем.

Отчет соответствует документу ЕСКД «Данные кабелей и проводов».

На панели «Схема» вкладки «Отчеты» запускаем команду Отчеты.

-2

В диалоговом окне «Отчеты по схемам» выбираем отчет с именем Сводка о кабелях и настраиваем необходимые параметры.

-3

Если активна опция Обновить базу данных проекта, то перед формированием отчета база данных проекта обновляется с учетом актуальных данных чертежей.

AutoCAD Electrical предназначен для создания не только электрических схем, но также пневматических, гидравлических, схем КИПиА и однолинейных схем. В поле Категория из списка выбирается категория схемы для создания отчета.

Кнопка Формат открывает диалоговое окна, в котором можно выбрать файл формата отчета (SET), в котором определены поля для отчета, их порядок и другие параметры.

В разделе Извлекаемые коды функц. группы выбираются коды Устройств (функциональных групп) проекта.

В разделе Использовать коды мест выбираются коды Мест проекта.

После нажатия кнопки ОК открывается диалоговое окно «Формирование отчётов», в котором отображаются данные отчета с учетом выбранных опций.

Здесь можно изменить формат отчёта, отредактировать записи отчета и добавить новую информацию в отчет.

-4

Кнопкой Изменить формат отчета открывается диалоговое окно «Поля данных сводки о соединителях для отчета», в котором выбираются в нужном порядке поля для отчета.

-5

Нужные поля переносятся из окна Доступные поля в окно Поля для отчета.

Кнопками Вверх и Вниз изменяется порядок полей.

Кнопки Удалить и Удалить все переносят поля из окна Поля для отчета обратно в окно Доступные поля.

В разделе Изменение имени поля/выравнивание вводятся названия столбцов и выбирается выравнивание текста в столбцах отчета.

Строки отчета Сводка о кабелях могут содержать следующие поля:

КАБ – Позиционное обозначение кабеля

ФУНКЦИОНАЛЬНАЯ ГРУППА - Значение кода функциональной группы (Устройства)

МЕСТО - Значение кода Места

ИЗГОТОВИТЕЛЬ - Изготовитель или поставщик кабеля

КАТ - Каталожный номер кабеля

КОДСБОР - Обозначение сборки, которое связывает изделия, входящие в сборку

ОПИС1…ОПИС3 - Строки описания (значения атрибутов DESC1, DESC2, DESC3)

-6

НОМИНАЛ1…12 - Номинальные значения 1…12 (значения атрибутов Rating1…12)

КАБОПИСКАТ - Третье поле ОПИСАНИЕ базы данных каталога изделий

-7

КАБQ1КАТ - Четвертое поле ТИП базы данных каталога изделий

КАБQ2КАТ - Пятое поле GAUGE базы данных каталога изделий

КАБРАЗН1КАТ–КАБРАЗН2КАТ – Шестое и седьмое поле MISCELLANEOUS1, MISCELLANEOUS2 базы данных каталога изделий

КАБПОЛЬЗ1КАТ–КАБПОЛЬЗ3КАТ – Одиннадцатое, двенадцатое и тринадцатое поле USER1, USER2, USER3 базы данных каталога изделий

ИД-Р - Идентификатор кабеля в базе данных проекта

DWGIX - Значение DWGIX, указанное в таблице FILETIME базы данных проекта для чертежа, на котором размещен кабель

SH - Номер листа, на котором размещен кабель (заменяемый параметр %S)

SHDWGNAM - Обозначение листа, на котором размещен кабель (заменяемый параметр %D)

ССЫЛКА - Обозначение звена многозвенной цепи, в которое вставлен кабель, зоны по оси Х или ячейки сетки X-Y (определяется настойкой «Формата для ссылок» в свойствах чертежа).