Найти в Дзене

Улучшение генератора тока для питания часов от телефонной линии

В предыдущей статье https://dzen.ru/a/aEu93WOmEkUk7eRH была рассмотрена схема генератора тока на двух транзисторах: В этой схеме ток смещения через резистор R1 зависит от напряжения питания, что вызывает изменение выходного тока через резистор нагрузки R3 и, как следствие, напряжения на нем на 0,3 В, при изменении входного напряжения от 5 до 50 В. Улучшить стабильность выходного тока можно применив стабилизатор напряжения смещения на транзисторе Q1, диоде D1 и резисторах R1, R2, R3. Такое усовершенствование схемы позволило добиться изменения выходного напряжения на 60 мВ, при тех же изменениях входного. Дальнейшее улучшение было достигнуто введением компенсационного резистора R6. Его сопротивление подбирается так, чтобы напряжение на выходе - на резисторе R5, при минимальном и максимальном входном напряжении, было одинаковым. В середине диапазона входных напряжений - при 27 В напряжение на выходе увеличивается всего на 15 мВ. Конечно, недостаток - потребление дополнительного тока ост

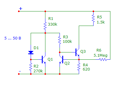
В предыдущей статье https://dzen.ru/a/aEu93WOmEkUk7eRH была рассмотрена схема генератора тока на двух транзисторах:

В этой схеме ток смещения через резистор R1 зависит от напряжения питания, что вызывает изменение выходного тока через резистор нагрузки R3 и, как следствие, напряжения на нем на 0,3 В, при изменении входного напряжения от 5 до 50 В.

Улучшить стабильность выходного тока можно применив стабилизатор напряжения смещения на транзисторе Q1, диоде D1 и резисторах R1, R2, R3.

В качестве диода D1 используется светодиод АЛ307ВМ
В качестве диода D1 используется светодиод АЛ307ВМ

Такое усовершенствование схемы позволило добиться изменения выходного напряжения на 60 мВ, при тех же изменениях входного.

Дальнейшее улучшение было достигнуто введением компенсационного резистора R6. Его сопротивление подбирается так, чтобы напряжение на выходе - на резисторе R5, при минимальном и максимальном входном напряжении, было одинаковым. В середине диапазона входных напряжений - при 27 В напряжение на выходе увеличивается всего на 15 мВ.

Конечно, недостаток - потребление дополнительного тока остался и даже стал несколько большим: этот ток возрос до 200 мкА. Но появился и плюс: напряжение на часах при занятой и свободной линии стало одинаковым. Эта схема позволяет питать часы с потребляемым током до 800 мкА.

  • Полная или частичная перепечатка статьи, без письменного разрешения автора, запрещена.