Найти в Дзене
Сделай сам - своими руками

Лабораторный блок питания

Оглавление

При создании различных электронных устройств, рано или поздно, встаёт вопрос о том, что использовать в качестве источника питания для самодельной электроники. Допустим, собрали вы какую-нибудь светодиодную мигалку, теперь её нужно от чего-то аккуратно запитать. Очень часто для этих целей используют различные зарядные устройства для телефонов, блоки питания компьютеров, всевозможные сетевые адаптеры, которые никак не ограничивают ток, отдаваемый в нагрузку.

А если, допустим, на плате этой самой светодиодной мигалки случайно остались незамеченными две замкнутые дорожки? Подключив её к мощному компьютерному блоку питания собранное устройство легко может сгореть, если на плате имеется какая-либо ошибка монтажа. Именно для того, чтобы не случалось таких неприятных ситуаций, существуют лабораторные блоки питания с защитой по току. Заранее зная, какой примерно ток будет потреблять подключаемое устройство, мы можем предотвратить короткое замыкание, и, как следствие, выгорание транзисторов и нежных микросхем.

В этой статье рассмотрим процесс создания именно такого блока питания, к которому можно подключать нагрузку, не боясь, что что-нибудь сгорит.

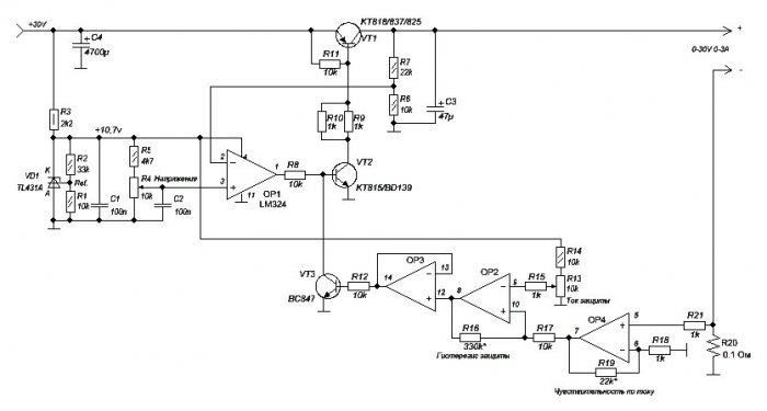
Схема блока питания

-2

Схема содержит в себе микросхему LM324, которая совмещает в себе 4 операционных усилителя, вместо неё можно ставить TL074. Операционный усилитель ОР1 отвечает за регулировку выходного напряжения, а ОР2-ОР4 следят за потребляемым нагрузкой током. Микросхема TL431 формирует опорное напряжение, примерно равное 10,7 вольт, оно не зависит от величины питающего напряжения. Переменный резистор R4 устанавливает выходное напряжение, резистором R5 можно подогнать рамки изменения напряжения под свои нужны. Защита по току работает следующим образом: нагрузка потребляет ток, который протекает через низкоомный резистор R20, который называется шунтом, величина падения напряжения на нём зависит от потребляемого тока. Операционный усилитель ОР4 используется в качестве усилителя, повышая малое напряжение падения на шунте до уровня 5-6 вольт, напряжение на выходе ОР4 меняется от нуля до 5-6 вольт в зависимости от тока нагрузки. Каскад ОР3 работает в качестве компаратора, сравнивая напряжение на своих входах. Напряжение на одном входе задаётся переменным резистором R13, который устанавливает порог срабатывания защиты, а напряжение на втором входе зависит от тока нагрузки. Таким образом, как только ток превысит определённый уровень, на выходе ОР3 появится напряжение, открывающее транзистор VT3, который, в свою очередь, подтягивает базу транзистора VT2 к земле, закрывая его. Закрытый транзистор VT2 закрывает силовой VT1, размыкая цепь питания нагрузки. Происходят все эти процессы за считанные доли секунды.

Резистор R20 стоит взять мощностью ватт на 5, чтобы предотвратить его возможный нагрев при долгой работе. Подстроечный резистор R19 задаёт чувствительность по току, чем больше его номинал, тем большей чувствительности можно добиться. Резистор R16 настраивает гистерезис защиты, рекомендую не увлекаться с повышением его номинала. Сопротивление 5-10 кОм обеспечит чёткое защёлкивание схемы при срабатывании защиты, более большое сопротивление даст эффект ограничения по току, когда напряжение не выходе будет пропадать не полностью.

В качестве силового транзистора можно применить отечественные КТ818, КТ837, КТ825 или импортный TIP42. Особое внимание стоит уделить его охлаждению, ведь вся разница входного и выходного напряжение будет рассеиваться в виде тепла на этом транзисторе. Именно поэтому не стоит использовать блок питания на малом выходном напряжении и большом токе, нагрев транзистора при этом будет максимальным. Итак, перейдём от слов к делу.

Изготовление печатной платы и сборка

Печатная плата выполняется методом ЛУТ, который неоднократно описывался в интернете.

На печатной плате добавлен светодиод с резистором, которые не указаны в схеме. Резистор для светодиода подойдёт номиналом 1-2 кОм. Этот светодиод включается при срабатывании защиты. Также добавлены два контакта, обозначенные словом «Jamper», при их замыкании блок питания выходит из защиты, «отщёлкивается». Кроме того, добавлен конденсатор 100 пФ между 1 и 2 выводом микросхемы, он служит для защиты от помех и обеспечивает стабильную работу схемы.

Скачать плату:

Настройка блока питания

Итак, после сборки схемы можно приступить к её настройке. Первым делом, подаём питание 15-30 вольт и замеряем напряжение на катоде микросхемы TL431, оно должно быть примерно равно 10,7 вольт. Если напряжение, подаваемое на вход блока питания, небольшое (15-20 вольт), то резистор R3 стоит уменьшить до 1 кОм. Если опорное напряжение в порядке, проверяем работу регулятора напряжения, при вращении переменного резистора R4 оно должно меняться от нуля до максимума. Далее, вращаем резистор R13 в самом крайнем его положении возможно срабатывание защиты, когда этот резистор подтягивает вход ОР2 к земле. Можно установить резистор номиналом 50-100 Ом между землёй и выводом крайним выводом R13, который подключается к земле. Подключаем какую-либо нагрузку к блоку питания, устанавливаем R13 в крайнее положение. Повышаем напряжение на выходе, ток будет расти и в какой-то момент сработает защита. Добиваемся нужной чувствительности подстроечным резистором R19, затем вместо него можно впаять постоянный. На этом процесс сборки лабораторного блока питания закончен, можно установить его в корпус и пользоваться.

Индикация

Для индикации выходного напряжения весьма удобно использовать стрелочную головку. Цифровые вольтметры хоть и могут показывать напряжение вплоть до сотых долей вольта, постоянно бегущие цифры плохо воспринимаются глазом человека. Именно поэтому рациональнее использовать именно стрелочные головки. Сделать вольтметр из такой головки очень просто – достаточно поставить последовательно с ней подстроечный резистор номиналом 0,5 – 1 МОм. Теперь нужно подать напряжение, величина которого заранее известна и подстроечным резистором подстроить положение стрелки, соответствующее прикладываемому напряжению. Успешной сборки!

Читайте также 🧐

Как изменить выходное напряжение практически любого блока питания
Зарядное устройство для аккумулятора из блока питания ноутбука
Самый действенный способ восстановления аккумулятора
Как обновить любую старую магнитолу установкой Bluetooth
Новая жизнь для старого домашнего кинотеатра