Найти в Дзене
Radio-любитель

Простенький мини - передатчик

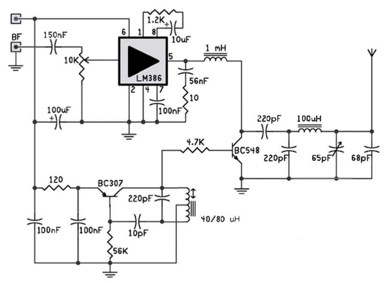
Всех приветствую, вот очень давно не писал на канале ничего, решил немного оживить канал и написать короткую статейку. Многие раньше искали схемы простейших передатчиков (я не исключение) с амплитудной модуляцией. Сейчас, это, конечно не столь актуально, но все же иногда ради спортивного интереса интересуюсь такими схемами. Тут попалась достаточно старенькая схема маломощного передатчика, которую и опубликую в оригинальном виде. Схема этого мини-AM-передатчика, представлена на рисунке. Представленная схема мини-передатчика имеет выходную мощность около 100 мВт. Основой передатчика является ВЧ-генератор, выполненный по схеме Hartley на транзисторе BC307. Он служит генератором несущей частоты. LC контур определяет частоту генерации. При значениях, указанных на схеме, можно установить частоту в диапазоне от 1200 до 1600 кГц, то есть в верхней части средневолнового AM-диапазона. Сигнал с генератора поступает на транзистор BC548, который выполняет функцию усилителя мощности. Модулятор предс

Всех приветствую, вот очень давно не писал на канале ничего, решил немного оживить канал и написать короткую статейку. Многие раньше искали схемы простейших передатчиков (я не исключение) с амплитудной модуляцией. Сейчас, это, конечно не столь актуально, но все же иногда ради спортивного интереса интересуюсь такими схемами. Тут попалась достаточно старенькая схема маломощного передатчика, которую и опубликую в оригинальном виде. Схема этого мини-AM-передатчика, представлена на рисунке.

Схема мини-передатчика
Схема мини-передатчика

Представленная схема мини-передатчика имеет выходную мощность около 100 мВт. Основой передатчика является ВЧ-генератор, выполненный по схеме Hartley на транзисторе BC307. Он служит генератором несущей частоты. LC контур определяет частоту генерации. При значениях, указанных на схеме, можно установить частоту в диапазоне от 1200 до 1600 кГц, то есть в верхней части средневолнового AM-диапазона.

Сигнал с генератора поступает на транзистор BC548, который выполняет функцию усилителя мощности. Модулятор представляет собой популярный усилитель низкой частоты, выполненный на микросхеме LM386. Амплитуда входного сигнала регулируется потенциометром R1, который необходимо установить так, чтобы получить выходной сигнал с максимально возможной амплитудой без насыщения, то есть перемодуляции.

Как пример выполнения
Как пример выполнения

Выход модулятора питает усилитель мощности через дроссель L2. Этот транзистор, выполненный по схеме с общим эмиттером, работает в классе C. Выходной АМ-сигнал через фильтр нижних частот подается на передающую антенну, антенна представляет собой кусок провода. Схема простая, но работает и предназначается скорее всего для демонстрации принципов радиосвязи и не более того.

-3