Добавить в корзинуПозвонить
Найти в Дзене
Изучаю с НОЛЯ.

САМОДЕЛЬНЫЙ ИЗМЕРИТЕЛЬ РАДИАЦИИ

Основой самодельного измерителя радиации является счетчик Гейгера. В нём
под действием радиоактивного излучения происходит ионизация газа в
трубке. Образуются ионы газа и свободные электроны, которые
притягиваются к аноду трубки счетчика, но электронов, которые могут
достичь электрода счетчика мало. Для их "улавливания” внутренняя
поверхность трубки счетчика Гейгера покрывается металлом с высоким
атомным числом. Счетчик Гейгера широко применяется как детектор
ионизирующего излучения. Как правило, это гамма-излучение, реже –
альфа-излучение. Схема и описание одного из несложных измерителей
радиации показаны тут. Микросхема интегрального таймера IC1 типа NE555 включена как
мультивибратор. Ее выходным сигналом управляется ключевой транзистор Т2.
Трансформатор ТR1 – повышающий. В качестве него был применен маломощный
сетевой трансформатор 230 В / 6 B, включенный "наоборот”. Переменное
(импульсное) напряжение повышающей обмотки трансформатора TR1
выпрямляется и умножается мног

Основой самодельного измерителя радиации является счетчик Гейгера. В нём
под действием радиоактивного излучения происходит ионизация газа в
трубке. Образуются ионы газа и свободные электроны, которые
притягиваются к аноду трубки счетчика, но электронов, которые могут
достичь электрода счетчика мало. Для их "улавливания” внутренняя
поверхность трубки счетчика Гейгера покрывается металлом с высоким
атомным числом. Счетчик Гейгера широко применяется как детектор
ионизирующего излучения. Как правило, это гамма-излучение, реже –
альфа-излучение. Схема и описание одного из несложных измерителей
радиации показаны тут.

Микросхема интегрального таймера IC1 типа NE555 включена как
мультивибратор. Ее выходным сигналом управляется ключевой транзистор Т2.
Трансформатор ТR1 – повышающий. В качестве него был применен маломощный
сетевой трансформатор 230 В / 6 B, включенный "наоборот”. Переменное
(импульсное) напряжение повышающей обмотки трансформатора TR1
выпрямляется и умножается многозвенным выпрямителем-умножителем.
Регулируя положение движка подстроечного сопротивления Р1 изменяют
смещение на базовом переходе транзистора Т1, что, в свою очередь,
приводит к изменению смещения на базе выходного транзистора Т2
преобразователя напряжения схемы. Кроме указанного на схеме типа
счетчика Гейгера (ZP1320) можно использовать и другие типы, например
СИ3ВГ. При этом надо учесть, что разные типы счетчиков требуют и
различного напряжения питания. Для его регулировки (от 100 В до 1000 В) в
схеме и было предусмотрено подстроечное сопротивление Р1.

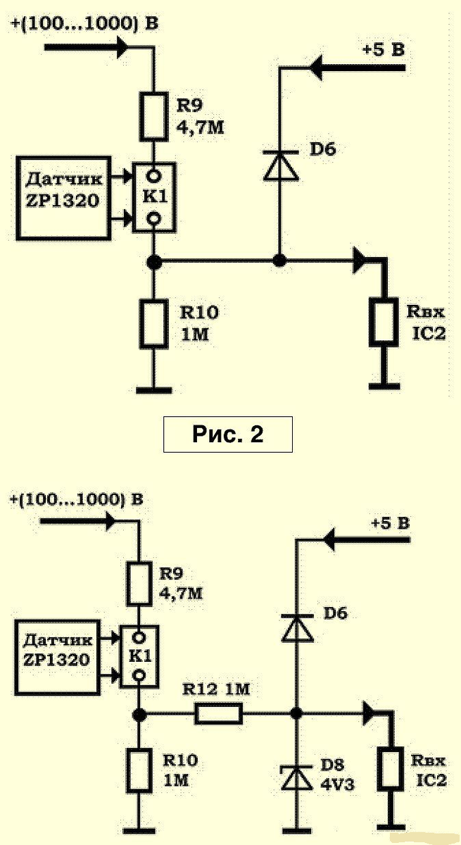
На микросхеме IC2 типа NE555 выполнен ждущий генератор. Он
запускается очень короткими импульсами с нагрузки счетчика Гейгера –
резистора R10. Уровень радиации можно узнать подсчитывать количество
импульсов, воспроизводимых громкоговорителем, за 60 секунд (по
секундомеру). По этому же принципу работали и некоторые простейшие
бытовые дозиметры, выпускавшиеся раньше. С целью повышения надежности
защиты входа TR микросхемы IC2, возможно, будет целесообразным
произвести доработку схемы согласно рисунку ниже.

-2

Стабилитрон D8 совместно с резистором R12 будет выполнять стандартную
функцию ограничителя амплитуды на входе TR микросхемы IC2. Уровень
ограничения в данном случае выбран 4,3 В (при напряжении питания
микросхемы 5 В). Диод D6 из схемы изымать не стоит. Его применение
только повышает надежность защиты входа TR микросхемы IC2.

🔥 Привет! Добро пожаловать на канал! 🔥

Здесь
влоги о жизни, ремонте электроники, кулинарных экспериментах и многом
другом. Если ты любишь узнавать новые полезные лайфхаки или просто
интересуешься, как я провожу свой день, тебе точно понравится! 😊

🔔 Поделитесь мнением после просмотра!👍

Поставьте лайк и поделитесь с друзьями – это будет огромной поддержкой!
Ваша активность помогает каналу развиваться. Это несложно
для вас, но приятно для меня! 💪

💌 По вопросам сотрудничества и рекламы: Fetch74@mail.ru

🎥 Не забывайте подписаться на канал: @Gerich174 – тут много интересного! 📲

💰 Если хотите поддержать развитие канала:

💳 Донат: https://yoomoney.ru/to/4100117056657007
🔧 Ваш вклад помогает улучшать контент!

👨‍👧‍👦 Канал для своих и для тех, кто в теме!

Подписывайтесь и становитесь частью моей маленькой, но дружной аудитории! 😎