Найти в Дзене
Старые схемы...

Регулировка тока в стабилизаторе напряжения.

Когда вижу подобную схему стабилизатора напряжения, возникает желание переставить датчик тока в другое место. Здесь датчик тока подключен к выходу стабилизатора вместе с нагрузкой. В итоге напряжение стабилизируется на сумме сопротивлений, которая состоит из сопротивления нагрузки и сопротивления датчика тока. При увеличении тока через нагрузку увеличивается напряжение на датчике тока, следовательно, напряжение на нагрузке уменьшается. Чтобы уменьшить уменьшение напряжения в нагрузке при росте тока нагрузки, необходимо датчик тока установить до стабилитрона. Тогда стабилизатор будет стабилизировать напряжение на самой нагрузке, а не на сумме сопротивлений нагрузки и датчика тока. Подобная схема регулировки тока требует значительного запаса по входному напряжению. На сопротивлении R2 падает достаточно приличное напряжение и мощность. Транзистор начинает открываться при напряжении на базе относительно эмиттера около 0,6В, допустим, мы решили регулировать выходной ток в пределах 0,5 – 3А
Рисунок 1.
Рисунок 1.

Когда вижу подобную схему стабилизатора напряжения, возникает желание переставить датчик тока в другое место. Здесь датчик тока подключен к выходу стабилизатора вместе с нагрузкой. В итоге напряжение стабилизируется на сумме сопротивлений, которая состоит из сопротивления нагрузки и сопротивления датчика тока. При увеличении тока через нагрузку увеличивается напряжение на датчике тока, следовательно, напряжение на нагрузке уменьшается.

Рисунок 2.
Рисунок 2.

Чтобы уменьшить уменьшение напряжения в нагрузке при росте тока нагрузки, необходимо датчик тока установить до стабилитрона. Тогда стабилизатор будет стабилизировать напряжение на самой нагрузке, а не на сумме сопротивлений нагрузки и датчика тока. Подобная схема регулировки тока требует значительного запаса по входному напряжению. На сопротивлении R2 падает достаточно приличное напряжение и мощность. Транзистор начинает открываться при напряжении на базе относительно эмиттера около 0,6В, допустим, мы решили регулировать выходной ток в пределах 0,5 – 3А. Тогда при токе 3А нам потребуется напряжение на датчике тока в 6 раз больше напряжения при минимальном токе, которое составит 3,6В. Цифра 6 – это соотношение максимального и минимального тока 3А/0,5А=6. 3,6В получим, если умножим падение напряжения база-эмиттер на 6, 0,6В*6=3,6В.

Рисунок 3.
Рисунок 3.

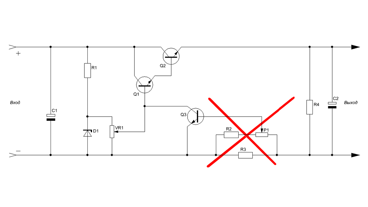
Если немного изменить схему регулировки тока, то можно будет значительно уменьшить сопротивление датчика тока. Не стал собирать стабилизатор напряжения. Для упрощения собрал индикатор тока. В этой схеме на базу транзистора подается напряжение с делителя напряжения собранного на сопротивлениях: R4, VR1, R5 и R3. Допустим, мы подали на базу транзистора напряжение 0,5В, этого напряжения недостаточно для открывания транзистора. При росте тока нагрузки увеличится напряжение на датчике тока R3 до значения 0,1В, в итоге на базе транзистора появится напряжение 0,6В и он начнет открываться.

Фото 1.
Фото 1.

В собранном макете ток, при котором светодиод начинал светится регулировался в пределах 0,02 – 0,4А.

Рисунок 4.
Рисунок 4.

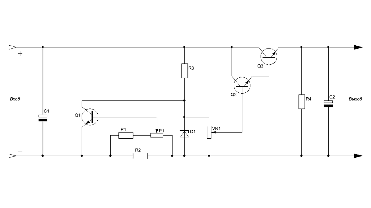
Схема стабилизатора напряжения с использованием этой схемы будет выглядеть как показано на рисунке.

В этой схеме регулировки тока, при установке малого значения тока, увеличивается плавность открытия транзистора. Поэтому такую схему регулировки тока, желательно использовать, там где ток регулируется в небольших пределах. Например, когда соотношение максимального и минимального тока составляет не более 5.