Найти в Дзене

Уменьшение шума в УНЧ радиоприемника "Рига-104" - продолжение.

В своем видео я рассказывал как уменьшить шум УНЧ приемника "Рига-104", не переделывая коренным образом исходную схему: Но техническая мысль не стоит на месте. Хотелось еще улучшить показатели предварительного усилителя по шумовым характеристикам. Был разработан усилитель, обладающий белее низкими шумами. В новой усилителе также используется снижение усиления, кроме того усилитель выполнен на транзисторах разной структуры. Эксперименты показали, что схема на транзисторах разной структуры (рис. а) обладает меньшим уровнем шума при тех же токах коллекторов транзисторов, чем схема на транзисторах одной структуры, по которой выполнен блок УНЧ-П (рис. б). Усилитель по схеме на рис. а был ранее мною применен в предварительном усилителе приемника "Рига-103", показал отличные результаты и был взят за основу для дальнейшей модернизации. В усилителе для приемника "Рига-104" я применил последовательный дифференциальный усилитель- транзисторы VT1, VT2, который обладает меньшими шумами, чем пар

В своем видео я рассказывал как уменьшить шум УНЧ приемника "Рига-104", не переделывая коренным образом исходную схему:

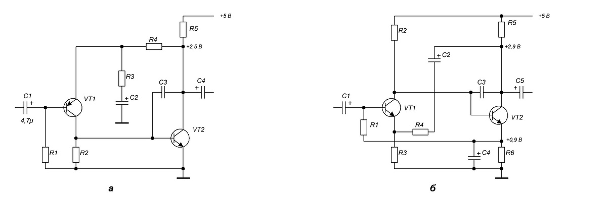
Но техническая мысль не стоит на месте. Хотелось еще улучшить показатели предварительного усилителя по шумовым характеристикам. Был разработан усилитель, обладающий белее низкими шумами. В новой усилителе также используется снижение усиления, кроме того усилитель выполнен на транзисторах разной структуры. Эксперименты показали, что схема на транзисторах разной структуры (рис. а) обладает меньшим уровнем шума при тех же токах коллекторов транзисторов, чем схема на транзисторах одной структуры, по которой выполнен блок УНЧ-П (рис. б).

Варианты исполнения предварительного усилителя
Варианты исполнения предварительного усилителя

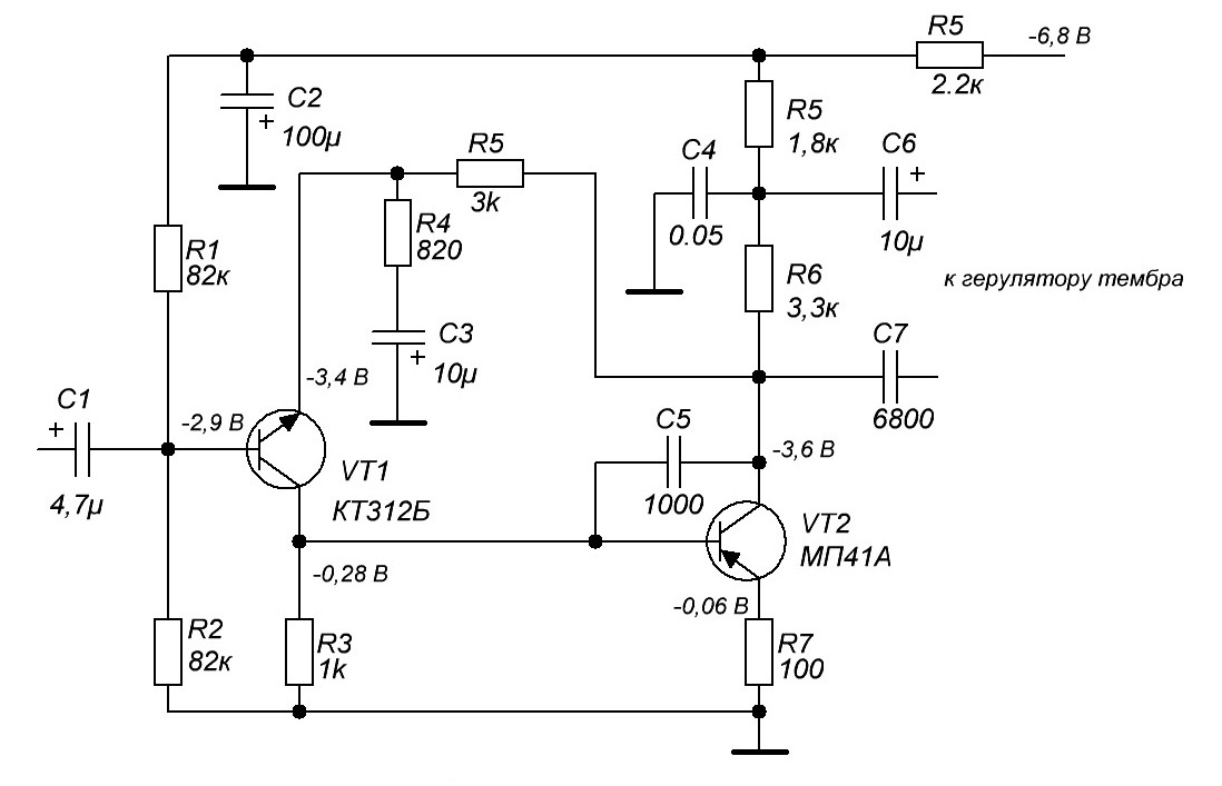
Усилитель по схеме на рис. а был ранее мною применен в предварительном усилителе приемника "Рига-103", показал отличные результаты и был взят за основу для дальнейшей модернизации.

Предварительный усилитель в приемник "Рига-103"
Предварительный усилитель в приемник "Рига-103"

В усилителе для приемника "Рига-104" я применил последовательный дифференциальный усилитель- транзисторы VT1, VT2, который обладает меньшими шумами, чем параллельный. Применение дифференциального усилителя позволило увеличить резистор обратной связи R5, тем самым снизить нагрузку второго каскада на транзисторе VT3 и уменьшить коэффициент нелинейных искажений.

Предварительный усилитель в приемник "Рига-104"
Предварительный усилитель в приемник "Рига-104"

Коэффициент усиления около 5. Режимы транзисторов стабилизируются отрицательной обратной связью по постоянному току через резистор R5.

Результаты испытаний.

Измерения проведены для полного НЧ тракта, т.е. на выходе УНЧ-О на нагрузке 4 Ом, как и в предыдущем случае, показанном в видео. Регуляторы тембра установлены в среднее положение.

Шум звуковой карты. Регуляторы усиления в настройках - на максимум, вход звуковой карты подключен к нагрузке УНЧ-О, питание на приемник не подается.
Шум звуковой карты. Регуляторы усиления в настройках - на максимум, вход звуковой карты подключен к нагрузке УНЧ-О, питание на приемник не подается.
Шум полного НЧ тракта при нижнем, по схеме, положении движка регулятора громкости.
Шум полного НЧ тракта при нижнем, по схеме, положении движка регулятора громкости.
Шум полного НЧ тракта при верхнем, по схеме, положении движка регулятора громкости.
Шум полного НЧ тракта при верхнем, по схеме, положении движка регулятора громкости.

Шумовая полка звуковой карты в полосе частот 1...15 кГц лежит на уровне -110 дБ, усилителя на минимальной громкости -105 дБ, а на максимальной -93 дБ.

По просьбе одного читателя добавил в схему эмиттерный повторитель для снижения выходного сопротивления.

Схема с уменьшенным выходным сопротивлением
Схема с уменьшенным выходным сопротивлением

Напряжение питания лучше поднять до 9 - 12 В. R1 150 - 270 кОм - его подбором выставить 0,5*Uпит на эмиттере повторителя VT4. Эта схема позволяет получить на нагрузке 1 кОм амплитуду неискаженного сигнала 2 В, при Кг 0,1% на частоте 1 кГц. В схеме без повторителя тоже, но на нагрузке 20 кОм.

Этот усилитель можно применить и в другой аппаратуре.

Всем добра и удачи!

  • Полная или частичная перепечатка статьи, без письменного разрешения автора, запрещена.