Добавить в корзинуПозвонить
Найти в Дзене

Генезис и гаплогруппы коэнов

Генетическое наследие коэнов: от "гаплотипа Аарона" к современному разнообразию ⛺ Синайский завет и формирование левитского священства (XIII–XI вв. до н.э.) - Первосвященник (коген гадоль) – единственный, кто входил в Святая Святых раз в год (Йом Кипур). - Священники – потомки Аарона, совершавшие жертвоприношения. - Левиты – обслуживали скинию/храм . Коэны (ивр. כֹּהֲנִים) — наследственное сословие еврейских священнослужителей, ведущих родословную от Аарона, брата Моисея. - **Храм Соломона (950 г. до н.э.)**: Стал центром культа, заменив локальные святилища. Священники получили монополию на жертвоприношения . - **Конфликт с пророками**: Пророки (например, Исаия, Иеремия) обличали священников за формализм и отход от завета: *"Народ Мой гибнет за незнание: так как ты отверг знание, то и Я отвергну тебя от священнодействия предо Мною"* (Ос. 4:6) . - **Реформы Езекии и Иосии**: - **Езекия** (715–686 до н.э.) очистил храм от идолов и централизовал культ . - **Иосия** (639–609
Оглавление

Генетическое наследие коэнов: от "гаплотипа Аарона" к современному разнообразию

Первосвященник
Первосвященник

📜 Догосударственный период: патриархальное священство

  • Семейно-родовой характер: В эпоху патриархов (Авраам, Исаак, Иаков) священнические функции выполнялись главами семейств. Они сами приносили жертвы, как Ной (Быт. 8:20) или Иов (Иов 1:5), без специализированных посредников .
  • Фигура Мелхиседека: Царь Салима и "священник Бога Всевышнего" (Быт. 14:18) символизировал архетип царя-священника, позже ставший прообразом мессианского служения Христа в христианской традиции .
  • Отсутствие централизации: Жертвоприношения совершались на "высотах" (горных святилищах) и при священных деревьях, что отражало общие семитские практики .

Синайский завет и формирование левитского священства (XIII–XI вв. до н.э.)

  • Избрание колена Левия: После исхода из Египта Бог назначает левитов для служения в скинии, заменив первенцев Израиля (Чис. 3:11-13). Это стало ответом на инцидент с золотым тельцом (Исх. 32), где левиты проявили верность .
  • Ааронова династия: Потомки Аарона образовали высшую касту священников (когенов), а остальные левиты выполняли вспомогательные функции (храмовая стража, музыкальное сопровождение) .
  • Трёхступенчатая иерархия:

- Первосвященник (коген гадоль) – единственный, кто входил в Святая Святых раз в год (Йом Кипур).

- Священники – потомки Аарона, совершавшие жертвоприношения.

- Левиты – обслуживали скинию/храм .

Коэны (ивр. כֹּהֲנִים) — наследственное сословие еврейских священнослужителей, ведущих родословную от Аарона, брата Моисея.

Возможное древо сообщества Аарона
Возможное древо сообщества Аарона

👑 Эпоха монархии: централизация и кризисы (X–VI вв. до н.э.)

- **Храм Соломона (950 г. до н.э.)**: Стал центром культа, заменив локальные святилища. Священники получили монополию на жертвоприношения .

- **Конфликт с пророками**: Пророки (например, Исаия, Иеремия) обличали священников за формализм и отход от завета: *"Народ Мой гибнет за незнание: так как ты отверг знание, то и Я отвергну тебя от священнодействия предо Мною"* (Ос. 4:6) .

- **Реформы Езекии и Иосии**:

- **Езекия** (715–686 до н.э.) очистил храм от идолов и централизовал культ .

- **Иосия** (639–609 до н.э.) запретил жертвы вне Иерусалима, ликвидировав "высоты" (4 Цар. 23) .

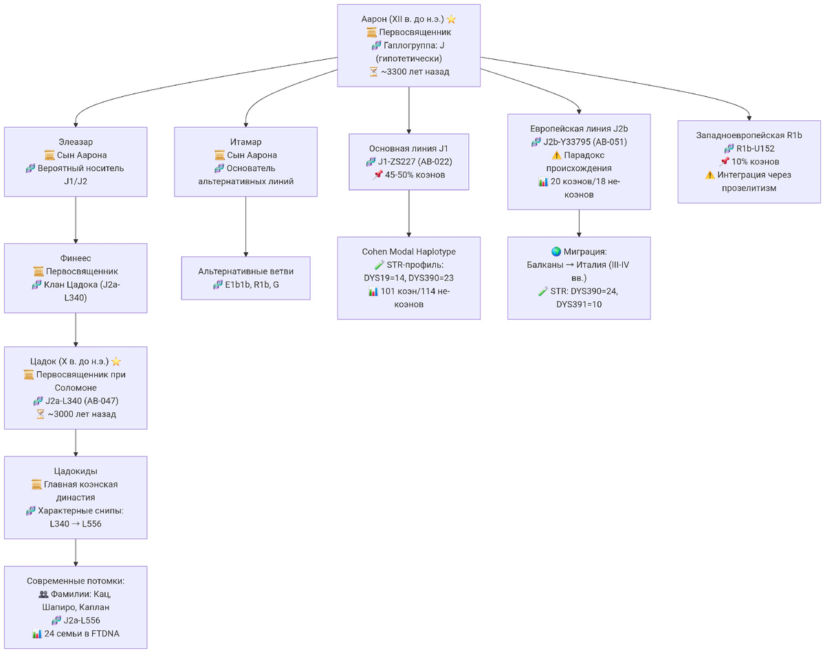
У Аарона было 2 линии потомков от двух сыновей Элеазара и Ифамара.

-3

Элеазар

Элазар — третий сын Аарона, ставший первосвященником после смерти старших братьев Надава и Авиуда (Исх. 6:23).

  • Сын: Финеес (Пинхас) - ключевая фигура, получил "завет вечного священства".
  • Священническая династия: Его потомки составляли одну из двух главных ветвей коэнов наряду с потомками Итамара. После смещения Авиафара (потомка Итамара) царем Соломоном, священнический сан окончательно закрепился за домом Элазара (3 Цар. 2:27).
  • Роль в Храме: При царе Давиде потомкам Элазара было выделено 16 священнических чередов из 24 (1 Пар. 24:4).
  • Линия Первосвященников: После смерти Элеазара первосвященство перешло к Финеесу и далее передавалось по его линии. Упоминаются имена последующих первосвященников (напр., Авишуа, Букки, Уззи) вплоть до Садока (Цадока).
  • Садок (Цадок): Важнейшая фигура. Был первосвященником при Давиде и Соломоне. После смещения Соломоном Авиафара (потомка Итамара), линия Садока (Садокиды) стала исключительной линией первосвященников в Первом и Втором Храмах. Эта линия прямо возводилась к Элеазару через Финееса (1 Пар. 6:4-8). Характерное "Имя" Рода: Бней Цадок (Сыны Садока) - так называли эту линию священства в пророческих книгах (Иезекииль) и в кумранских рукописях. Это не фамилия, а обозначение клана/династии.

Ифамар (Итамар)

Итамар — младший сын Аарона, брат Элеазара. После гибели старших братьев (Надава и Авиху) служил священником вместе с Элеазаром (Исх. 6:23) .

Ответственность: Назначен главой над левитами из семейств Гершона и Мерари, отвечал за перенос частей Скинии (Чис. 4:28) .

  • Сыны: Ахия, Ахимелех (Ахимаас) и др.
  • Разделение на череды: Давид и первосвященник Цадок (из рода Элеазара) выделили 8 священнических чередов от потомков Итамара против 16 от потомков Элеазара (1 Пар. 24:3-4) . Ахимелех (ивр. אחימלך) возглавлял ветвь Итамара при распределении обязанностей (1 Пар. 24:3)
  • Линия Первосвященников: До Соломона потомки Итамара также занимали пост первосвященника. Самый известный пример - Илий (Эли) и его сыновья Хофни и Финеес (1 Цар. 1-4). Авиафар, последний первосвященник из этой линии, был смещен Соломоном.
  • Период влияния: Священство принадлежало дому Итамара 72 года (от Илия до Авиафара) .
  • Статус после Соломона: Потомки Итамара оставались полноправными коэнами, но первосвященничество закрепилось за Садокидами (Элеазар). Они служили в Храме наравне с садокидами, но без высшего поста.
  • Характерное "Имя" Рода: Бней Итамар (Сыны Итамара) - упоминаются при распределении чред (1 Пар. 24).

🏛️ Второй Храм: реорганизация и расцвет (VI в. до н.э. – I в. н.э.)

- Возвращение из плена: После вавилонского плена (538 г. до н.э.) священство было восстановлено. Из плена вернулось 4 289 священников, но лишь 4 семьи могли доказать аароново происхождение. Позже число родов довели до 24 .

- Система очередей (мишмарот): Давид разделил священников на 24 череды для поочерёдного служения (1 Пар. 24:1-19). Каждая череда служила неделю, дважды в год. Этот порядок подтверждён надписями из Йемена (III–VI вв. н.э.)

- Рост влияния первосвященника: В эллинистический период первосвященник стал политическим лидером, что привело к злоупотреблениям (например, продажа сана при Селевкидах) .

- Конфликт с Хасмонеями: После восстания Маккавеев (164 г. до н.э.) светская и духовная власть объединились в руках хасмонейских царей-первосвященников, что нарушило библейский принцип разделения властей .

Садокиды (Элеазар): Оставались правящей династией первосвященников, хотя их власть и чистота крови иногда оспаривались (напр., во времена Хасмонеев, которые сами были коэнами, но не обязательно садокидами по прямой мужской линии). Последние известные садокидские первосвященники упоминаются до Маккавейских войн.

Потомки Итамара: Продолжали служить священниками в Храме. После Вавилонского плена статус коэна подтверждался генеалогическими записями (Ездра, Неемия), куда входили обе линии.

✝️ Кризис и трансформация (I–II вв. н.э.)

Разрушение Храма (70 г. н.э.): Римляне разрушили Иерусалимский храм, сделав кровавые жертвы и священническое служение невозможными .

- Переход к раввинистическому иудаизму: Функции священников перешли к раввинам. Молитва заменила жертвы, а синагога стала центром религиозной жизни .

- Сохранение памяти: В ортодоксальном иудаизме потомки Аарона (коэны) сохранили символические привилегии (например, благословение народа в синагоге) .

Средневековье и Появление Фамилий (Галут / Диаспора)

Исчезновение Непрерывных Родословных: После разрушения Второго Храма (70 г. н.э.) институт первосвященника исчез. Статус коэна сохранился как религиозно-социальный в еврейских общинах диаспоры. Однако непрерывные документальные родословные, ведущие напрямую к Элеазару или Итамару, были утеряны.

-4

Передача Статуса: Статус коэна передавался устно по отцовской линии. Сын коэна - коэн.

Появление Фамилий (13-18 века): Еврейские фамилии стали массово появляться гораздо позже, по требованию властей. Они часто образовывались от:

  • Религиозного статуса: Коэн, Коган, Каган, Кац (аббревиатура Коэн Цедек - Праведный Коэн), Кахан.  Производные: Каганович, Каганер, Канер, Кон, Кан 
  • Патронимов: Элизара, Ифамара и внуков: Лазар, Лазарев, Лазаро, Авиор, Финнес, Пинхас, Маза (Maza), Мизрахи (Mizrachi): Распространенные сефардские/восточные фамилии коэнов "Мазза" может быть аббревиатурой Ми-Зера Аарон - "От семени Аарона").
  • Магарик (ивр. מהגיר"ק) Аббревиатура от "мы — геры, коэны" (מהגרים כוהנים), указывающая на прозелитов-коэнов.
  • Профессии: Шац (аббревиатура Шлиах Циббур - Посланник Общины, часто коэн).
  • Географии: Моджилевер (из Могилева), Гордон (из Гродно), Берлин, Каценеленбоген (название местности).
  • Библейских аллюзий или благословения: Азулай (трактуется как Ишто веЗулейху - "Жена его и дети его" из благословения коэнов), Сегаль/Сагал (аббревиатура Сеган Левия - Старейшина Левитов, иногда использовалась левитами, но и коэнами), Алкабец (поэт-мистик, коэн).

Модальный гаплотип

В 1997 году (исследование Skorecki et al. в журнале Nature) был впервые описан "модальный гаплотип коэнов" (Cohen Modal Haplotype, CMH) или Хромосомный Аарон — набор из 6-12 STR-маркеров Y-хромосомы, характерный для 48-75% коэнов. Первоначально его датировали 106 поколениями (~3300 лет), что соответствовало библейскому времени жизни Аарона.

Гаплогруппы коенов
Гаплогруппы коенов

Современные исследования (Hammer, 2009; Behar, 2016) показали:

- Классический CMH ассоциирован с гаплогруппой J1-P58

- Его возраст датируют древнее — ~6000 лет (95% ДИ: 4.5–8.6 тыс. лет)

- CMH встречается у 34% йеменцев и 22% палестинцев, что опровергает его исключительную связь с евреями

- Только 30% современных коэнов несут "классический" CMH

Генезис кохенов
Генезис кохенов

Обзор гаплогрупп коэнов

Доминирующие линии (85%)

J1-M267 | 46-75%

- Доминирующая гаплогруппа коэнов

- Основной субклад: J1-ZS227 (AB-022)

- Характеризуется классическим CMH (Cohen Modal Haplotype)

  • J-P58 > L862 (Ближний Восток)
  • J-Z18271 > S12192 (Восточная Европа)
  • J-Y3088 (кандидат "гаплотип Аарона") | Аравийский п-ов (Йемен, Ирак)

J2a (20%)

- Включает "линию Цадока" (J2a-L340)

- Ключевые субклады: J2a-L25 (AB-047), J2a-L70 (AB-046)

- Распространена у потомков первосвященников

  • J2a-M410 (Чечня, Италия)
  • J2a-PF4888 (ашкеназские Коэн/Кац) | Кавказ, Анатолия

J2b (15%)

- Европейская ветвь с коэнским статусом

- Основной субклад: J2b-Y33795 (AB-051)

- Характерные маркеры: DYS390=24, DYS391=10

Минорные линии (15%)

R1 8%

  • R1b-M269 | 7% Западно-Европейское происхождение. Связано с миграциями XIV-XV вв. Основной субклад: R1b-U152. Интегрирована через прозелитизм в римский период
  • R1a-M17 | 2.3% Восточноевропейский кластер. Возможно, через хазар.  - Восточноевропейские линии. Субклад R1a-M582. Низкая ассоциация с коэнским статусом

E1b-M123 | 4.6% Ближневосточно-африканские корни. Чаще у израэлитов, чем коэнов. Преимущественно у сефардских коэнов. Основной субклад: E-M34. Связан с ближневосточным и североафриканским происхождением

G2a-P15 | 1.9% Кавказское происхождение

H1-M69 | 1.9% Южноазиатские корни

T1a-M70 | 1.4% Месопотамское происхождение

Географические кластеры

Ближневосточное ядро (J1-L862):

- Доминирует у сефардских/мизрахимских коэнов

- Частота в Йемене (72.6%), Катаре (58.3%)

- Возраст: ~4000 лет

Восточноевропейский кластер (J-Z18271 > S12192):

- Характерен для ашкеназских коэнов

- Сформировался ~25 поколений назад (ок. 625 лет)

- География: Польша, Украина, Беларусь

- Терминальные субклады: FGC17481, FT269369

Кавказско-средиземноморский (J2a-M410):

- Чечня (56-60% J2a), Италия (Сицилия - 26.5%)

- Связь с древними хурритами и хаттами

Балкано-индийский (J2b-L283):

Частота у коэнов: 4.6–7.4% (минорный, но значимый компонент) . Ключевые ветви:  

Z8429: Характерен для кочинских евреев Индии и восточноевропейских ашкеназов (Польша, Литва). Возраст ~2900 лет, что указывает на докоэнское происхождение .  

- CTS3617? с DYS455=8: Уникальный маркер ашкеназских коэнов (19 образцов). TMRCA – V–X вв. н.э. .  

Пути миграции:  

- Проник в еврейскую среду через Балканы и Грецию:  

 - Основное распространение: Албания (J2 у 23.5% населения ), Сербия, Италия.  

 - Индийская ветвь (Z8429) могла сформироваться через греко-финикийские контакты или миграции времен Александра Македонского .  

Научные дискуссии

Проблема множественности предков:

- Разнообразие гаплогрупп (J1, J2, R1b, E1b) опровергает миф о едином предке-Аароне

- Формирование касты коэнов происходило из нескольких родов (Behar, 2016)

Механизмы появления не-J1 линий:

- Адопция: Принятие в касту коэнов через прозелитизм (пример: хазары)

- NPE-события: Разрыв биологической отцовской линии (войны, погромы)

- Документальные ошибки: Фиксация статуса коэна в Средние века

Датировочные парадоксы:

- Возраст J1-P58 (4000 лет) vs J2a-M319 (5100 лет на Крите)

- Европейские субклады (J-S12192) моложе библейской эпохи

Генетика vs традиция

Что подтверждает генетика:

- Преемственность основной линии коэнов (J1-P58) от ближневосточных популяций

- Сохранение патрилинейной традиции в течение 2000+ лет

- Исторические миграции (например, формирование ашкеназского кластера в XV веке)

Что опровергает:

- Концепцию "биологического Аарона" - общий предок коэнов J1 жил до Аарона

- "Чистоту" священнической линии - 20% коэнов имеют неближневосточное происхождение

- Исключительность CMH - идентичные гаплотипы у арабских популяций

Заключение

Генетический портрет коэнов отражает сложную историю еврейского народа:

- Ядро (J1-P58) подтверждает ближневосточное происхождение и относительную преемственность

- Разнообразие (J2, R1b, E1b) свидетельствует об исторических смешениях, адопциях и NPE-событиях

- Восточноевропейские кластеры (J-S12192) - маркеры средневековых миграций

- CMH остается важным, но не абсолютным маркером коэнского статуса

Пример из практики: Анализ ДНК поэта Леонарда Коэна выявил субклад J-Z18271, подтвердив семейное предание о коэнском происхождении его рода из Восточной Европы.

Современные исследования показывают: коэнская традиция сохранялась не только через биологическое родство, но и через религиозно-правовые механизмы, что сделало генетическую историю потомков Аарона многогранным отражением еврейской истории в целом.