Найти в Дзене
П-Электроник Лаб

Светодиоды, реагирующие на звук своими руками: инструкция для начинающих (LM358)

Всем привет! В этой статье я покажу вам, как сделать проект звуковой индикации (светодиоды мигают в такт музыке), используя усилитель LM358. Как работает эта схема можно посмотреть на моем канале в шортсах. Если вам понравится этот разбор-поддержите меня подпиской!  Я делаю это на чистом энтузиазме и ваша обратная связь в виде лайков и подписок помогает двигаться дальше. Спасибо, что читаете!  - 1 МОм (1 шт.) – для обратной связи   - 5 кОм (4 шт.) – делитель напряжения   - 220–470 Ом (1 шт.) – для светодиодов Ориентация микросхемы:   - Найдите метку (выемку или точку) на корпусе LM358 – это верх (нумерация идет против часовой стрелки от выемки/точки).   - Вставьте микросхему в центр макетной платы, чтобы ножки не замкнулись.   - Катод (минус, короткая ножка) ближе к усилителю   - Анод (плюс, длинная ножка) дальше от усилителя - Полосатый конец (катод) к 1-й ножке LM358 - Без полосы (анод) к катоду светодиода (минус)  Первый резистор 5 кОм Второй резистор 5 кОм Устанавливаем конденсато
Оглавление

Всем привет! В этой статье я покажу вам, как сделать проект звуковой индикации (светодиоды мигают в такт музыке), используя усилитель LM358.

Как работает эта схема можно посмотреть на моем канале в шортсах.

Если вам понравится этот разбор-поддержите меня подпиской! 

Я делаю это на чистом энтузиазме и ваша обратная связь в виде лайков и подписок помогает двигаться дальше. Спасибо, что читаете!

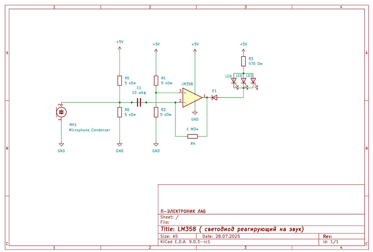
Что нам понадобится:

  • LM358 - операционный усилитель (1 шт.) 
  • Электретный микрофон – ловит звук (1 шт.) 
  • Светодиод – любой цвет (3 шт.) 
  • Резисторы

 - 1 МОм (1 шт.) – для обратной связи 

 - 5 кОм (4 шт.) – делитель напряжения 

 - 220–470 Ом (1 шт.) – для светодиодов

  • Конденсатор - 10 мКф (1шт.)
  • Диод 1N4148 – (1 шт.)
  • Источник питания - 5–12 В (батарейка или блок питания)

Схема подключения

-2

Разбираемся в подключение

Шаг 1. Вставляем LM358 в макетку

Ориентация микросхемы:

  - Найдите метку (выемку или точку) на корпусе LM358 – это верх (нумерация идет против часовой стрелки от выемки/точки). 

 - Вставьте микросхему в центр макетной платы, чтобы ножки не замкнулись.

-3

Шаг 2: Подключение трёх светодиодов

  • Разместите 3 светодиода выше микросхемы LM358 (со стороны ножек 1-4)

  - Катод (минус, короткая ножка) ближе к усилителю

  - Анод (плюс, длинная ножка) дальше от усилителя

-4

Шаг 3: Подаем питание на LM358

  •   Один конец перемычки вставляем в ряд с 8-й ножкой LM358
  •   Второй конец - в положительную шину питания (красная линия на макетке)
-5

Шаг 4. Подключение анодов (плюсовых ножек):

  • Берем 1 резистор 220-470 Ом (для всех светодиодов)
  • Один конец резистора подключаем к положительной шине
  • Второй конец резистора соединяем с анодами всех светодиодов
-6

Шаг 5. Подключаем диод 1N4148:

- Полосатый конец (катод) к 1-й ножке LM358

- Без полосы (анод) к катоду светодиода (минус) 

-7

Шаг 6: Подключаем резистор 1 МОм

  • Один конец резистора - первая ножка LM358
  • Другой конец - ножка 2 LM358
-8

Шаг 7: Подключаем делитель напряжения к ножке 3 на усилителе

Первый резистор 5 кОм

  • Один конец - ножка 3 на LM358
  • Другой конец - плюсовая шина

Второй резистор 5 кОм

  •  Один конец ножка 3 на LM358
  •  Другой конец минусовая шина (GND)
-9

Шаг 8: Подключаем землю (GND) усилителя

  • Один конец вставляем в ряд с 4-й ножкой LM358 (это GND) 
  • Второй конец в минусовую шину макетной платы
-10

Шаг 9: Подключаем конденсатор

Устанавливаем конденсатор 10 мкФ:

  • Один вывод перемычки подключаем к ножке 2 LM358, а другой к конденсатору
-11

Шаг 10. Подключаем делитель напряжения

Первый резистор 5 кОм

  • Один конец ножка конденсатора
  • Другой конец плюсовая шина

Второй резистор 5 кОм

  • Один конец ножка конденсатора
  • Другой конец минусовая шина (GND)
-12

Шаг 11: Подключаем микрофон

  • Минус микрофона подключаем к минусовой шине (GND) через перемычку
  • Плюс микрофона - к ножке конденсатора 10 мкФ
-13

Шаг 12. Соединяем между собой шины питания!

-14

Схема готова! Запускаем и тестируем.

-15

Заключение 

Вот и все. Теперь у вас есть светодиоды, которые будут реагировать на любой звук! Это наглядный пример для изучения основ электроники. Удачи в экспериментах!

Надеюсь, эта статья оказалась для вас полезной. Подписывайтесь, чтобы не пропустить следующие проекты!