Π”ΠΎΠ±Π°Π²ΠΈΡ‚ΡŒ Π² ΠΊΠΎΡ€Π·ΠΈΠ½ΡƒΠŸΠΎΠ·Π²ΠΎΠ½ΠΈΡ‚ΡŒ
Найти Π² Π”Π·Π΅Π½Π΅
Inreal Another-Reality

🧩 Π§Ρ‚ΠΎ Ρ‚Π°ΠΊΠΎΠ΅ бизнСс-процСсс ΠΈ Π·Π°Ρ‡Π΅ΠΌ Π΅Π³ΠΎ ΠΎΠΏΠΈΡΡ‹Π²Π°Ρ‚ΡŒ?

Π’ любой ΠΊΠΎΠΌΠΏΠ°Π½ΠΈΠΈ β€” ΠΎΡ‚ стартапа Π΄ΠΎ ΠΊΡ€ΡƒΠΏΠ½ΠΎΠ³ΠΎ Ρ…ΠΎΠ»Π΄ΠΈΠ½Π³Π° β€” Π΅ΠΆΠ΅Π΄Π½Π΅Π²Π½ΠΎ происходит мноТСство дСйствий: Π·Π²ΠΎΠ½ΠΊΠΈ, согласования, поставки, ΠΎΡ‚Ρ‡Ρ‘Ρ‚Ρ‹, Ρ€Π°Π±ΠΎΡ‚Π° с ΠΊΠ»ΠΈΠ΅Π½Ρ‚Π°ΠΌΠΈ. ВсС эти Π·Π°Π΄Π°Ρ‡ΠΈ связаны ΠΌΠ΅ΠΆΠ΄Ρƒ собой ΠΈ ΡΠΎΡΡ‚Π°Π²Π»ΡΡŽΡ‚Β Π±ΠΈΠ·Π½Π΅Ρ-процСссы β€” своСобразный Β«Π΄Π²ΠΈΠ³Π°Ρ‚Π΅Π»ΡŒΒ» любой ΠΎΡ€Π³Π°Π½ΠΈΠ·Π°Ρ†ΠΈΠΈ. Но часто этот Π΄Π²ΠΈΠ³Π°Ρ‚Π΅Π»ΡŒ Ρ€Π°Π±ΠΎΡ‚Π°Π΅Ρ‚ нСэффСктивно: сотрудники Π΄ΡƒΠ±Π»ΠΈΡ€ΡƒΡŽΡ‚ Ρ€Π°Π±ΠΎΡ‚Ρƒ, Ρ‚Π΅Ρ€ΡΡŽΡ‚ΡΡ Π΄ΠΎΠΊΡƒΠΌΠ΅Π½Ρ‚Ρ‹, Π° Ρ€Π΅Π·ΡƒΠ»ΡŒΡ‚Π°Ρ‚Ρ‹ зависят ΠΎΡ‚ ΠΊΠΎΠ½ΠΊΡ€Π΅Ρ‚Π½Ρ‹Ρ… людСй, Π° Π½Π΅ ΠΎΡ‚ систСмы. ΠŸΠΎΡ‡Π΅ΠΌΡƒ Ρ‚Π°ΠΊ происходит? ΠŸΠΎΡ‚ΠΎΠΌΡƒ Ρ‡Ρ‚ΠΎ процСссы Π½Π΅ описаны ΠΈ Π½Π΅ систСматизированы. Π”Π°Π²Π°ΠΉΡ‚Π΅ разбСрёмся, Ρ‡Ρ‚ΠΎ Ρ‚Π°ΠΊΠΎΠ΅ бизнСс-процСссы, Π·Π°Ρ‡Π΅ΠΌ ΠΈΡ… Π½ΡƒΠΆΠ½ΠΎ ΠΎΠΏΠΈΡΡ‹Π²Π°Ρ‚ΡŒ ΠΈ ΠΊΠ°ΠΊ это ΠΏΠΎΠΌΠΎΠ³Π°Π΅Ρ‚ бизнСсу Ρ€Π°Π±ΠΎΡ‚Π°Ρ‚ΡŒ ΡΡ‚Π°Π±ΠΈΠ»ΡŒΠ½Π΅Π΅, быстрСС ΠΈ эффСктивнСС БизнСс-процСсс β€” это ΠΏΠΎΡΠ»Π΅Π΄ΠΎΠ²Π°Ρ‚Π΅Π»ΡŒΠ½ΠΎΡΡ‚ΡŒ дСйствий ΠΈΠ»ΠΈ шагов, ΠΊΠΎΡ‚ΠΎΡ€Ρ‹Π΅ Π²Ρ‹ΠΏΠΎΠ»Π½ΡΡŽΡ‚ΡΡ Π² ΠΎΡ€Π³Π°Π½ΠΈΠ·Π°Ρ†ΠΈΠΈ для достиТСния ΠΎΠΏΡ€Π΅Π΄Π΅Π»Ρ‘Π½Π½ΠΎΠΉ Ρ†Π΅Π»ΠΈ, связанной с созданиСм цСнности для ΠΊΠ»ΠΈΠ΅Π½Ρ‚Π° ΠΈΠ»ΠΈ ΠΊΠΎΠΌΠΏΠ°Π½ΠΈΠΈ. Π­Ρ‚ΠΎ структурированный Π½Π°Π±ΠΎΡ€ ΠΎΠΏΠ΅Ρ€Π°Ρ†ΠΈΠΉ, Π½Π°ΠΏΡ€Π°Π²Π»Π΅Π½Π½Ρ‹Ρ… Π½Π° Π²Ρ‹ΠΏΠΎΠ»Π½Π΅Π½ΠΈΠ΅ ΠΊΠΎΠ½ΠΊΡ€Π΅Ρ‚Π½ΠΎΠΉ Π·Π°Π΄Π°Ρ‡ΠΈ, Π½Π°ΠΏΡ€ΠΈΠΌΠ΅Ρ€, ΠΎΠ±Ρ€Π°Π±ΠΎΡ‚ΠΊΠ° Π·Π°ΠΊΠ°Π·Π°, производство ΠΏΡ€ΠΎΠ΄ΡƒΠΊΡ†ΠΈΠΈ ΠΈΠ»ΠΈ прСдоставлСниС услуги. БизнСс-процСс
ОглавлСниС

Π’ любой ΠΊΠΎΠΌΠΏΠ°Π½ΠΈΠΈ β€” ΠΎΡ‚ стартапа Π΄ΠΎ ΠΊΡ€ΡƒΠΏΠ½ΠΎΠ³ΠΎ Ρ…ΠΎΠ»Π΄ΠΈΠ½Π³Π° β€” Π΅ΠΆΠ΅Π΄Π½Π΅Π²Π½ΠΎ происходит мноТСство дСйствий: Π·Π²ΠΎΠ½ΠΊΠΈ, согласования, поставки, ΠΎΡ‚Ρ‡Ρ‘Ρ‚Ρ‹, Ρ€Π°Π±ΠΎΡ‚Π° с ΠΊΠ»ΠΈΠ΅Π½Ρ‚Π°ΠΌΠΈ. ВсС эти Π·Π°Π΄Π°Ρ‡ΠΈ связаны ΠΌΠ΅ΠΆΠ΄Ρƒ собой ΠΈ ΡΠΎΡΡ‚Π°Π²Π»ΡΡŽΡ‚Β Π±ΠΈΠ·Π½Π΅Ρ-процСссы β€” своСобразный Β«Π΄Π²ΠΈΠ³Π°Ρ‚Π΅Π»ΡŒΒ» любой ΠΎΡ€Π³Π°Π½ΠΈΠ·Π°Ρ†ΠΈΠΈ.

Но часто этот Π΄Π²ΠΈΠ³Π°Ρ‚Π΅Π»ΡŒ Ρ€Π°Π±ΠΎΡ‚Π°Π΅Ρ‚ нСэффСктивно: сотрудники Π΄ΡƒΠ±Π»ΠΈΡ€ΡƒΡŽΡ‚ Ρ€Π°Π±ΠΎΡ‚Ρƒ, Ρ‚Π΅Ρ€ΡΡŽΡ‚ΡΡ Π΄ΠΎΠΊΡƒΠΌΠ΅Π½Ρ‚Ρ‹, Π° Ρ€Π΅Π·ΡƒΠ»ΡŒΡ‚Π°Ρ‚Ρ‹ зависят ΠΎΡ‚ ΠΊΠΎΠ½ΠΊΡ€Π΅Ρ‚Π½Ρ‹Ρ… людСй, Π° Π½Π΅ ΠΎΡ‚ систСмы. ΠŸΠΎΡ‡Π΅ΠΌΡƒ Ρ‚Π°ΠΊ происходит? ΠŸΠΎΡ‚ΠΎΠΌΡƒ Ρ‡Ρ‚ΠΎ процСссы Π½Π΅ описаны ΠΈ Π½Π΅ систСматизированы.

Π”Π°Π²Π°ΠΉΡ‚Π΅ разбСрёмся, Ρ‡Ρ‚ΠΎ Ρ‚Π°ΠΊΠΎΠ΅ бизнСс-процСссы, Π·Π°Ρ‡Π΅ΠΌ ΠΈΡ… Π½ΡƒΠΆΠ½ΠΎ ΠΎΠΏΠΈΡΡ‹Π²Π°Ρ‚ΡŒ ΠΈ ΠΊΠ°ΠΊ это ΠΏΠΎΠΌΠΎΠ³Π°Π΅Ρ‚ бизнСсу Ρ€Π°Π±ΠΎΡ‚Π°Ρ‚ΡŒ ΡΡ‚Π°Π±ΠΈΠ»ΡŒΠ½Π΅Π΅, быстрСС ΠΈ эффСктивнСС

βš™οΈΒ Π§Ρ‚ΠΎ Ρ‚Π°ΠΊΠΎΠ΅ бизнСс-процСсс?

БизнСс-процСсс β€” это ΠΏΠΎΡΠ»Π΅Π΄ΠΎΠ²Π°Ρ‚Π΅Π»ΡŒΠ½ΠΎΡΡ‚ΡŒ дСйствий ΠΈΠ»ΠΈ шагов, ΠΊΠΎΡ‚ΠΎΡ€Ρ‹Π΅ Π²Ρ‹ΠΏΠΎΠ»Π½ΡΡŽΡ‚ΡΡ Π² ΠΎΡ€Π³Π°Π½ΠΈΠ·Π°Ρ†ΠΈΠΈ для достиТСния ΠΎΠΏΡ€Π΅Π΄Π΅Π»Ρ‘Π½Π½ΠΎΠΉ Ρ†Π΅Π»ΠΈ, связанной с созданиСм цСнности для ΠΊΠ»ΠΈΠ΅Π½Ρ‚Π° ΠΈΠ»ΠΈ ΠΊΠΎΠΌΠΏΠ°Π½ΠΈΠΈ. Π­Ρ‚ΠΎ структурированный Π½Π°Π±ΠΎΡ€ ΠΎΠΏΠ΅Ρ€Π°Ρ†ΠΈΠΉ, Π½Π°ΠΏΡ€Π°Π²Π»Π΅Π½Π½Ρ‹Ρ… Π½Π° Π²Ρ‹ΠΏΠΎΠ»Π½Π΅Π½ΠΈΠ΅ ΠΊΠΎΠ½ΠΊΡ€Π΅Ρ‚Π½ΠΎΠΉ Π·Π°Π΄Π°Ρ‡ΠΈ, Π½Π°ΠΏΡ€ΠΈΠΌΠ΅Ρ€, ΠΎΠ±Ρ€Π°Π±ΠΎΡ‚ΠΊΠ° Π·Π°ΠΊΠ°Π·Π°, производство ΠΏΡ€ΠΎΠ΄ΡƒΠΊΡ†ΠΈΠΈ ΠΈΠ»ΠΈ прСдоставлСниС услуги. БизнСс-процСссы Π²ΠΊΠ»ΡŽΡ‡Π°ΡŽΡ‚ Π² сСбя людСй, рСсурсы, систСмы ΠΈ Ρ‚Π΅Ρ…Π½ΠΎΠ»ΠΎΠ³ΠΈΠΈ, ΠΊΠΎΡ‚ΠΎΡ€Ρ‹Π΅ Π²Π·Π°ΠΈΠΌΠΎΠ΄Π΅ΠΉΡΡ‚Π²ΡƒΡŽΡ‚ для достиТСния Ρ€Π΅Π·ΡƒΠ»ΡŒΡ‚Π°Ρ‚Π°.

ΠŸΡ€ΠΈΠΌΠ΅Ρ€Ρ‹ бизнСс-процСссов:

  • ΠžΠ±Ρ€Π°Π±ΠΎΡ‚ΠΊΠ° клиСнтских Π·Π°ΠΊΠ°Π·ΠΎΠ².
  • Π£ΠΏΡ€Π°Π²Π»Π΅Π½ΠΈΠ΅ запасами Π½Π° складС.
  • Наём ΠΈ ΠΎΠ±ΡƒΡ‡Π΅Π½ΠΈΠ΅ пСрсонала.
  • ΠžΠ±ΡΠ»ΡƒΠΆΠΈΠ²Π°Π½ΠΈΠ΅ ΠΊΠ»ΠΈΠ΅Π½Ρ‚ΠΎΠ² Π² слуТбС ΠΏΠΎΠ΄Π΄Π΅Ρ€ΠΆΠΊΠΈ.

ΠšΠ°ΠΆΠ΄Ρ‹ΠΉ бизнСс-процСсс ΠΈΠΌΠ΅Π΅Ρ‚:

  • Π’Ρ…ΠΎΠ΄ (рСсурсы, Π΄Π°Π½Π½Ρ‹Π΅, ΠΌΠ°Ρ‚Π΅Ρ€ΠΈΠ°Π»Ρ‹).
  • ΠŸΡ€ΠΎΡ†Π΅ΡΡ (ΠΏΠΎΡΠ»Π΅Π΄ΠΎΠ²Π°Ρ‚Π΅Π»ΡŒΠ½ΠΎΡΡ‚ΡŒ дСйствий).
  • Π’Ρ‹Ρ…ΠΎΠ΄ (ΠΊΠΎΠ½Π΅Ρ‡Π½Ρ‹ΠΉ Ρ€Π΅Π·ΡƒΠ»ΡŒΡ‚Π°Ρ‚, Π½Π°ΠΏΡ€ΠΈΠΌΠ΅Ρ€, ΠΏΡ€ΠΎΠ΄ΡƒΠΊΡ‚, услуга ΠΈΠ»ΠΈ ΠΎΡ‚Ρ‡Ρ‘Ρ‚).

πŸ“ŠΒ Π—Π°Ρ‡Π΅ΠΌ ΠΎΠΏΠΈΡΡ‹Π²Π°Ρ‚ΡŒ бизнСс-процСссы?

ОписаниС бизнСс-процСссов — это ΠΈΡ… формализация Π² Π²ΠΈΠ΄Π΅ схСм, Π΄ΠΈΠ°Π³Ρ€Π°ΠΌΠΌ, тСкстовых инструкций ΠΈΠ»ΠΈ ΠΌΠΎΠ΄Π΅Π»Π΅ΠΉ, ΠΊΠΎΡ‚ΠΎΡ€Ρ‹Π΅ Ρ‡Ρ‘Ρ‚ΠΊΠΎ ΠΎΠΏΡ€Π΅Π΄Π΅Π»ΡΡŽΡ‚, ΠΊΠ°ΠΊ Π²Ρ‹ΠΏΠΎΠ»Π½ΡΡŽΡ‚ΡΡ Π·Π°Π΄Π°Ρ‡ΠΈ, ΠΊΡ‚ΠΎ Π·Π° Π½ΠΈΡ… ΠΎΡ‚Π²Π΅Ρ‡Π°Π΅Ρ‚ ΠΈ ΠΊΠ°ΠΊΠΈΠ΅ рСсурсы ΠΈΡΠΏΠΎΠ»ΡŒΠ·ΡƒΡŽΡ‚ΡΡ. Π­Ρ‚ΠΎ Π²Π°ΠΆΠ½Ρ‹ΠΉ инструмСнт для ΠΏΠΎΠ²Ρ‹ΡˆΠ΅Π½ΠΈΡ эффСктивности ΠΈ прозрачности Ρ€Π°Π±ΠΎΡ‚Ρ‹ ΠΊΠΎΠΌΠΏΠ°Π½ΠΈΠΈ.

ΠžΡΠ½ΠΎΠ²Π½Ρ‹Π΅ ΠΏΡ€ΠΈΡ‡ΠΈΠ½Ρ‹ описания бизнСс-процСссов:

  1. ΠžΠΏΡ‚ΠΈΠΌΠΈΠ·Π°Ρ†ΠΈΡ Ρ€Π°Π±ΠΎΡ‚Ρ‹
    ОписаниС процСссов позволяСт Π²Ρ‹ΡΠ²ΠΈΡ‚ΡŒ нСэффСктивныС этапы, Π΄ΡƒΠ±Π»ΠΈΡ€ΠΎΠ²Π°Π½ΠΈΠ΅ дСйствий ΠΈΠ»ΠΈ ΡƒΠ·ΠΊΠΈΠ΅ мСста, ΠΊΠΎΡ‚ΠΎΡ€Ρ‹Π΅ Π·Π°ΠΌΠ΅Π΄Π»ΡΡŽΡ‚ Ρ€Π°Π±ΠΎΡ‚Ρƒ. Π­Ρ‚ΠΎ Π΄Π°Ρ‘Ρ‚ Π²ΠΎΠ·ΠΌΠΎΠΆΠ½ΠΎΡΡ‚ΡŒ ΡƒΠΏΡ€ΠΎΡΡ‚ΠΈΡ‚ΡŒ процСссы, ΡΠΎΠΊΡ€Π°Ρ‚ΠΈΡ‚ΡŒ Π·Π°Ρ‚Ρ€Π°Ρ‚Ρ‹ Π²Ρ€Π΅ΠΌΠ΅Π½ΠΈ ΠΈ рСсурсов.
  2. Бтандартизация
    Π§Ρ‘Ρ‚ΠΊΠΎΠ΅ описаниС процСссов обСспСчиваСт Π΅Π΄ΠΈΠ½ΠΎΠΎΠ±Ρ€Π°Π·ΠΈΠ΅ выполнСния Π·Π°Π΄Π°Ρ‡. Π­Ρ‚ΠΎ особСнно Π²Π°ΠΆΠ½ΠΎ для ΠΊΠΎΠΌΠΏΠ°Π½ΠΈΠΉ с большим количСством сотрудников ΠΈΠ»ΠΈ Ρ„ΠΈΠ»ΠΈΠ°Π»ΠΎΠ², Ρ‡Ρ‚ΠΎΠ±Ρ‹ Π³Π°Ρ€Π°Π½Ρ‚ΠΈΡ€ΠΎΠ²Π°Ρ‚ΡŒ ΠΎΠ΄ΠΈΠ½Π°ΠΊΠΎΠ²Ρ‹ΠΉ ΡƒΡ€ΠΎΠ²Π΅Π½ΡŒ качСства.
  3. ΠžΠ±ΡƒΡ‡Π΅Π½ΠΈΠ΅ ΠΈ адаптация пСрсонала
    ΠžΠΏΠΈΡΠ°Π½Π½Ρ‹Π΅ процСссы ΡƒΠΏΡ€ΠΎΡ‰Π°ΡŽΡ‚ ΠΎΠ±ΡƒΡ‡Π΅Π½ΠΈΠ΅ Π½ΠΎΠ²Ρ‹Ρ… сотрудников, Ρ‚Π°ΠΊ ΠΊΠ°ΠΊ ΠΎΠ½ΠΈ ΠΏΠΎΠ»ΡƒΡ‡Π°ΡŽΡ‚ Ρ‡Ρ‘Ρ‚ΠΊΠΈΠ΅ инструкции ΠΈ схСмы Ρ€Π°Π±ΠΎΡ‚Ρ‹. Π­Ρ‚ΠΎ сниТаСт риск ошибок ΠΈ ускоряСт процСсс ввСдСния Π² Π΄ΠΎΠ»ΠΆΠ½ΠΎΡΡ‚ΡŒ.
  4. ΠšΠΎΠ½Ρ‚Ρ€ΠΎΠ»ΡŒ ΠΈ ΡƒΠ»ΡƒΡ‡ΡˆΠ΅Π½ΠΈΠ΅ качСства
    Π€ΠΎΡ€ΠΌΠ°Π»ΠΈΠ·ΠΎΠ²Π°Π½Π½Ρ‹Π΅ процСссы ΠΏΠΎΠ·Π²ΠΎΠ»ΡΡŽΡ‚ ΠΎΡ‚ΡΠ»Π΅ΠΆΠΈΠ²Π°Ρ‚ΡŒ Π²Ρ‹ΠΏΠΎΠ»Π½Π΅Π½ΠΈΠ΅ Π·Π°Π΄Π°Ρ‡, ΠΈΠ·ΠΌΠ΅Ρ€ΡΡ‚ΡŒ ΠΏΠΎΠΊΠ°Π·Π°Ρ‚Π΅Π»ΠΈ эффСктивности (KPI) ΠΈ Π²Π½Π΅Π΄Ρ€ΡΡ‚ΡŒ ΡƒΠ»ΡƒΡ‡ΡˆΠ΅Π½ΠΈΡ Π½Π° основС Π°Π½Π°Π»ΠΈΠ·Π° Π΄Π°Π½Π½Ρ‹Ρ….
  5. Автоматизация ΠΈ цифровизация
    Для внСдрСния IT-систСм (Π½Π°ΠΏΡ€ΠΈΠΌΠ΅Ρ€, ERP, CRM) Π½Π΅ΠΎΠ±Ρ…ΠΎΠ΄ΠΈΠΌΠΎ Ρ‡Ρ‘Ρ‚ΠΊΠΎΠ΅ ΠΏΠΎΠ½ΠΈΠΌΠ°Π½ΠΈΠ΅ процСссов. ОписаниС ΠΏΠΎΠΌΠΎΠ³Π°Π΅Ρ‚ Π½Π°ΡΡ‚Ρ€ΠΎΠΈΡ‚ΡŒ ΠΏΡ€ΠΎΠ³Ρ€Π°ΠΌΠΌΠ½ΠΎΠ΅ обСспСчСниС ΠΏΠΎΠ΄ Π½ΡƒΠΆΠ΄Ρ‹ ΠΊΠΎΠΌΠΏΠ°Π½ΠΈΠΈ ΠΈ Π°Π²Ρ‚ΠΎΠΌΠ°Ρ‚ΠΈΠ·ΠΈΡ€ΠΎΠ²Π°Ρ‚ΡŒ Ρ€ΡƒΡ‚ΠΈΠ½Π½Ρ‹Π΅ ΠΎΠΏΠ΅Ρ€Π°Ρ†ΠΈΠΈ.
  6. Π‘Π½ΠΈΠΆΠ΅Π½ΠΈΠ΅ рисков
    Π”ΠΎΠΊΡƒΠΌΠ΅Π½Ρ‚ΠΈΡ€ΠΎΠ²Π°Π½Π½Ρ‹Π΅ процСссы ΡΠ½ΠΈΠΆΠ°ΡŽΡ‚ Π·Π°Π²ΠΈΡΠΈΠΌΠΎΡΡ‚ΡŒ ΠΎΡ‚ ΠΎΡ‚Π΄Π΅Π»ΡŒΠ½Ρ‹Ρ… сотрудников, Ρ‚Π°ΠΊ ΠΊΠ°ΠΊ знания ΠΎ Π²Ρ‹ΠΏΠΎΠ»Π½Π΅Π½ΠΈΠΈ Π·Π°Π΄Π°Ρ‡ Π½Π΅ Ρ‚Π΅Ρ€ΡΡŽΡ‚ΡΡ ΠΏΡ€ΠΈ ΠΈΡ… ΡƒΡ…ΠΎΠ΄Π΅. Π­Ρ‚ΠΎ Ρ‚Π°ΠΊΠΆΠ΅ ΠΏΠΎΠΌΠΎΠ³Π°Π΅Ρ‚ ΠΌΠΈΠ½ΠΈΠΌΠΈΠ·ΠΈΡ€ΠΎΠ²Π°Ρ‚ΡŒ ошибки ΠΈΠ·-Π·Π° чСловСчСского Ρ„Π°ΠΊΡ‚ΠΎΡ€Π°.

πŸ“ŠΒ ΠšΠ°ΠΊ ΠΎΠΏΠΈΡΡ‹Π²Π°Ρ‚ΡŒ бизнСс-процСссы?

  1. Π˜Π΄Π΅Π½Ρ‚ΠΈΡ„ΠΈΠΊΠ°Ρ†ΠΈΡ процСсса
    ΠžΠΏΡ€Π΅Π΄Π΅Π»ΠΈΡ‚Π΅, ΠΊΠ°ΠΊΠΈΠ΅ процСссы Π² ΠΊΠΎΠΌΠΏΠ°Π½ΠΈΠΈ Π½Π°ΠΈΠ±ΠΎΠ»Π΅Π΅ Π²Π°ΠΆΠ½Ρ‹ (Π½Π°ΠΏΡ€ΠΈΠΌΠ΅Ρ€, Ρ‚Π΅, Ρ‡Ρ‚ΠΎ Π½Π°ΠΏΡ€ΡΠΌΡƒΡŽ Π²Π»ΠΈΡΡŽΡ‚ Π½Π° ΠΊΠ»ΠΈΠ΅Π½Ρ‚Π° ΠΈΠ»ΠΈ приносят большС всСго Π·Π°Ρ‚Ρ€Π°Ρ‚).
  2. Π‘Π±ΠΎΡ€ ΠΈΠ½Ρ„ΠΎΡ€ΠΌΠ°Ρ†ΠΈΠΈ
    ΠŸΡ€ΠΎΠ²Π΅Π΄ΠΈΡ‚Π΅ ΠΈΠ½Ρ‚Π΅Ρ€Π²ΡŒΡŽ с сотрудниками, ΡƒΡ‡Π°ΡΡ‚Π²ΡƒΡŽΡ‰ΠΈΠΌΠΈ Π² процСссС, ΠΈ собСритС Π΄Π°Π½Π½Ρ‹Π΅ ΠΎ Ρ‚Π΅ΠΊΡƒΡ‰Π΅ΠΌ Π²Ρ‹ΠΏΠΎΠ»Π½Π΅Π½ΠΈΠΈ Π·Π°Π΄Π°Ρ‡.
  3. ΠœΠΎΠ΄Π΅Π»ΠΈΡ€ΠΎΠ²Π°Π½ΠΈΠ΅
    Π˜ΡΠΏΠΎΠ»ΡŒΠ·ΡƒΠΉΡ‚Π΅ Π½ΠΎΡ‚Π°Ρ†ΠΈΠΈ, Ρ‚Π°ΠΊΠΈΠ΅ ΠΊΠ°ΠΊ BPMN (Business Process Model and Notation), для создания Π΄ΠΈΠ°Π³Ρ€Π°ΠΌΠΌ процСссов. Π­Ρ‚ΠΎ ΠΏΠΎΠΌΠΎΠ³Π°Π΅Ρ‚ Π²ΠΈΠ·ΡƒΠ°Π»ΠΈΠ·ΠΈΡ€ΠΎΠ²Π°Ρ‚ΡŒ шаги ΠΈ ΠΈΡ… взаимосвязи.
  4. Анализ ΠΈ оптимизация
    ΠžΡ†Π΅Π½ΠΈΡ‚Π΅ Ρ‚Π΅ΠΊΡƒΡ‰ΠΈΠΉ процСсс, Π½Π°ΠΉΠ΄ΠΈΡ‚Π΅ ΠΏΡ€ΠΎΠ±Π»Π΅ΠΌΠ½Ρ‹Π΅ Π·ΠΎΠ½Ρ‹ ΠΈ ΠΏΡ€Π΅Π΄Π»ΠΎΠΆΠΈΡ‚Π΅ ΡƒΠ»ΡƒΡ‡ΡˆΠ΅Π½ΠΈΡ.
  5. Π”ΠΎΠΊΡƒΠΌΠ΅Π½Ρ‚ΠΈΡ€ΠΎΠ²Π°Π½ΠΈΠ΅
    Π‘ΠΎΠ·Π΄Π°ΠΉΡ‚Π΅ понятныС инструкции, схСмы ΠΈΠ»ΠΈ Ρ€Π΅Π³Π»Π°ΠΌΠ΅Π½Ρ‚Ρ‹, доступныС всСм сотрудникам.
  6. ΠšΠΎΠ½Ρ‚Ρ€ΠΎΠ»ΡŒ ΠΈ ΠΎΠ±Π½ΠΎΠ²Π»Π΅Π½ΠΈΠ΅
    РСгулярно провСряйтС Π°ΠΊΡ‚ΡƒΠ°Π»ΡŒΠ½ΠΎΡΡ‚ΡŒ описанных процСссов ΠΈ вноситС измСнСния ΠΏΡ€ΠΈ нСобходимости.

πŸ“ŠΒ ΠŸΡ€ΠΈΠΌΠ΅Ρ€ бизнСс-процСсса

ΠŸΡ€ΠΎΡ†Π΅ΡΡ: ΠžΠ±Ρ€Π°Π±ΠΎΡ‚ΠΊΠ° заявки ΠΊΠ»ΠΈΠ΅Π½Ρ‚Π°

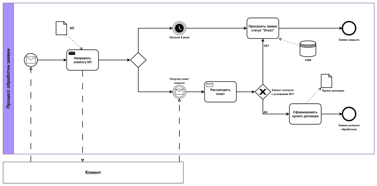
ΠŸΡ€ΠΈΠΌΠ΅Ρ€ бизнСс-процСсса ΠΎΠ±Ρ€Π°Π±ΠΎΡ‚ΠΊΠΈ заявки
ΠŸΡ€ΠΈΠΌΠ΅Ρ€ бизнСс-процСсса ΠΎΠ±Ρ€Π°Π±ΠΎΡ‚ΠΊΠΈ заявки

ΠŸΡ€ΠΎΡ†Π΅ΡΡ начинаСтся с ΠΌΠΎΠΌΠ΅Π½Ρ‚Π° получСния заявки ΠΎΡ‚ ΠΊΠ»ΠΈΠ΅Π½Ρ‚Π°. На Π΄ΠΈΠ°Π³Ρ€Π°ΠΌΠΌΠ΅ ΠΊΠ»ΠΈΠ΅Π½Ρ‚ ΠΈΠ·ΠΎΠ±Ρ€Π°ΠΆΡ‘Π½ Π² Π²ΠΈΠ΄Π΅ свСрнутого ΠΏΡƒΠ»Π° β€” это ΠΎΠ·Π½Π°Ρ‡Π°Π΅Ρ‚, Ρ‡Ρ‚ΠΎ Π΅Π³ΠΎ внутрСнняя Π΄Π΅ΡΡ‚Π΅Π»ΡŒΠ½ΠΎΡΡ‚ΡŒ остаётся Π²Π½Π΅ нашСго рассмотрСния. ΠœΡ‹ Π²ΠΈΠ΄ΠΈΠΌ Ρ‚ΠΎΠ»ΡŒΠΊΠΎ входящиС ΠΈ исходящиС сообщСния, Π½Π΅ вдаваясь Π² Π΄Π΅Ρ‚Π°Π»ΠΈ Ρ‚ΠΎΠ³ΠΎ, ΠΊΠ°ΠΊ ΠΈΠΌΠ΅Π½Π½ΠΎ ΠΎΠ½ΠΈ ΠΎΠ±Ρ€Π°Π±Π°Ρ‚Ρ‹Π²Π°ΡŽΡ‚ΡΡ Π½Π° сторонС ΠΊΠ»ΠΈΠ΅Π½Ρ‚Π°.

Для Ρ‚ΠΎΠ³ΠΎ Ρ‡Ρ‚ΠΎΠ±Ρ‹ Ρ€Π°Π·Π΄Π΅Π»ΠΈΡ‚ΡŒ дСйствия ΠΌΠ΅ΠΆΠ΄Ρƒ Ρ€Π°Π·Π»ΠΈΡ‡Π½Ρ‹ΠΌΠΈ ролями ΠΈΠ»ΠΈ участниками процСсса, ΡƒΠ΄ΠΎΠ±Π½ΠΎ ΠΈΡΠΏΠΎΠ»ΡŒΠ·ΠΎΠ²Π°Ρ‚ΡŒ Π΄ΠΎΡ€ΠΎΠΆΠΊΠΈ Π²Π½ΡƒΡ‚Ρ€ΠΈ ΠΎΠ΄Π½ΠΎΠ³ΠΎ ΠΈΠ»ΠΈ Π½Π΅ΡΠΊΠΎΠ»ΡŒΠΊΠΈΡ… ΠΏΡƒΠ»ΠΎΠ². Π’ ΠΏΡ€Π΅Π΄Π΅Π»Π°Ρ… ΠΎΠ΄Π½ΠΎΠ³ΠΎ ΠΏΡƒΠ»Π° шаги процСсса ΡΠ²ΡΠ·Ρ‹Π²Π°ΡŽΡ‚ΡΡ сплошной Π»ΠΈΠ½ΠΈΠ΅ΠΉ β€” это ΠΏΠΎΡ‚ΠΎΠΊ управлСния. Если ΠΆΠ΅ взаимодСйствиС происходит ΠΌΠ΅ΠΆΠ΄Ρƒ ΠΏΡƒΠ»Π°ΠΌΠΈ, Ρ‚ΠΎ ΠΎΠ½ΠΎ отобраТаСтся с ΠΏΠΎΠΌΠΎΡ‰ΡŒΡŽ ΠΏΡƒΠ½ΠΊΡ‚ΠΈΡ€Π½ΠΎΠΉ Π»ΠΈΠ½ΠΈΠΈ, ΠΎΠ±ΠΎΠ·Π½Π°Ρ‡Π°ΡŽΡ‰Π΅ΠΉ ΠΏΠΎΡ‚ΠΎΠΊ сообщСний.

ΠžΠ±ΠΎΠ·Π½Π°Ρ‡Π΅Π½ΠΈΠ΅ дСйствий ΠΏΠΎ областям отвСтствСнности Ρ€Π°Π·Π½Ρ‹Ρ… Ρ€ΠΎΠ»Π΅ΠΉ
ΠžΠ±ΠΎΠ·Π½Π°Ρ‡Π΅Π½ΠΈΠ΅ дСйствий ΠΏΠΎ областям отвСтствСнности Ρ€Π°Π·Π½Ρ‹Ρ… Ρ€ΠΎΠ»Π΅ΠΉ

ПослС дСйствия Β«ΠΠ°ΠΏΡ€Π°Π²ΠΈΡ‚ΡŒ ΠΊΠ»ΠΈΠ΅Π½Ρ‚Ρƒ коммСрчСскоС ΠΏΡ€Π΅Π΄Π»ΠΎΠΆΠ΅Π½ΠΈΠ΅ (КП)Β» Π½Π° Π΄ΠΈΠ°Π³Ρ€Π°ΠΌΠΌΠ΅ ΠΈΡΠΏΠΎΠ»ΡŒΠ·ΡƒΠ΅Ρ‚ΡΡ логичСский ΠΎΠΏΠ΅Ρ€Π°Ρ‚ΠΎΡ€ Π˜Π›Π˜ (событийный XOR), послС ΠΊΠΎΡ‚ΠΎΡ€ΠΎΠ³ΠΎ Π²ΠΎΠ·ΠΌΠΎΠΆΠ΅Π½ ΠΎΠ΄ΠΈΠ½ ΠΈΠ· Π΄Π²ΡƒΡ… Π²Π°Ρ€ΠΈΠ°Π½Ρ‚ΠΎΠ²:

1. Если ΠΏΡ€ΠΎΡˆΠ»ΠΎ 5 Π΄Π½Π΅ΠΉ, Ρ‡Ρ‚ΠΎ ΠΏΠΎΠΊΠ°Π·Π°Π½ΠΎ событиСм с Ρ‚Ρ€ΠΈΠ³Π³Π΅Ρ€ΠΎΠΌ Ρ‚Π°ΠΉΠΌΠ΅Ρ€, ΠΈ ΠΎΡ‚Π²Π΅Ρ‚Π° ΠΎΡ‚ ΠΊΠ»ΠΈΠ΅Π½Ρ‚Π° Π½Π΅Ρ‚, заявкС присваиваСтся статус Β«ΠžΡ‚ΠΊΠ°Π·Β» Π² CRM-систСмС ΠΈ наступаСт Ρ„ΠΈΠ½ΠΈΡˆΠ½ΠΎΠ΅ событиС «Заявка Π·Π°ΠΊΡ€Ρ‹Ρ‚Π°Β».

-3

2. Если ΠΆΠ΅ ΠΎΡ‚Π²Π΅Ρ‚ ΠΎΡ‚ ΠΊΠ»ΠΈΠ΅Π½Ρ‚Π° ΠΏΠΎΠ»ΡƒΡ‡Π΅Π½ ΠΈ 5 Π΄Π½Π΅ΠΉ Π΅Ρ‰Ρ‘ Π½Π΅ ΠΏΡ€ΠΎΡˆΠ»ΠΎ, процСсс двиТСтся дальшС Π² зависимости ΠΎΡ‚ Π΄Π°Π½Π½Ρ‹Ρ… Π² этом ΠΎΡ‚Π²Π΅Ρ‚Π΅.

-4

Π’Π°ΠΊΠΈΠΌ ΠΎΠ±Ρ€Π°Π·ΠΎΠΌ, заявкС Π»ΠΈΠ±ΠΎ присваиваСтся статус Β«ΠžΡ‚ΠΊΠ°Π·Β», Π»ΠΈΠ±ΠΎ выполняСтся Π·Π°Π΄Π°Ρ‡Π° Β«Π‘Ρ„ΠΎΡ€ΠΌΠΈΡ€ΠΎΠ²Π°Ρ‚ΡŒ ΠΏΡ€ΠΎΠ΅ΠΊΡ‚ Π΄ΠΎΠ³ΠΎΠ²ΠΎΡ€Π°Β».

Π‘ΠΎΠ·Π΄Π°Ρ‚ΡŒ ΠΊΠ°Ρ€ΡƒΡΠ΅Π»ΡŒ
Π‘ΠΎΠ·Π΄Π°Ρ‚ΡŒ ΠΊΠ°Ρ€ΡƒΡΠ΅Π»ΡŒ

Π’ Ρ€Π΅Π·ΡƒΠ»ΡŒΡ‚Π°Ρ‚Π΅ выполнСния этой Π·Π°Π΄Π°Ρ‡ΠΈ создаётся Π΄ΠΎΠΊΡƒΠΌΠ΅Π½Ρ‚ Β«ΠŸΡ€ΠΎΠ΅ΠΊΡ‚ Π΄ΠΎΠ³ΠΎΠ²ΠΎΡ€Π°Β», ΠΈ наступаСт Ρ„ΠΈΠ½ΠΈΡˆΠ½ΠΎΠ΅ событиС β€” «Заявка ΡƒΡΠΏΠ΅ΡˆΠ½ΠΎ ΠΎΠ±Ρ€Π°Π±ΠΎΡ‚Π°Π½Π°Β».

πŸ§©Β Π—Π°ΠΊΠ»ΡŽΡ‡Π΅Π½ΠΈΠ΅

ОписаниС бизнСс-процСссов β€” это основа для ΠΏΠΎΠ²Ρ‹ΡˆΠ΅Π½ΠΈΡ эффСктивности, качСства ΠΈ прозрачности Ρ€Π°Π±ΠΎΡ‚Ρ‹ ΠΊΠΎΠΌΠΏΠ°Π½ΠΈΠΈ. Оно ΠΏΠΎΠΌΠΎΠ³Π°Π΅Ρ‚ ΡΡ‚Π°Π½Π΄Π°Ρ€Ρ‚ΠΈΠ·ΠΈΡ€ΠΎΠ²Π°Ρ‚ΡŒ ΠΎΠΏΠ΅Ρ€Π°Ρ†ΠΈΠΈ, ΠΎΠ±ΡƒΡ‡Π°Ρ‚ΡŒ сотрудников, Π²Π½Π΅Π΄Ρ€ΡΡ‚ΡŒ Π°Π²Ρ‚ΠΎΠΌΠ°Ρ‚ΠΈΠ·Π°Ρ†ΠΈΡŽ ΠΈ ΠΌΠΈΠ½ΠΈΠΌΠΈΠ·ΠΈΡ€ΠΎΠ²Π°Ρ‚ΡŒ риски. Компании, ΠΊΠΎΡ‚ΠΎΡ€Ρ‹Π΅ систСматичСски ΠΎΠΏΠΈΡΡ‹Π²Π°ΡŽΡ‚ ΠΈ ΠΎΠΏΡ‚ΠΈΠΌΠΈΠ·ΠΈΡ€ΡƒΡŽΡ‚ свои процСссы, ΠΏΠΎΠ»ΡƒΡ‡Π°ΡŽΡ‚ ΠΊΠΎΠ½ΠΊΡƒΡ€Π΅Π½Ρ‚Π½ΠΎΠ΅ прСимущСство Π·Π° счёт большСй скорости, ΠΌΠ΅Π½ΡŒΡˆΠΈΡ… Π·Π°Ρ‚Ρ€Π°Ρ‚ ΠΈ высокого качСства обслуТивания.

πŸ“ŠΒ Π’Π°Ρˆ бизнСс растёт β€” Π° процСссы Π΄ΠΎ сих ΠΏΠΎΡ€ Π² Π³ΠΎΠ»ΠΎΠ²Π°Ρ… сотрудников?

INREALΒ ΠΏΠΎΠΌΠΎΠΆΠ΅Ρ‚ Π²Ρ‹ΡΡ‚Ρ€ΠΎΠΈΡ‚ΡŒ, ΠΎΠΏΠΈΡΠ°Ρ‚ΡŒ ΠΈ ΡΠΈΡΡ‚Π΅ΠΌΠ°Ρ‚ΠΈΠ·ΠΈΡ€ΠΎΠ²Π°Ρ‚ΡŒ бизнСс-процСссы Ρ‚Π°ΠΊ, Ρ‡Ρ‚ΠΎΠ±Ρ‹ ваша компания Ρ€Π°Π±ΠΎΡ‚Π°Π»Π° ΠΊΠ°ΠΊ слаТСнный ΠΌΠ΅Ρ…Π°Π½ΠΈΠ·ΠΌ!

βœ… ΠžΠΏΠΈΡΡ‹Π²Π°Π΅ΠΌ бизнСс-процСссы любой слоТности.
βœ… Π‘Ρ‚Ρ€ΠΎΠΈΠΌ понятныС схСмы, Π΄ΠΈΠ°Π³Ρ€Π°ΠΌΠΌΡ‹ ΠΈ инструкции, доступныС для всСй ΠΊΠΎΠΌΠ°Π½Π΄Ρ‹.
βœ… ПомогаСм Π²Ρ‹ΡΠ²ΠΈΡ‚ΡŒ ΡƒΠ·ΠΊΠΈΠ΅ мСста, ΡΠ½ΠΈΠ·ΠΈΡ‚ΡŒ риски, ΠΏΠΎΠ²Ρ‹ΡΠΈΡ‚ΡŒ ΡΡ„Ρ„Π΅ΠΊΡ‚ΠΈΠ²Π½ΠΎΡΡ‚ΡŒ ΠΈ ΠΏΠΎΠ΄Π³ΠΎΡ‚ΠΎΠ²ΠΈΡ‚ΡŒΡΡ ΠΊ ΠΌΠ°ΡΡˆΡ‚Π°Π±ΠΈΡ€ΠΎΠ²Π°Π½ΠΈΡŽ.

🧩 НС всё укладываСтся Π² ΡˆΠ°Π±Π»ΠΎΠ½Ρ‹? Π’Π΅ΠΌ интСрСснСС! ΠœΡ‹ ΡƒΠΌΠ΅Π΅ΠΌ Π½Π°Ρ…ΠΎΠ΄ΠΈΡ‚ΡŒ Π»ΠΎΠ³ΠΈΠΊΡƒ Π΄Π°ΠΆΠ΅ Ρ‚Π°ΠΌ, Π³Π΄Π΅, каТСтся, Π΅Ρ‘ Π½Π΅Ρ‚ β€” ΠΈ ΠΏΡ€Π΅Π²Ρ€Π°Ρ‰Π°Ρ‚ΡŒ Ρ€Π°Π·Ρ€ΠΎΠ·Π½Π΅Π½Π½Ρ‹Π΅ дСйствия Π² Ρ‡Ρ‘Ρ‚ΠΊΠΎ Π²Ρ‹ΡΡ‚Ρ€ΠΎΠ΅Π½Π½ΡƒΡŽ систСму!

πŸ“ŒΒ ΠŸΠΎΠ΄Π±Π΅Ρ€Ρ‘ΠΌ ΡƒΠ΄ΠΎΠ±Π½Ρ‹ΠΉ Ρ„ΠΎΡ€ΠΌΠ°Ρ‚: тСкст, схСмы, Π΄ΠΈΠ°Π³Ρ€Π°ΠΌΠΌΡ‹, инструкции, Ρ‡Π΅ΠΊ-листы ΠΈ ΠΌΠ½ΠΎΠ³ΠΎΠ΅ Π΄Ρ€ΡƒΠ³ΠΎΠ΅ β€” Ρ‡Ρ‚ΠΎΠ±Ρ‹ докумСнтация Π΄Π΅ΠΉΡΡ‚Π²ΠΈΡ‚Π΅Π»ΡŒΠ½ΠΎ Ρ€Π°Π±ΠΎΡ‚Π°Π»Π°.

πŸ“ž Π‘Π²ΡΠΆΠΈΡ‚Π΅ΡΡŒ с Π½Π°ΠΌΠΈ β€” Π²Ρ‹ ΡƒΠ΄ΠΈΠ²ΠΈΡ‚Π΅ΡΡŒ, ΠΊΠ°ΠΊ ΠΌΠ½ΠΎΠ³ΠΎ ΠΌΠΎΠΆΠ½ΠΎ ΡƒΠ»ΡƒΡ‡ΡˆΠΈΡ‚ΡŒ, просто Π½Π°Ρ‡Π°Π²Β ΠΎΠΏΠΈΡΡ‹Π²Π°Ρ‚ΡŒ бизнСс-процСссы ΠΏΡ€Π°Π²ΠΈΠ»ΡŒΠ½ΠΎ.

КОНВАКВЫ Π”Π›Π― Π‘Π’Π―Π—Π˜ πŸ‘‡πŸ»

πŸ“± + 7 (933) 333 - 02 - 23

πŸŒΒ Π‘ΠΠ™Π’

πŸ“£Β TELEGRAM ΠšΠΠΠΠ›

INREAL β€” ΠΊΠΎΠ³Π΄Π° бизнСс-процСссы управляСмы, понятны ΠΈ приносят Ρ€Π΅Π·ΡƒΠ»ΡŒΡ‚Π°Ρ‚!

-6