Добавить в корзинуПозвонить
Найти в Дзене
Den Electro

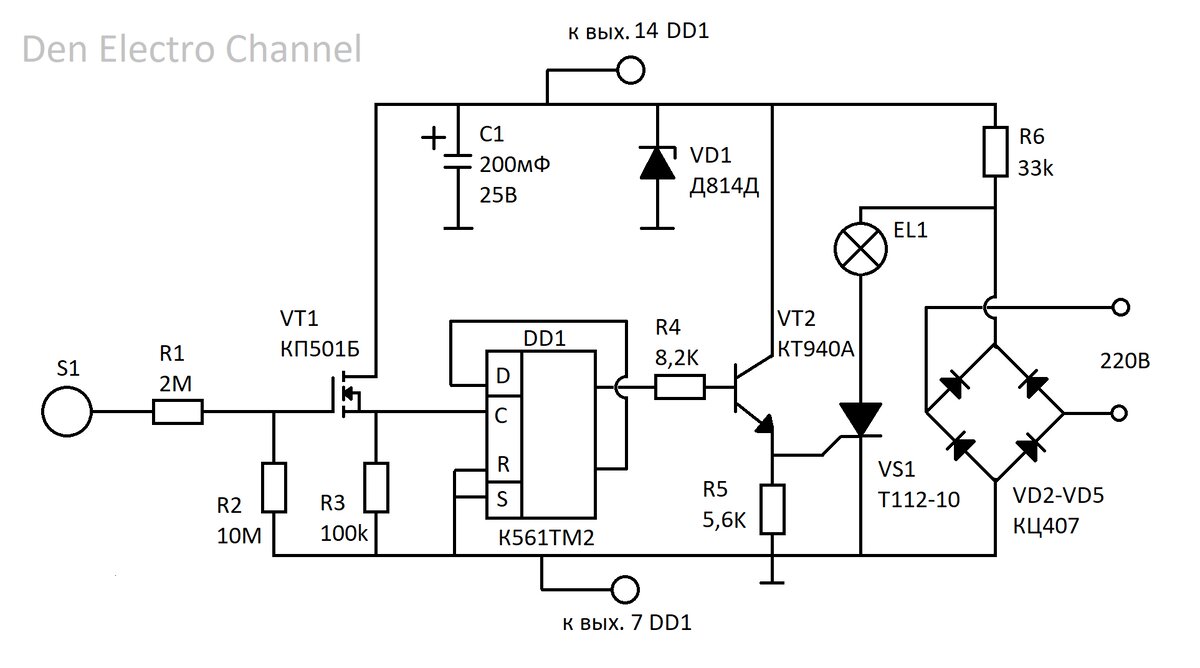
Сенсорный выключатель на 220В.

В этой статье мы подробно разберем, как функционирует интересное сенсорное устройство с триггером, предназначенное для управления любой нагрузкой на 220 Вольт (например, лампой накаливания), с помощью простого прикосновения. Эта схема отличается простотой и высокой надежностью. Принцип работы устройства Данное устройство работает по принципу бистабильного триггера, что означает, что оно имеет два устойчивых состояния: "включено" и "выключено". Время нахождения в каждом состоянии не ограничено, пока на устройство подано питание 220 Вольт. Схема позволяет включать лампочку (или любую другую подключенную нагрузку) одним прикосновением к сенсорному контакту. Лампочка останется включенной до тех пор, пока вы не прикоснетесь к сенсору повторно. Второе прикосновение переведет устройство в другое устойчивое состояние, и лампочка выключится. Триггерный узел: Сердцем устройства является триггер, собранный на классической логической микросхеме DD1 (К561ТМ2). Вывод 1 микросхемы (выход) подает упр

В этой статье мы подробно разберем, как функционирует интересное сенсорное устройство с триггером, предназначенное для управления любой нагрузкой на 220 Вольт (например, лампой накаливания), с помощью простого прикосновения. Эта схема отличается простотой и высокой надежностью.

Принцип работы устройства

Данное устройство работает по принципу бистабильного триггера, что означает, что оно имеет два устойчивых состояния: "включено" и "выключено". Время нахождения в каждом состоянии не ограничено, пока на устройство подано питание 220 Вольт.

Схема позволяет включать лампочку (или любую другую подключенную нагрузку) одним прикосновением к сенсорному контакту. Лампочка останется включенной до тех пор, пока вы не прикоснетесь к сенсору повторно. Второе прикосновение переведет устройство в другое устойчивое состояние, и лампочка выключится.

Ключевые компоненты и их функции

Триггерный узел:

Сердцем устройства является триггер, собранный на классической логической микросхеме DD1 (К561ТМ2). Вывод 1 микросхемы (выход) подает управляющий сигнал на следующую часть схемы.

Усилитель тока и управление нагрузкой:

Управляющий сигнал с микросхемы DD1 поступает на усилитель тока, реализованный на транзисторе VT1. В эмиттерной цепи этого транзистора включен управляющий электрод тиристора VS1. Когда напряжение на управляющем электроде тиристора превышает 3 Вольта, тиристор открывается, подавая питание на лампу накаливания (или другую нагрузку) и включая ее.

Сенсорный контакт и защита:

Сенсор S1 представляет собой небольшую металлическую пластинку любой формы, соединенную проводом с резистором R1. Для безопасности и защиты от сетевого напряжения используется полевой транзистор VT1, который имеет очень высокое сопротивление (несколько десятков мегаом) между стоком и затвором. Это предотвращает попадание опасного сетевого напряжения на сенсорный контакт. Резисторы R1 и R2 (общее сопротивление 12 мегаом) дополнительно ограничивают ток, чтобы потенциал сетевого напряжения на сенсоре был абсолютно незаметен и безопасен для человека.

Механизм срабатывания:

Когда вы прикасаетесь к сенсору S1, наведенное в человеке электрическое поле переменного напряжения передается по проводнику на затвор полевого транзистора VT1, что приводит к его открыванию. Вход "C" (вывод 3 микросхемы) шунтирует резистор R3. При каждом положительном импульсе на входе "C" триггер меняет свое состояние. В результате этого потенциал на выводе 1 микросхемы D1 меняется на противоположный:

Если на выводе 1 низкий уровень напряжения, транзистор закрыт, и нагрузка (лампа) обесточена. Если на выводе 1 высокий логический уровень, транзистор и тиристор находятся в открытом состоянии, и на нагрузку подается питание, включая ее. Чувствительность устройства можно регулировать, изменяя сопротивление резистора R2.

Схема также включает в себя стабилизатор напряжения на стабилитроне VD1 и сглаживающий конденсатор C1 обеспечивающих стабильную работу.

Эта схема является простым, но очень эффективным решением для создания сенсорного управления освещением или другими электроприборами, обеспечивая надежное и предсказуемое поведение.