Найти в Дзене
Математика с П. Э.

Как быстро понять теорию вероятностей? (Ч. 3)

Если вы школьник 8-11 класса, или студент первого-второго курса, или просто интересуетесь темой, то этот материал подойдет вам для того, чтобы разобраться с базой или быстро повторить то, что вы когда-то знали, а может быть сделать ревизию знаний. Хотя я и старался придерживаться достаточной строгости для данных целей, многие моменты изложены не так полно, как хотелось быть. За ними рекомендую обращаться у учебнику и руководству по решению задач (В. Е. Гмурман "Теория вероятностей и математическая статистика"). Советую выбирать последние издания. Материалы по теме: Будет полезно: Как по известному факту вычислить, что событие было вызвано данной причиной? Пример. Пусть на одном конвейере за сутки изготавливается 600 деталей, а на другом 400. Вероятность того, что на первый конвейер выпускает хорошую деталь 0.8, а второй — 0.9. Все детали ежедневно проходят технический контроль. Среди всех деталей берут одну и оказывается, что она хорошая. Найти вероятность того, что ее изготовили на пе
Оглавление

Если вы школьник 8-11 класса, или студент первого-второго курса, или просто интересуетесь темой, то этот материал подойдет вам для того, чтобы разобраться с базой или быстро повторить то, что вы когда-то знали, а может быть сделать ревизию знаний.

Хотя я и старался придерживаться достаточной строгости для данных целей, многие моменты изложены не так полно, как хотелось быть. За ними рекомендую обращаться у учебнику и руководству по решению задач (В. Е. Гмурман "Теория вероятностей и математическая статистика"). Советую выбирать последние издания.

Материалы по теме:

Как быстро понять теорию вероятностей? (Ч. 1)
Математика с П. Э.3 июля 2025

Будет полезно:

Как освоить комбинаторику? (Ч.1)
Математика с П. Э.18 июня 2025
Как освоить комбинаторику? (Ч.3)
Математика с П. Э.18 июня 2025

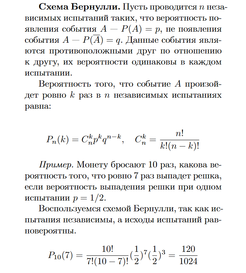
Схема Бернулли

-2

Формула Байеса

Как по известному факту вычислить, что событие было вызвано данной причиной?

-3

Пример. Пусть на одном конвейере за сутки изготавливается 600 деталей, а на другом 400. Вероятность того, что на первый конвейер выпускает хорошую деталь 0.8, а второй — 0.9. Все детали ежедневно проходят технический контроль. Среди всех деталей берут одну и оказывается, что она хорошая. Найти вероятность того, что ее изготовили на первом конвейере.

-4
-5