Найти в Дзене

Пастухи, Ставшие Патриархами (20)

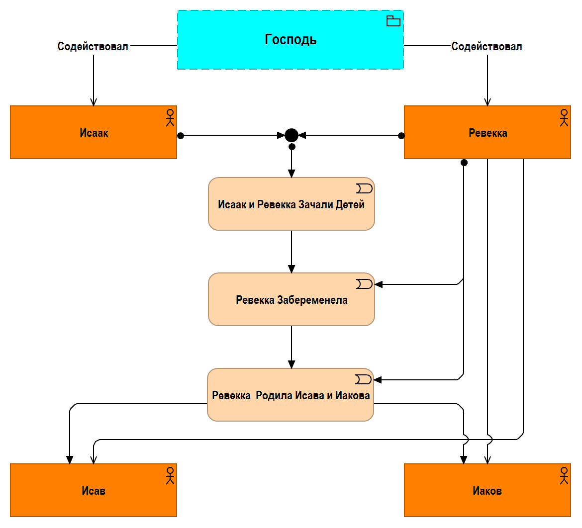
Эпизод №2.5. Рождение сыновей Исава и Иакова Ревекка родила сыновей Исааку, когда ему было 60 лет (Бытие 25:26). Она была бесплодна и только мольбы Исаака Господу позволили Ревекке забеременеть (Бытие 25:21) (рис. 2.05.1): «21 Исаак молил Господа за жену, потому что она была бесплодна. Господь ответил на его молитву, и его жена Ревекка забеременела» Еще в утробе дети стали толкать друг друга и Ревекка пошла спросить Господа (Бытие 25:22). Господь ответил ей (Бытие 25:23) (рис. 2.05.2): «23 Господь сказал ей:
- Два племени в чреве твоем,
два народа произойдут из тебя и разделятся;
один будет сильнее другого,
и старший будет служить младшему» Первым родился Исав. За ним появился его брат Иаков, который держался рукой за пятку Исава (Бытие 25:26). Сыновья выросли и Исав стал искусным охотником, человеком полей. Младший брат Иаков «был человек тихий, живущий среди шатров» (Бытие 25:27). Отметим, что Исаак «которому была по вкусу дичь, больше любил Исава, но Ревекка больше любила Иакова» (Б

Эпизод №2.5. Рождение сыновей Исава и Иакова

Ревекка родила сыновей Исааку, когда ему было 60 лет (Бытие 25:26).

Она была бесплодна и только мольбы Исаака Господу позволили Ревекке забеременеть (Бытие 25:21) (рис. 2.05.1):

«21 Исаак молил Господа за жену, потому что она была бесплодна. Господь ответил на его молитву, и его жена Ревекка забеременела»

Рис. 2.05.1. Содействие Господа в рождении сыновей Исаака
Рис. 2.05.1. Содействие Господа в рождении сыновей Исаака

Еще в утробе дети стали толкать друг друга и Ревекка пошла спросить Господа (Бытие 25:22).

Господь ответил ей (Бытие 25:23) (рис. 2.05.2):

«23 Господь сказал ей:
- Два племени в чреве твоем,
два народа произойдут из тебя и разделятся;
один будет сильнее другого,
и старший будет служить младшему»

Рис. 2.05.2. Предсказание Господа Ревекке о сыновьях
Рис. 2.05.2. Предсказание Господа Ревекке о сыновьях

Первым родился Исав. За ним появился его брат Иаков, который держался рукой за пятку Исава (Бытие 25:26).

Сыновья выросли и Исав стал искусным охотником, человеком полей. Младший брат Иаков «был человек тихий, живущий среди шатров» (Бытие 25:27).

Отметим, что Исаак «которому была по вкусу дичь, больше любил Исава, но Ревекка больше любила Иакова» (Бытие 25:28).

Эпизод №2.6. Первый контакт Исаака с Господом

В первый раз Господь обратился к Исааку, когда тот направился «к Авимелеху, царю филистимлян, в Герар» (Бытие 26:1, 2-5) (рис. 2.06.1):

«2 Господь явился Исааку и сказал:
- Не иди в Египет; живи на той земле, где Я скажу тебе жить.

3 Поселись на этой земле на время, и Я буду с тобой и благословлю тебя, потому что Я исполню клятву, которую дал твоему отцу Аврааму, и дам все эти земли тебе и твоим потомкам.

4 Я сделаю твое потомство многочисленным, как звезды на небе, и дам им все эти земли, и через твое потомство получат благословение все народы на земле,

5 потому что Авраам слушался Меня и хранил Мои повеления, заповеди, уставы и законы»

Рис. 2.06.1. Первый контакт Исаака с Господом
Рис. 2.06.1. Первый контакт Исаака с Господом

Дальнейшие события и действия Исаака показали, что слова Господа оказали на него сильнейшее влияние.

Во-первых, Исаак послушался Господа и поселился в Гераре (Бытие 26:6). Исаак боялся, что его могут убить «из-за Ревекки, потому что она красива», поэтому, когда местные жители спросили Исаака о его жене, то он ответил, что Ревекка является его сестрой (Бытие 26:7).

Во-вторых, можно предположить, что именно после первого контакта с Господом Исаак осознал значение и значимость его отца Авраама. Высокая оценка Авраама Господом потрясла Исаака. Исаак понял, что он не просто наследник Авраама, а преемник - продолжатель его начинаний и на нем лежит ответственность за соблюдение Завета и освоение Ханаана, которую Господь дал в вечное владение Аврааму и его потомкам (рис. 2.06.2):

Рис. 2.06.2. Результаты первого контакта Исаака с Господом
Рис. 2.06.2. Результаты первого контакта Исаака с Господом

Эпизод №2.7. Разговор Исаака с царем Герара

Исаак уже долгое время жил в Гераре.

Однажды Авимелех, царь Герара, узнал, что Ревекка является женой Исаака (Бытие 26:8). Он призвал Исаака и выяснил, что Исаак выдал Ревекку за свою сестру, поскольку боялся, что местные жители могут его убить из-за красивой Ревекки (Бытие 26:7).

Можно предположить, что Авимелех помнил о давнем инциденте с женой Авраама Саррой и о предостережениях ему Господа. Он понимал, что Господь мог поддерживать и сына Авраама. Поэтому Авимелех повелел своему народу не трогать Исаака и Ревекку под страхом смерти (Бытие 26:11) (рис. 2.07.1):

«11 Авимелех приказал всему народу:
- Всякий, кто тронет этого человека или его жену, непременно будет предан смерти»

Рис. 2.07.1. Повеление царя Герара народу Герара
Рис. 2.07.1. Повеление царя Герара народу Герара

Своим повелением Авимелех обеспечил безопасное проживание семейства в Гераре (рис. 2.07.2):

Рис. 2.07.2. Результат разговора Исаака с царем Герара
Рис. 2.07.2. Результат разговора Исаака с царем Герара

(продолжение следует)

Пред

След

© Рубенчик А.В. 2025