Добавить в корзинуПозвонить
Найти в Дзене

К вопросу о сверхсветовых движениях в джетах квазаров.

В этой работе ставится под обоснованное сомнение общепринятый вывод о том, что наблюдаемые сверхсветовые движения джетов у ряда квазаров являются оптической иллюзией, объясняемой на основе СТО таким образом, что за этой сверхсветовой иллюзией скрываются истинные субсветовые движения, всегда меньшие скорости света. Разъясним нашу позицию сразу же: да, действительно наблюдаемые сверхсветовые движения джетов это оптическая иллюзия, потому что мы наблюдаем проекции движений джетов квазаров на небесную сферу и потому что здесь работает явление запаздывания света, приходящего от разных частей движущегося джета. К тому же, если джет или его части движутся с релятивистскими скоростями, то к их движению применима СТО. Мы подвергаем сомнению лишь то, что за кажущимися сверхсветовыми скоростями всенепременно и всегда скрыты исключительно и только истинные субсветовые скорости. Потому что мы используем уравнение для истинной скорости движения v джетов, полученное нами из широко известных объяснени

В этой работе ставится под обоснованное сомнение общепринятый вывод о том, что наблюдаемые сверхсветовые движения джетов у ряда квазаров являются оптической иллюзией, объясняемой на основе СТО таким образом, что за этой сверхсветовой иллюзией скрываются истинные субсветовые движения, всегда меньшие скорости света.

Разъясним нашу позицию сразу же: да, действительно наблюдаемые сверхсветовые движения джетов это оптическая иллюзия, потому что мы наблюдаем проекции движений джетов квазаров на небесную сферу и потому что здесь работает явление запаздывания света, приходящего от разных частей движущегося джета. К тому же, если джет или его части движутся с релятивистскими скоростями, то к их движению применима СТО. Мы подвергаем сомнению лишь то, что за кажущимися сверхсветовыми скоростями всенепременно и всегда скрыты исключительно и только истинные субсветовые скорости. Потому что мы используем уравнение для истинной скорости движения v джетов, полученное нами из широко известных объяснений, даваемых от имени СТО в научной и учебной литературе, и обнаружили, что могут существовать такие углы ϑ между реальным направлением движения джета в пространстве и направлением на земного наблюдателя, при которых реальная скорость движения джетов в пространстве может быть только сверхсветовой.

То есть, за действительной оптической иллюзией наблюдаемых сверхсветовых движений джетов могут скрываться реальные как суб-, так и сверхсветовые движения материала джетов.

Эта статья опубликована мною в качестве препринта «To the question of superluminal movements in quasar jets like an optical illusions» в июне 2025 г., опубликованном на сайте научно-исследовательского портала ResearchGate.net, прямая ссылка:

http://dx.doi.org/10.13140/RG.2.2.15617.16487 , или https://www.researchgate.net/publication/392909416_To_the_question_of_superluminal_movements_in_quasar_jets_like_an_optical_illusions .

Там есть и текст на русском языке, см. файл «SL_quasar_ru», формат .pdf).

Краткое содержание.

I. Общепринятое объяснение видимых сверхсветовых движений джетов квазаров

и его критика.

II. Пример с квазаром ЗС273.

III. Пример с квазаром ЗС279.

IV. Примеры с квазарами ЗС345, 3С179, NRAO 140.

V. Гипотеза сверхсветового вращения пространства-времени вокруг черных дыр,

находящихся в активных ядрах (квазарах) галактик.

Заключение.

Литература.

Активные ядра галактик, квазары, были обнаружены как объекты с большим красным смещением, имеющие электромагнитное излучение (включая радиоволны и видимый свет) и настолько малые угловые размеры, что в течение нескольких лет после открытия их не удавалось отличить от «точечных источников» — звёзд. Что и послужило их наименованию, - quasar, - образованному от слов quasi-stellar («квазизвёздный» или «похожий на звезду») и radiosource («радиоисточник») и дословно означает «похожий на звезду радиоисточник». Первый квазар, 3C 48, был обнаружен в конце 1950-х годов Алланом Сэндиджем и Томасом Метьюзом во время радиообзора неба.

Квазар излучает энергию во всех направлениях, но считается, что активное ядро галактики излучает преимущественно в направлении своего джета. Во Вселенной, содержащей сотни миллиардов галактик, статистически вероятно, что тысячи энергетических струй должны быть направлены в сторону Земли, причём некоторые из них — более прямо, чем другие. Во многих случаях, вероятно, чем ярче квазар, тем более прямо его струя направлена на Землю. Такие квазары называются блазарами.

Примерно у 10% квазаров наблюдаются джеты, которые несут в себе значительное количество энергии в виде частиц, движущихся со сверхсветовой скоростью. Первым квазаром с обнаруженным сверхсветовым движением джетов был квазар 3С 279, в котором такое движение джета было обнаружено во время наблюдений, впервые проведённых в 1973 году.

I. Общепринятое объяснение видимых сверхсветовых движений джетов квазаров и его критика.

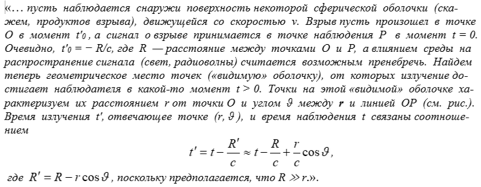
Далее автор ¹⁻² приводит два случая видимых (наблюдаемых) скоростей: скорость освещения оболочки квазара или сверхновой и скорость расширения этой оболочки. Нас интересует второй случай – наблюдаемая скорость расширения (см. текст автора ниже).

Предоставим слово автору ¹⁻²:

-2

Ясно, что rcoϑ = OA, и тогда, вообще говоря, R′ ⩾ R - rcoϑ, где примерный знак равенства допустим только, если полагать, что R r. Автор ¹⁻² далее:

-3
-4

В соответствии с последним уравнением научным миром и принимается, что кажущаяся скорость u вполне может быть сверхсветовой, тогда как реальная скорость v разлета оболочки квазаров на самом деле всегда меньше скорости света: v < с.

Хорошо, мы принимаем эту общепринятую аргументацию и проводим свое собственное небольшое дополнительное исследование, используя то очевидное обстоятельство, что в приведенных уравнениях имеется член (v/c)cosϑ. Так как всегда cosϑ < 1, то очевидно, что вполне может быть v > c, лишь бы соблюдалось условие (v/c)cosϑ < 1. Уже исходя из этого, видно, что теоретически скорость v может быть сверхсветовой. Принимая это во внимание, идем дальше.

-5
-6
-7
-8
-9
-10

То есть, если в результате астрофизических наблюдений обнаруживается кажущаяся сверхсветовая скорость u⊥ , то в физической реальности за ней может скрываться не только субсветовая, но также и реальная сверхсветовая скорость v движения джета. Все зависит от величины угла ϑ.

Таким образом, принимаемое для объяснения сверхсветовых движений для джетов квазаров общепринятое математическое объяснение, приведенная автором ¹⁻², вовсе не исключает возможность того, что реальная скорость движения компонентов оболочки квазара может оказаться большей скорости света, в том числе и в большое число раз.

Все дело также и в том, какое значение для скорости v мы априорно задаем. Если априорно считаем, как автор, что v < c, то действительно в некоторых случаях можем получить видимую скорость, большую чем скорость света. Если полагаем, что v может быть больше скорости света (v > c), то во всех случаях получаем видимую скорость, большую чем скорость света.

Априорное задание реальной скорости vразлета компонент джета квазаров меньшей или большей скорости света есть ничто иное как предварительное задание условий физической задачи. Меняем эти условия и получаем другой результат. Таким образом, получается, что известная «оптическая иллюзия» со сверхсветовым движением джета квазаров или его компонентов, целиком и полностью зависит от предварительно принимаемых исследователем физических условий. Принимает он одно условие (v < c) и потому имеет оптическую иллюзию, за которой скрывается один результат, принимает другое условие (v > c), и за оптической иллюзией будет скрываться другой результат. То есть, наличие или же наоборот отсутствие того или иного результата зависит от воли и желания исследователя. Чего в нормальной физике быть не должно.

Поэтому, если мы наблюдаем у квазара видимую скорость разлета компонентов его оболочки большую, чем скорость света, то мы не можем однозначно утверждать, что реальная скорость v разлета компонентов его оболочки всегда безусловно меньше, чем скорость света. Для такого однозначного утверждения надо находить реальную величину угла ϑ.

II. Пример с квазаром ЗС273.

Для начала из первого из уравнений (9.2) (см. выше) выразим скорость v.

-11

для случая приближения компоненты квазара по направлению к земному наблюдателю.

Для случая удаления джета эта формула немного другая. Для этого случая

-12

По формулам (#) и (##) зная из астрофизических наблюдений величину видимой скорости u и задавая величины углов ϑ, можно определить границы возможного изменения истинной скорости v джета и определить попадает ли она в сверхсветовую область или нет.

Например, Котельников Г.А. в работе ³ (см. также и работу ⁵) следующее определенное из астрофизических наблюдений значение скорости u⊥ для квазара ЗС273 по состоянию на 1980 г. : u⊥ ~ (9,6 ± 0,5)с. Для удобства в расчетах примем u⊥ ~10с.

Тогда для случая приближения компоненты квазара по направлению к земному наблюдателю формула (#) приобретет вид v ≈ 10c/(sinϑ + cosϑ).

В соответствии с этой формулой мы и проведем расчеты для этого квазара для больших и малых углов ϑ.

Приведем ниже таблицы расчета скорости v для квазара 3С273 при u⊥ =10с.

-13
-14

Из приведенных таблиц видно, что существует угол наблюдения ϑ ≈ 11,5°, при котором истинная скорость vразлета компонент квазара может быть равна скорости света. Если угол наблюдения ϑ < 11,5°, то истинная скорость v разлета компонент квазара может быть меньше скорости света. Если угол наблюдения ϑ > 11,5°, то истинная скорость vразлета компонент квазара может быть больше скорости света. Как видим, возможность того, что компоненты квазара разлетаются со сверхсветовой скоростью, не исключается. Точная величина этой скорости может быть установлена, если астрофизическими наблюдениями найти значение величины угла наблюдения.

Как видим, для компонент квазара, имеющих по результатам наблюдений видимую скорость около 10с, истинная скорость v движения этой компоненты, начиная с угла наблюдения ϑ ⪆ 11,5°, всегда больше скорости света (см. последний столбец таблицы II).

Так как 11,5°⋅/90° ≈ 0,128, то вероятность того, что этот компонент имеет субсветовую скорость составляет 12,8%, что, вообще говоря, не является столь уж высокой вероятностью.

Отметим, что Котельников Г.А. в работе ³ дает для квазара ЗС273 такую оценку угла ϑ между лучом зрения и вектором скорости объекта: ⩽4,6 градусов. Эта зона выделена в таблице II синим цветом. Если это действительно так, то в соответствии с нашими расчетами по формуле (#) истинная скорость v разлета компонент должна быть действительно субсветовой (см. выше Таблицу II) при кажущейся сверхсветовой скорости u⊥. Тогда пример с квазаром ЗС273 подтверждает наш расчетный случай 1.a), приведенный в предыдущем разделе I.

III. Пример с квазаром ЗС279.

Авторы статьи ⁴ для изменений в компонентах струи блазара ЗС279 пишут:

«Наш анализ показывает, что это изменение связано с систематическим изменением структуры источника. Два внутренних компонента струи движутся не радиально с видимыми скоростями ∼15 c и ∼20 c (∼1,3 и ∼1,7 мкс день− соответственно), что более убедительно подтверждает сценарий перемещающихся ударных волн или нестабильностей в изогнутой, возможно вращающейся струе.»

В связи с этим в соответствии с формулой (#) приведем ниже таблицы расчета скорости v для квазара 3С279 при u⊥ = 15с и при u⊥ = 20с.

-15
-16

Как видим, для компоненты квазара, имеющей по результатам наблюдений видимую скорость около 15с, истинная скорость v движения этой компоненты, начиная с угла наблюдения ϑ ⪆ 7,7°, всегда больше скорости света (см. последний столбец таблицы II).

Так как 7,7°⋅/90° ≈ 0,0856, то вероятность того, что этот компонент имеет субсветовую скорость составляет 8,56%, что не является столь уж высокой вероятностью. Если исключить малые углы наблюдения, например, меньшие 2,6°, то вероятность того, что этот компонент имеет субсветовую скорость, уменьшится до составляет (7,7° - 2,6°)⋅/90° ≈ 0,0567, то есть, до 5,67%

-17
-18

Как видим, для компоненты квазара, имеющей по результатам наблюдений видимую скорость около 20с, истинная скорость v движения этой компоненты, начиная с угла наблюдения ϑ ⪆ 5,7°, всегда больше скорости света (см. последний столбец таблицы II).

Так как 5,7°⋅/90° ≈ 0,063, то вероятность того, что этот компонент имеет субсветовую скорость составляет 6,3%, что также не является столь уж высокой вероятностью. Если исключить малые углы наблюдения, например, меньшие 2,6°, то вероятность того, что этот компонент имеет субсветовую скорость, уменьшится до (5,7° - 2,6°)⋅/90° ≈ 0,0344, то есть, до 3,44%.

Таким образом, вероятность того, что компоненты квазара 3C 279 имеют релятивистскую субсветовую скорость v, достаточно мала и находится в пределах (5,67 - 3,44) %.

В рассчитанных для квазара 3С279 таблицах не делался расчет для углов наблюдения ϑ, меньших 2,6°. Но для таких углов практически можно считать, что истинная скорость v движения этих компонентов будет почти что радиальной, то есть, направленной практически по лучу зрения к земному наблюдателю. В то же самое время в указанной статье ⁴ авторы четко указывают, что «Два внутренних компонента струи движутся не радиально». Это видимо исключает из рассмотрения углы наблюдения ϑ, меньшие 2,6°.

Отметим, что Котельников Г.А. в работе ³ дает для квазара ЗС279 такую оценку угла ϑ между лучом зрения и вектором скорости объекта: 10 – 12 градусов. Если это действительно так, то независимо от скорости разлета обоих компонент квазара, 15с или 20с, в соответствии с нашими расчетами по формуле (#) истинная скорость v разлета компонент должна быть сверхсветовой (см. выше Таблицы IVи VI для относительно малых углов, зона, окрашенная розовым цветом). Тогда пример с квазаром ЗС279 подтверждает наш расчетный случай 1.b), приведенный в предыдущем разделе I.

Тогда очевидно

-19

При условии, что данные, приведенные в работе ³, остаются актуальными и в настоящее время.

IV. Примеры с квазарами ЗС345, 3С179, NRAO 140.

Используя формулу (#), мы провели также проверочные расчеты для возможной истинной скорости v движения джетов квазаров ЗС345, 3С179, NRAO 140 и сравнили результаты расчетов с доступными нам сведениями по имеющимся астрофизическим результатам для возможных для этих квазаров углов ϑ между векторов истинной скорости v движения джета и направлением на земного наблюдателя. И вот что у нас получилось.

-20

Котельников Г.А. в работе ³ дает для квазара ЗС345 такую оценку угла ϑ между лучом зрения и вектором скорости объекта: 5,5 – 14 градусов. Если это действительно так, то в соответствии с нашими расчетами по формуле (#) истинная скорость v разлета компонент может быть как субсветовой (синяя зона в таблице), так и сверхсветовой (розовая зона в таблице).

Таким образом, имеющиеся для данного квазара астрофизические данные для угла ϑ не исключают возможность сверхсветового движения джета квазара ЗС345. Для решения вопроса о том, имеет ли место в данном случае сверхсветовое движение или же нет, необходимо уточнение астрофизических данных для угла ϑ.

-21

Котельников Г.А. в работе ³ дает для квазара ЗС179 такую оценку угла ϑ между лучом зрения и вектором скорости объекта: 19 – 29 градусов. Если это действительно так, то в соответствии с нашими расчетами по формуле (#) истинная скорость v разлета компонент может быть только сверхсветовой (розовая зона в таблице).

Таким образом, имеющиеся для данного квазара астрофизические данные для угла ϑ однозначно указывают на возможность сверхсветового движения джета квазара.

-22

Котельников Г.А. в работе ³ дает для квазара NRAO 140 следующую оценку угла ϑ между лучом зрения и вектором скорости объекта: ˃5 градусов. Если это действительно так, то в соответствии с нашими расчетами по формуле (#) истинная скорость v разлета компонент может быть как субсветовой (синяя зона в таблице), так и сверхсветовой (розовая зона в таблице).

Таким образом, имеющиеся для данного квазара астрофизические данные для угла ϑ не исключают возможность сверхсветового движения джета квазара NRAO 140. Для решения вопроса о том, имеет ли место в данном случае сверхсветовое движение или же нет, необходимо уточнение астрофизических данных для угла ϑ.

V. Гипотеза сверхсветового вращения пространства-времени вокруг черных дыр, находящихся в активных ядрах (квазарах) галактик.

Мы показали, что в некоторых квазарах вполне вероятно сверхсветовое движение их джетов. Но как это возможно?

Как в квазарах даже гипотетически материя могла бы ускоряться до сверхсветовых скоростей, если ни в одном ускорителе элементарных частиц даже достичь частицами скорости света не удается? Ответ прост: в ускорителе не удается и никогда не удастся. Потому что в них агентом, передающим энергию ускоряемым частицам, является электромагнетизм, предел скорости которого известен как скорость света.

А что же тогда в квазарах? Активными действующими объектами в квазарах являются черные дыры. А они, как известно, могут вращаться с бешеными скоростями, обладая, к тому же огромнейшей гравитацией. Из общей теории относительности известно, что вращающиеся гравитирующие объекты вовлекают во вращение вокруг себя и близлежащее к ним окружающее пространство-время.

К тому же известно, что чем далее некоторый вращающийся объект находится от центра вращения, тем больше его линейная скорость. Это означает, что при огромных скоростях вращения черной дыры на некотором расстоянии от нее она возможно может вовлекать во вращение пространство-время со сверхсветовой линейной скоростью.

Противоречит ли движение пространства-времени со сверхсветовой скоростью теории относительности? Нет, не противоречит. Достаточно вспомнить уравнения Алькубиерре, полученные им на основе уравнений общей теории относительности и относящиеся к сверхсветовому движению пузыря пространства-времени через обычное космическое пространство. Следовательно, если Алькубиерре смог получить свои уравнения для линейного движения пузыря пространства-времени, то почему должно быть под запретом возможное сверхсветовое вращение пространства-времени вокруг черной дыры? Таких уравнений сейчас нет, но это не значит, что они не могут быть найдены знающими энтузиастами.

А теперь, внимание. Если в пузырь пространства-времени, вращающегося вокруг черной дыры (и получающего от нее энергию для своего вращения) изначально попадает материя, которой всегда в избытке вокруг черной дыры, то с какой скоростью будет вращаться в этом пузыре вокруг черной дыры эта материя?

Пример с двигателем Алькубиерре показывает нам, что материя, содержащаяся внутри линейно движущегося пузыря пространства-времени (космический корабль), перемещается в космическом пространстве со сверхсветовой скоростью.

Это означает, что по аналогии, если в сверхсветовой пузырь пространства-времени, вращающегося вокруг черной дыры, изначально попадает материя, то она также приобретет сверхсветовую скорость вращения. Если при всем этом указанный сверхсветовой пузырь пространства-времени постепенно отдаляется от черной дыры, то на каком-то расстоянии от нее он способен начать разрушаться, и тем самым, выпускает из себя наружу разогнанную до сверхсветовой скорости материю. В каком направлении выпускает? Не исключено, что в направлениях, перпендикулярных плоскости вращения, ибо разгоняется во вращающемся пузыре пространства-времени ионизированная плазма, а магнитные поля вокруг квазара ориентированы в направлении его полюсов.

Вот и возможный источник сверхсветового движения материи джета у некоторых квазаров.

Заключение.

Было исследовано общепринятое математическое доказательство того, что любым сверхсветовым значениям кажущейся скорости u⊥ видимого перемещения джетов квазаров по небесной сфере всегда соответствуют истинные субсветовые скорости v перемещения джетов в пространстве. На основе указанного общепринятого математического доказательства было сформулировано и прижилось в астрофизике понятие релятивистской оптической иллюзии для кажущихся сверхсветовых движений джетов квазаров, иллюзии, скрывающей за собой безусловное истинное субсветовое движение джетов.

Однако, наше исследование показало, что это не так. На самом деле за кажущейся скоростью u⊥ видимого перемещения джетов может скрываться как субсветовое, так и сверхсветовое истинное движение джетов. Примененная нами формула (#) является прямым следствием общепринятого математического доказательства и потому ни она, ни полученные на ее основе расчетные результаты никак не может быть оспорены.

Мы исследовали лишь крайне малую часть известных науке квазаров, информация по которым была нам доступна. Это квазары 3С273, ЗС279, ЗС345, 3С179, NRAO 140.

Для указанных квазаров было найдено, что:

3С273 - подтверждена субсветовая скорость v движения его джета.

ЗС279 - для обоих компонент его джета подтверждена сверхсветовая скорость v движения.

ЗС345 - сверхсветовая скорость v движения джета не исключается.

3С179 - подтверждена сверхсветовая скорость v движения его джета.

NRAO 140 - сверхсветовая скорость v движения джета не исключается.

Таким образом. из 5 квазаров только у одного (20% от выборки) расчеты подтверждают безусловную субсветовую скорость v движения его джета, у двух квазаров (40% от выборки) сверхсветовая скорость v движения джета не исключается, а у двух квазаров (40% от выборки) сверхсветовая скорость v движения джета подтверждена.

Очевидно, что Читатель, имеющий доступ к более обширной информации по результатам изучения квазаров, сможет самостоятельно расширить нашу выборку, и, возможно, найдет еще несколько квазаров, имеющих истинную сверхсветовую скорость v движения их джетов.

Что с этим теперь делать? Даже обнаружение одного квазара, имеющего истинную сверхсветовую скорость v движения джета, нарушает негласное табу на сверхсветовое движение материальных тел. Придется либо пересматривать и уточнять результаты астрофизических наблюдений, приводящих к значениям величин углов ϑ, находящихся в зоне истинных сверхсветовых скоростей v, либо признавать открытие сверхсветового движения материи джетов у некоторых квазаров.

Литература.

¹ Гинзбург В.Л., «О теории относительности», сборник статей, Москва, главная редакция физико-математической литературы, 1979 г.;

² Гинзбург В.Л., «Теоретическая физика и астрофизика. Дополнительные главы», 4-ое издание, издательство URSS, 2020 г., 488 с.

³ Котельников Г.А., «Квазар ЗС273 гораздо ближе?», препринт ИАЭ-4405/1, Москва, издательство ЦНИИатоминоформ, 1987 г.

⁴ группа авторов, «Event Horizon Telescope imaging of the archetypal blazar 3C 279 at an extreme 20 microarcsecond resolution», Astronomy & Astrophysics, Volume 640 (August 2020), (A&A, 640 (2020) A69), Article Number A69 (Received: 13 January 2020 Accepted: 3 March 2020).

⁵ Pearson T.J., Unwin S.C., Cohen М.H., et al. «Superluminal expansion of quasar 3C273», Nature, 1981, vol. 290, N 5805, p. 365 - 368.

⁶ Hotokezaka, K.; et al. (8 July 2019). "A Hubble constant measurement from superluminal motion of the jet in GW170817". Nature Astronomy, 3 (10): 940–944. arXiv:1806.10596.

⁷ Carnegie Institution of Science (16 July 2019). "New measurement of universe's expansion rate is 'stuck in the middle' – Red giant stars observed by Hubble Space Telescope used to make an entirely new measurement of how fast the universe is expanding"; Sokol, Joshua (19 July 2019). "Debate intensifies over speed of expanding universe", Science; Freedman W.L., Madore B.F., Hatt D., Hoyt T.J., Jang In-Sung, Beaton R.L., et al. (2019). "The Carnegie-Chicago Hubble Program. VIII. An Independent Determination of the Hubble Constant Based on the Tip of the Red Giant Branch", The Astrophysical Journal, 882 (1) 34. arXiv:1907.05922.

Санкт-Петербург, Токсово, Виктория. Алексей А. Платонов.

06 - 09.06. 2025 г. E-mail: Lyumen.K.Flammarion@yandex.ru

Copyright © Платонов А.А. 2025 Все права защищены