Добавить в корзинуПозвонить
Найти в Дзене

Псевдонаучные мифы вокруг СТО. Движущийся со скоростью света объект обязан иметь нулевую массу покоя.

Эта статья опубликована мною в качестве препринта «Pseudoscientific myths around the STR. An object moving at the speed of light must have zero rest mass» в июне 2025 г., опубликованном на сайте научно-исследовательского портала ResearchGate.net, (ищите статью по DOI: 10.13140/RG.2.2.21695.83363, прямая ссылка: http://dx.doi.org/10.13140/RG.2.2.11238.13124, или https://www.researchgate.net/publication/392591080_Pseudoscientific_myths_around_the_STR_An_object_moving_at_the_speed_of_light_must_have_zero_rest_mass . Там есть и текст на русском языке, см. файл «Lorentz_invariant_mass_ru», формат .pdf). Данную статью здесь мы публикуем в кратком переложении, помня, что слишком уж длинные статьи на Дзене, как правило, что называется «не заходят». Кому это будет интересно, могут обратиться к полной версии статьи по приведенным выше ссылкам. Сразу же внесем ясность: движущийся со скоростью света материальный объект иметь нулевую массу покоя совсем не обязан. Масса покоя такого объекта может

Эта статья опубликована мною в качестве препринта «Pseudoscientific myths around the STR. An object moving at the speed of light must have zero rest mass» в июне 2025 г., опубликованном на сайте научно-исследовательского портала ResearchGate.net, (ищите статью по DOI: 10.13140/RG.2.2.21695.83363, прямая ссылка:

http://dx.doi.org/10.13140/RG.2.2.11238.13124, или https://www.researchgate.net/publication/392591080_Pseudoscientific_myths_around_the_STR_An_object_moving_at_the_speed_of_light_must_have_zero_rest_mass .

Там есть и текст на русском языке, см. файл «Lorentz_invariant_mass_ru», формат .pdf).

Данную статью здесь мы публикуем в кратком переложении, помня, что слишком уж длинные статьи на Дзене, как правило, что называется «не заходят». Кому это будет интересно, могут обратиться к полной версии статьи по приведенным выше ссылкам.

Сразу же внесем ясность: движущийся со скоростью света материальный объект иметь нулевую массу покоя совсем не обязан. Масса покоя такого объекта может быть отлична от нуля. Вопреки общепринятому и устоявшемуся в физике недостаточно обоснованному, а потому и неточному мнению, основанному на поверхностном рассмотрении известной формулы. Покажем это.

В специальной теории относительности (СТО) доказано, что масса m движущегося тела есть инвариантная величина, не зависящая от скорости движения тела (1). Обратное утверждение о том, что масса тела растет с ростом скорости его движения (2), характерное для ранних этапов развития СТО, является неверным и в последующей лоренц-инвариантной СТО это легко доказывается. Хотя до сих пор неверное утверждение (2), приобретшее характер мифа, кочует из учебника в учебник и дезориентирует начинающих изучать СТО.

Но если масса покоя движущегося тела есть релятивистский инвариант при любой скорости движения тела, то каким-таким волшебным образом она тогда «обязана» обнуляться при скорости движения тела, равной скорости света? Так показывает математика? А если этот математический показ есть просто следствие поверхностного рассмотрения сути этого вопроса?

Далее в изложении этого вопроса мы следуем нашей работе ¹. При ознакомлении Читателя с работой ¹ вопрос величины массы покоя при v = c может просто потеряться ввиду большего объема изложения, поэтому ввиду его особой актуальности здесь мы его специально повторяем отдельно.

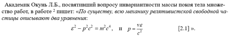
где p и ε есть релятивистские полные импульс и энергия движущегося материального объекта, c - скорость света.

Такие же два основных уравнения дает и Р. Фейнман в своих известных лекциях по физике. Первое из этих двух уравнений получило название основного уравнения теории относительности для свободного тела ³.

Кроме этих двух уравнений, мы также будем использовать другие два известных уравнения специальной теории относительности [2.2].

-2

Уравнения [2.2] прямо вытекают из уравнений [2.1] при исчислении релятивистской силы как дифференциала по времени от релятивистского импульса ⁴.

Предоставим далее снова слово (см. работу ²) академику Л.Б. Окуню:

«Из уравнений (7) и (8) следует, что если тело имеет нулевую M., то оно движется всегда со скоростью света (а) и не может находиться в покое, и наоборот, если тело движется со скоростью света, его M. должна равняться нулю. (б)» (*)

Уравнения (7) и (8) автора есть те же самые уравнения, которые мы выше обозначили как уравнения [2.1]. Для удобства анализа мы разбили эту цитату автора на две части, (а) и (б), так что эти обозначения в тексте автора, равно как и подчеркивания в нем – наши. Утверждение (а) автора назовем прямым, тогда как утверждение (б) – обратным.

-3

Казалось бы, все здесь верно и академик прав, как до него были правы все те, кто утверждал то же самое. Но это противоречит утверждению, что масса тела лоренц-инвариантна. Ибо, если она не меняется при росте скорости, то она обязана не изменяться и при значениях скорости v, сколь угодно близких к скорости света c. Тогда, если считать вывод [2.3] верным, то оказывается, что для значений скорости движения, сколь угодно близких к скорости света c, масса всегда будет лоренц - инвариантна, а вот при значениях v = c масса вдруг сразу становится лоренц - неинвариантной. То есть, при v = c происходит внезапная «ломка» лоренц – инвариантности массы. Хотя, если скорость v будет отличаться от скорости света, скажем, на одну квадриллионную часть, то этой «ломки» уже не будет. Каждый может вместо квадриллионной части выбрать любое другое сколь угодно большее число, и при этом, любом огромном числе, «ломки» лоренц – инвариантности массы не будет. Но любое огромное число мы можем просто обозначить значком бесконечности, и тогда у нас будет получаться, что при любой разности c – v = 1/∞ лоренц – инвариантность есть. А вот при точном соответствии v = c извольте получить …. ломку.

Поэтому столь простой вывод, как наш вывод [2.3] не может быть верным.

-4

Отсюда сразу видно, что при v = c энергия ε равна бесконечно большому значению: ε = ∞. Но тогда для разницы ε²- ε² мы имеем неопределенность вида ∞² - ∞², а вовсе не обязательно ноль! И эту неопределенность еще надо раскрыть, прежде чем окончательно утверждать, что она равна нулю. Фактически эта неопределенность может быть, как равна нулю, так и нет. Можно было бы возразить, что в выражении ε² - ε² вычитаются равновеликие величины и потому результат вычитания есть ноль.

-5
-6

Равными являются только бесконечности ∞, равные величине γ при v = c.

-7

Таким образом, наши математические выкладки показывают, что

-8

Пока неопределенной. Неопределенной до тех пор, пока мы не поняли, что же может скрываться за полученной неопределенностью вида ∞ ⋅ 0. Потому идем дальше.

-9

Далее мы записываем пределы для первого из уравнений [2.1]

-10

и раскрываем их, используя теорию пределов и теорию бесконечно малых величин. Не вдаваясь здесь в подробности этих математических умозаключений, отсылаем интересующегося Читателя к нашей работе, ссылки на которую даны выше. Результатом этих умозаключений является строгое математическое доказательство независимым путем того, что правый предел в уравнении [2.4] оказывается точно равен левой части уравнения [2.4].

Но из равенства пределов вытекает, что равны между собой и выражения, стоящие под знаком предела, то есть, m²c⁴ = m²c⁴. Тогда из последнего равенства сразу же вытекает, что при c = const масса неизменна и при v = c.

Но это как раз и означает, что даже

-11

На выходе, мы показали, что если первое утверждение, а именно то, что «если тело имеет нулевую M., то оно движется всегда со скоростью света и не может находиться в покое» справедливо и имеет место в природе, то второе утверждение, а именно «если тело движется со скоростью света, его M. обязательно должна равняться нулю» - НЕ ВЕРНО.

И тогда встает закономерный вопрос: почему все авторы до нас считали второе утверждение (б) всегда таким же верным, как и первое (а), а у нас получилось, что это не так?

Ответ тривиально прост. Все авторы всегда оценивали это второе утверждение исключительно и только для света, то есть, для ЭМ волны. А для нее ее ЭМ энергия εₑₘ равна произведению ее ЭМ импульса на скорость света, то есть, имеет место равенство εₑₘ = pₑₘc. И никаких радикалов в виде релятивистского множителя γ здесь нет. Просто потому, что досветовая скорость v для ЭМ волны отсутствует по определению.

-12

Получив этот несомненно верный для ЭМ волны результат, исследователи этот результат априорно, без всякой надлежащей проверки немедленно распространили и на все материальные тела. Не приняв во внимание, что выражения для энергии и импульса для ЭМ волны кардинально отличаются от выражений для релятивистских энергии и импульса в случае движения материального тела.

Итак, мы получили, что прямое (а) и обратное (б) утверждения безусловно верны для ЭМ волны (света), но вот для материального тела, обладающего массой, обратное утверждение (б) не верно. Тем самым мы не отвергаем достижения предшественников, полученные ими для ЭМ волны, но дополняем их новым утверждением, имеющим место для материального тела.

Таким образом, с учетом нашего результата мы теперь можем переформулировать известное утверждение (*) следующим образом:

-13

Тем самым, мы удаляем из физики релятивистского движения еще один миф, еще одно голословное утверждение, а именно то, что «если тело движется со скоростью света, его масса обязательно должна равняться нулю». И, тем самым, снимаем это возражение против возможности движения материальных тел со скоростью света, а значит и большей ее.

В СТО известно, что все собственные параметры движущегося со скоростью v тела, такие как его длина ℓ₀ в направлении движения, его собственное время t₀, его собственная энергия покоя ε₀, и т.п., также как и рассмотренная нами сейчас масса покоя m = m₀ тела, все они – лоренц-инвариантны, то есть не зависят от изменения в ту или иную сторону величины скорости движения тела.

Только что мы доказали, что масса покоя тела лоренц-инвариантна, то есть не изменяется даже при достижении движущимся телом скорости света.

Отсюда сразу же вытекает, как следствие, что и прочие

-14

А это

-15

В этом вопросе можно поставить точку.

Но тогда неизбежно появляется следующий: а как, каким-образом материальное тело может достичь скорости света, если решительно все эксперименты на ускорителях частиц показывают, что ускорить частицы до скорости света невозможно никак, ни при каких обстоятельствах?

В связи с этим не противоречит ли полученный нами здесь результат об инвариантности массы покоя тела при его скорости движения, равной скорости света, общеизвестной практике работы ускорителей частиц? Отвечаем: не противоречит!

Для тех, кто знаком с теорией матриц и их определителей, и на этой основе более глубоко знает специальную теорию относительности, отметим, что исследование ⁵ определителей матрицы как субсветовых преобразований Лоренца L⁺, так и наших сверхсветовых минус-преобразований L⁻ показало их глубокую связь друг с другом и неизменность определителей при переходе скорости движения v материального тела через значение скорости света с. Это означает возможность плавного, без ломки лоренц-инвариантности, достижения значений скорости движения v до величины скорости света с, и далее плавного преодоления пресловутого «порога» («предела») скорости света движущимся материальным телом.

Вопрос только в том, при каких физических условиях возможно достижение и преодоление движущимся материальным телом скорости света. И ускорители элементарных частиц здесь совершенно ни причем.

Теперь мы знаем, как все это совместить. Следите за нашими последующими работами.

Литература.

¹ Platonov А., «Superluminal motion of material bodies II. Mass invariance», January 2024, https://www.researchgate.net/publication/377271799_Superluminal_motion_of_material_bodies_II_Mass_invariance,

² Окунь Л.Б., «Масса», «Физическая энциклопедия», гл. редактор Прохоров А.М., том 3 «Магнитоплазменный – Пойнтинга теорема», Москва, научное издательство «Большая Российская энциклопедия», 1992 г., стр. 50 – 52.

³ Feynman R.P., Leighton R.B., Sands M., The Feynman Lectures on Physics, vol. 2, Addison-Wesley Publishing Company, Inc., London, 1964; русское издание: Фейнман Р., Лейтон Р., Сэндс М., «Фейнмановские лекции по физике», том 6, «Электродинамика», издательство «Мир», Москва, 1966.

⁴ Окунь Л.Б., «Понятие массы (масса, энергия, относительность», журнал «Успехи физических наук», т. 158, вып. 3, 1989 г., стр. 511–530, https://ufn.ru/ufn89/ufn89_7/Russian/r897f.pdf

https://mipt.ru/education/chair/physics/S_I/method/Okun.pdf

⁵ Platonov А., «Superluminal movement of material bodies IV. General group of sub- and superluminal transformations», February 2024, https://www.researchgate.net/publication/378103404_Superluminal_movement_of_material_bodies_IV_General_group_of_sub-_and_superluminal_transformations.

Санкт-Петербург, Крестовский остров. Алексей А. Платонов.

04.06. 2025 г. E-mail: Lyumen.K.Flammarion@yandex.ru

Copyright © Платонов А.А. 2025 Все права защищены