Добавить в корзинуПозвонить
Найти в Дзене

Псевдонаучные мифы вокруг СТО. Инерция препятствует разгону тела

В настоящей работе сделана попытка выяснить причины неограниченного релятивистского роста импульса движущейся частицы с ростом скорости ее движения, а также причины невозможности преодоления предела скорости света на ускорителях. Показано, что релятивистский рост полной энергии движущейся частицы и считающийся связанным с ним рост релятивистской инерции не являются причинами, приводящими к невозможности преодоления предела скорости света. Выяснено, что ни релятивистские полная энергия, ни полная инерция не могут являться факторами, обеспечивающими недостижимость скорости света. Показано, что то, что принимают за релятивистскую, поперечную и продольную массы тела, на самом деле являются релятивистской, поперечной и продольной инерцией тела. Эта статья опубликована мною в качестве препринта «Pseudoscientific myths around the STR. Inertia prevents the body from accelerating» в июне 2025 г., опубликованном на сайте научно-исследовательского портала ResearchGate.net, прямая ссылка: http://d

В настоящей работе сделана попытка выяснить причины неограниченного релятивистского роста импульса движущейся частицы с ростом скорости ее движения, а также причины невозможности преодоления предела скорости света на ускорителях. Показано, что релятивистский рост полной энергии движущейся частицы и считающийся связанным с ним рост релятивистской инерции не являются причинами, приводящими к невозможности преодоления предела скорости света. Выяснено, что ни релятивистские полная энергия, ни полная инерция не могут являться факторами, обеспечивающими недостижимость скорости света. Показано, что то, что принимают за релятивистскую, поперечную и продольную массы тела, на самом деле являются релятивистской, поперечной и продольной инерцией тела.

Эта статья опубликована мною в качестве препринта «Pseudoscientific myths around the STR. Inertia prevents the body from accelerating» в июне 2025 г., опубликованном на сайте научно-исследовательского портала ResearchGate.net, прямая ссылка:

http://dx.doi.org/10.13140/RG.2.2.21908.62080 , или https://www.researchgate.net/publication/392908112_Pseudoscientific_myths_around_the_STR_Inertia_prevents_the_body_from_accelerating .

Там есть и текст на русском языке, см. файл «inertia_acceleration_ru», формат .pdf).

Данную статью здесь мы публикуем опять-таки не полностью, ввиду громадности в ней в первой ее части физико-математических расчетов и помня, что слишком уж длинные статьи на Дзене, как правило, что называется «не заходят». Кому это будет интересно, могут обратиться к полной версии статьи по приведенным выше ссылкам, или к моей монографии ²¹.

Краткое содержание.

Введение.

Общие начальные условия.

I. Расчет приростов скорости и импульса движущейся частицы.

I.1. Релятивистский случай.

I.2. Нерелятивистский случай.

II. Два вида инерции для прямолинейного движения.

III. Релятивистские импульс и инерция.

Заключение.

Введение. Как известно, идеологема и основанное на ней убеждение о непреодолимости скорости света основано, в числе прочего, на экспериментах по ускорению заряженных частиц в ускорителях. Их работа основана на воздействии, оказываемом постоянным или квазистационарным электрическим, или электромагнитным полем ускорителя на движущуюся частицу. Двигаясь в таковом поле, частица получает от него дополнительный импульс и вследствие этого убыстряет свое движение. Ускорение частиц происходит в одном, в двух или более ускоряющих промежутках ускорителя, расположенных либо по прямой (линейные ускорители) на пути следования ускоряемых частиц, либо в одном или двух местах вдоль некоторого радиуса при движении частиц по окружности ¹⁻⁴ (циклотроны, например).

Мы попытаемся проанализировать как изменяются наиболее общие характеристики движения частицы, такие как прирост ее скорости и импульса по мере прохождения частицей все большего числа ускоряющих промежутков. Для наших целей не имеет значения как конкретная конструкция ускорителя, так, в принципе, и то, какова точная природа ускоряющего поля, хотя для наших расчетов ниже мы все же примем для определенности постоянное электрическое поле. Также не имеет значения и траектория движения частицы до ее попадания в ускоряющий промежуток и по выходе из него: линейная ли она, или частица движется по окружности. В этой части работы мы абстрагируемся от того, что частица имеет электрический заряд и, при ее движении, электромагнитные поля. Их действие мы не будем учитывать, что на этом этапе исследования не повлияет на наши результаты, и примем во внимание только существование у частицы массы. Существенными условиями исследуемого движения частицы для нас будут только ее скорость, импульс и время прохождения частицей ускоряющего промежутка. Мы примем допущение, что вне ускоряющих промежутков частица ничем не тормозится, так что скорость ее движения вне этих промежутков сохраняется. Для наших целей достаточно знать, что существует физическое поле, ускоряющее частицы, что действует оно в нескольких ускоряющих промежутках и что направление движения частицы в каждом ускоряющем промежутке совпадает с направлением действия на частицу в этом промежутке ускоряющей ее силы. С целью упрощения примем также, что длина активной зоны d во всех ускоряющих промежутках одинакова, так что в каждом из них частица проходит одно и то же расстояние, равное d, на котором на нее оказывает ускоряющее воздействие внешнее поле.

Общие начальные условия.

Пусть мы имеем ускоритель частиц, все ускоряющие промежутки которого имеют одинаковую активную ускоряющую зону длиной d (она же ширина ускоряющего промежутка), в которой существует, для определенности, постоянное электрическое поле, ускоряющее частицы с постоянной силой F. Пусть частица с массой покоя m, первый раз входящая в первый ускоряющий промежуток, имеет начальную скорость движения v и обладает начальным импульсом p. Направление силовых линий электрического поля совпадает с направлением движения частицы в каждом промежутке, так что направление действия на частицу ускоряющей силы F также совпадает с направлением движения частицы. В силу этого, направление получаемых частицей приростов скорости ∆v и импульса ∆p также будет совпадать с направлением движения частицы. До входа в ускоряющий промежуток частица будет иметь, как мы условились выше, скорость v, а на выходе из него скорость v + ∆v. Для упрощения расчетов мы будем полагать, что частица пролетает весь промежуток d с начальной скоростью v и только на выходе из него обретает скорость v + ∆v, хотя в реальности скорость частицы на этом промежутке конечно же плавно возрастает от v до v + ∆v, так что реальная средняя скорость частицы v′ = [v + (v + ∆v)]/2 = v + ∆v/2 безусловно выше, чем v. Так же поступим и с величиной ускоряющей силы F. Она, безусловно, будет несколько выше в начале ускоряющего промежутка, нежели в его конце, но мы будем считать ее постоянной на всем протяжении промежутка. Данные приближения, как будет видно из дальнейшего изложения, не повлияют кардинально на итоговые выводы. Кроме того, мы в этом разделе не будем учитывать наличие у движущейся частицы энергии и импульса ее собственных электрического и магнитного полей.

I. Расчет приростов скорости и импульса движущейся частицы.

I.1. Релятивистский случай.

В нашем случае направление движения частицы в каждом ускоряющем промежутке совпадает с направлением действия на частицу в этом промежутке ускоряющей ее силы, поэтому нашим будет случай второй со второй формулой.

-2

При ориентации силы и импульса в одном и том же направлении величина проекции любого из этих векторов на это направление равна его модулю, поэтому мы можем найденное выражение перезаписать в виде p = Ft, опустив знаки вектора.

Пусть, как и ранее, частица массой m до первого прохождения ею ускоряющего промежутка имела скорость v, тогда ее импульс до этого момента был равен

-3

Здесь величина m есть масса покоя, и она же, деленная на релятивистский радикал, есть релятивистская инерция, а не выдуманная релятивистская «масса».

1-ое прохождение ускоряющего промежутка частицей:

Подробности здесь опускаем (кому интересно см. ссылки выше) и пишем сразу же результат.

Скорость v₁, приобретенная частицей после 1-го импульса, будет равна (см. формулу (1)), суммарный релятивистский импульс p₁ после 1-го импульса станет равным (см. формулу (2)), где ради сокращения записей введена величина σ (см. формулу (3)).

-4

2-ое прохождение ускоряющего промежутка частицей:

Подробности и здесь опускаем (кому интересно см. ссылки выше) и пишем сразу же результат.

Скорость v₂, приобретенная частицей после 2-го импульса, будет равна (см. формулу (4)), суммарный релятивистский импульс p₂ после 2-го импульса станет равным (см. формулу (5)).

-5

Сравнение прироста скорости после 1-го и 2-го прохождений:

Сравнивая приросты скорости после 1-го и 2-го прохождений, мы находим, что см. формулу (6))

-6
-7

Таким образом, с каждым последующим проходом ускоряемой частицей ускоряющего зазора с электрическим полем релятивистский прирост скорости ее движения уменьшается.

Сравнение прироста импульса после 1-го и 2-го прохождений:

-8

Так как σ ˃ 1, то из рассмотрения выше сразу же следует, что ∆p₁/∆p₂ ˃ 1. То есть, с каждым последующим проходом ускоряемой частицей ускоряющего зазора с электрическим полем релятивистский прирост импульса, получаемого частицей от электрического поля, также уменьшается.

3-е прохождение ускоряющего промежутка частицей.

Подробности и здесь опускаем (кому интересно см. ссылки выше) и пишем сразу же результат.

Скорость v₃, приобретенная частицей после 3-го импульса, будет равна (см. формулу (7)), а суммарный релятивистский импульс p₃, который будет иметь частица после 3-го прохождения ускоряющего промежутка, станет равным (см. формулу (8)), где ради сокращения записей введена величина ψ (см. формулу (9)).

-9

Сравнение прироста скорости после 2-го и 3-го прохождений:

Найдем отношение ∆v₂/∆v₃, подставив вместо ∆v₂ и ∆v₃ их выражения, найденные выше. В результате после преобразований получим уравнение (10):

-10
-11

Это и означает, что релятивистский прирост ∆v₂ скорости движения частицы, полученный после второго прохождения частицей ускоряющего промежутка, больше, чем релятивистский прирост ∆v₃ скорости движения частицы, полученный после третьего прохождения частицей того же ускоряющего промежутка. То есть, релятивистский прирост скорости движения частицы уменьшается. С учетом ранее доказанного для прироста ∆v₁, скорости получаем четко выраженную тенденцию

∆v₁ > ∆v₂ > ∆v₃

Таким образом, с каждым последующим прохождением ускоряемой частицей ускоряющего промежутка, релятивистский прирост скорости движения, который она получает, последовательно уменьшается. А это означает, что с каждым последующим прохождением ускоряемой частицей ускоряющего промежутка скорость движения частицы нарастает все более медленно.

Сравнение прироста импульса после 2-го и 3-го прохождений:

-12

Это и означает, что релятивистский прирост ∆p₂ импульса частицы, полученный после второго прохождения частицей ускоряющего промежутка, больше, чем релятивистский прирост ∆p₃ импульса частицы, полученный после третьего прохождения частицей того же ускоряющего промежутка. То есть, релятивистский прирост импульса частицы уменьшается. С учетом ранее доказанного для прироста ∆p₁ импульса получаем четко выраженную тенденцию

p₁ > ∆p₂ > ∆p

Таким образом, с каждым последующим прохождением ускоряемой частицей ускоряющего промежутка, релятивистский прирост импульса, который она получает, последовательно уменьшается. А это означает, что с каждым последующим прохождением ускоряемой частицей ускоряющего промежутка суммарный релятивистский импульс частицы нарастает все более медленно.

Анализ изменения приростов скорости и импульса.

Так как время прохождения частицей ускоряющего промежутка постоянно уменьшается, то имеет смысл выяснить, какова же величина изменений импульса и скорости, приходящихся на единицу времени прохождения частицей ускоряющего промежутка. Из формул, вычисленных выше, сразу же получаем:

-13

Отсюда сразу же видим, что релятивистские приросты импульса, приходящиеся на единицу времени, неизменны, что и следовало ожидать ввиду постоянства величины ускоряющей силы F, а вот приросты скорости движения, приходящиеся на единицу времени прохождения, при последовательном прохождении частицей ускоряющих промежутков последовательно уменьшаются. Ибо

-14

Таким образом, действительно, на единицу времени прохождения частицей ускоряющего промежутка с каждым новым его прохождением приходится все меньшее изменение (меньший рост) получаемого частицей релятивистского прироста скорости.

Теперь сопоставим, каково изменение приростов ∆v₂/∆v₃ скорости и ∆p₂/∆p₃ импульса в соотношении друг с другом. Получаем:

-15

Итак, нами выяснено, что соотношение ∆v₃/∆v₂ меньше, чем соотношение ∆p₃/∆p₂. То есть, с ростом скорости движения нарастание скорости становится меньше, чем нарастание релятивистского импульса. Следовательно,

-16

Таким образом,

-17

Как результат всего выше сказанного,

-18

Знающий читатель может усмехнуться и сказать, что все это вполне очевидно без всяких расчетов, так как в наших формулах присутствует масса m ускоряемой частицы, а значит в скрытом виде в формулах имеет место и уравнение (10). Тем более что в основу расчета положена релятивистская формула (11) для импульса, которая очевидным образом раскрывается как уравнение (12).

-19

Да, это так. Но есть нюанс, о котором знают далеко не все. Дело в том, что уравнение (10) не выражает, как многие до сих пор ошибочно считают, релятивистскую «массу» (см. цитату академика Окуня Л.Б. ⁴ в начале статьи), рост которой якобы порождает рост инерции, которая якобы как раз и препятствующей разгону тела.

Дело в том, что уравнение (10) является, полной релятивистской инерцией, что многие вообще не знают. Ага, скажет нам наш знающий читатель, хрен редьки не слаще. От того, что вы считаете уравнение (10) релятивистской инерцией, а не релятивистской «массой», ничего не изменилось. У вас по-прежнему, скажет такой читатель, имеется релятивистская инерция, которая как раз и не дает вам разогнать частицу до световых скоростей.

И вот тут наш знающий читатель попадает впросак. Потому что в отношении релятивистской инерции существует еще один нюанс, относящийся к природе инерции, нюанс, который все и решает. И этот нюанс приводит к тому, что релятивистская инерция по самой своей природе не может мешать разгонять частицу (см. ниже). Мы здесь речь ведем об инерции прямолинейного движения, оставляя в стороне прочие известные виды инерций. Но об этом позже.

А сейчас мы просто посмотрим, что происходит в случае не релятивистского разгона частицы, то есть тогда, когда скорости ее движения много меньше скорости света. Ясно, что в этом случае релятивистские эффекты, в том числе и релятивистская инерция просто не имеют место, и, к тому же, лоренц-фактор γ = 1.

I.2. Нерелятивистский случай.

1-ое прохождение ускоряющего промежутка частицей:

-20

2-ое прохождение ускоряющего промежутка частицей:

Подробности и здесь опускаем (кому интересно см. ссылки выше) и пишем сразу же результат.

Скорость v₂, приобретенная частицей после 2-го импульса, будет равна (см. формулу (13)), суммарный релятивистский импульс p₂ после 2-го импульса станет равным (см. формулу (14)).

-21

Находим соотношение для импульсов ∆p₁/∆p₂.

-22

Находим соотношение для прироста скоростей ∆v₁/∆v₂.

-23

3-е прохождение ускоряющего промежутка частицей:

Подробности и здесь опускаем (кому интересно см. ссылки выше) и пишем сразу же результат. Скорость v₃, приобретенная частицей после 3-го импульса, будет равна,

-24

а суммарный релятивистский импульс p₂ после 3-го импульса станет равным

-25

Для соотношения импульсов p₂ /p₃ будем иметь:

-26

Для соотношения прироста скоростей ∆v₂ /∆v₃ получим следующее:

-27

Объединяя полученные в отношении прироста скоростей и импульсов неравенства, увидим, что ∆v₁ > ∆v₂ > ∆v₃, и p₁ > p₂ > p₃ .

Таким образом, и в нерелятивистском случае, когда v ≪ c , и, следовательно, отсутствуют какие бы то ни было релятивистские эффекты, что доказывается в том числе и отсутствием в формулах релятивистского радикала, мы показали, что

-28

Этим явно показано, что

-29

Это замедление приростов в нерелятивистском случае происходит исключительно и только вследствие увеличения скорости прохождения частицей ускоряющего промежутка и связанного с этим уменьшением времени его (промежутка) прохождения, что вызывает, в свою очередь, последующее снижение величины передаваемого от поля к частице дополнительного (при очередном прохождении) импульса. Таким образом, это явление замедления приростов как скорости, так и импульса, имеет место и в субрелятивистской, и в релятивистской областях.

Мы специально привели расчет для не релятивистской области движения, для которой релятивистская инерция отсутствует по определению. Но что получилось? Релятивистской инерции, якобы препятствующей разгону, нет, а результат для не релятивистской области движения в общем такой же, как и для релятивистской области.

И там, и там причина замедления приростов скорости движения и импульса одна и та же. Повторим ее:

-30

Другая причина общеизвестна. Это приближение скорости движения частицы, полученной на предыдущем этапе ее ускорения, к конечной величине скорости распространения ускоряющего частицу электромагнитного воздействия, то есть, к скорости света. Которая имеет всем известный конечный характер. Частица принципиально не может получить передаваемые ей полем энергию и импульс мгновенно. Передача энергии и импульса, это физический процесс. А процесс всегда требует времени для своего осуществления, каким бы малым это время не оказывалось бы.

II. Два вида инерции для прямолинейного движения.

Любое вещественное тело (частица) имеют массу m = m₀, называемую массой покоя. Массе покоя соответствует так называемая инерция покоя I₀. Понятно, что если масса покоя тела в СТО есть лоренц-инвариантная величина, что означает неизменность величины массы в зависимости от скорости движения, то и инерция покоя тела также лоренц-инвариантна и не зависит от скорости движения. Ввиду того, что в классической физике масса покоя одновременно есть мера количества вещества и она же есть мера инерции (инерционности) тела (частицы), то мы здесь имеем m₀ = I₀.

Такую инерцию I₀ мы назвали ¹⁹⁻²⁰ скалярной инерцией покоя тела, или, по-другому, статической инерцией покоя. Или, учитывая, что ранее такая инерция исторически называлась ⁶⁻¹³ инерцией тела и связывалась только с его неизменной массой, а потому вполне могла быть названа и массовой инерцией, мы можем ее теперь назвать скалярной статической массовой инерцией. ¹⁹⁻²⁰

Эта инерция принципиально не может оказывать какого-либо сопротивления ускорению тела. Второй закон динамики F = ma ручается за это. Кто не верит, смотрите ¹⁹⁻²⁰. Из указанной формулы второго закона следует a = F/m, что при отсутствии сопротивления ускорению приводит к выводу, что используемая здесь масса покоя, или, что то же самое для классики, инерция массы, благодаря своей скалярной обратной пропорциональности , просто переводит силу F в ускорение a. Таким образом, масса покоя тела, не порождая сама реальную тормозящую силу инерции, просто скалярно пропорционализирует приложенную к телу силу и появляющееся у него ускорение, и, через него, и скорость. Вот и все здесь... (для больших подробностей см. ¹⁹⁻²⁰).

По нашему пониманию инерции покоя активный аспект инерции покоя заключается не в противоположности движению, то есть, не в оказании ему сопротивления, а в указании того, какой должна быть данная сила, чтобы привести в движение тело с данным ускорением. То есть,

-31

То есть,

-32

Спрашивается, где здесь, при таком понимании инерции, сила ее сопротивления движению? Вопрос риторический. Идем дальше.

-33
-34

То есть, по сути, вся

-35

И поэтому никакой другой силы инерции прямолинейного движения, понимаемой в другом смысле, то есть понимаемой иначе, просто не существует.

И поэтому, вопреки мнению ⁸, что «силы инерции становятся как бы реальными физическими силами», они, в этом случае, не «становятся как бы», а они и есть реальные физические силы. Что соответствует мнению инженера Ж.-В. Понселе о том, что силы инерции движения «могут быть реальными только в случае взаимодействующих тел» ⁷. Мы добавим к этому мнению: вообще говоря, не в любом случае взаимодействия тел, а только в случае торможения тел.

А как же сила «инерции», появляющаяся при разгоне тел? Например, вжимающая водителя в кресло при разгоне автомобиля? Ответ простой. Это не сила «инерции» вжимает водителя в кресло при разгоне автомобиля, это кресло авто, будучи конструктивно жестко связано с автомобилем, получает все увеличивающийся импульс движения одновременно с авто. А водитель жестко с конструкцией авто не связан, поэтому он получает импульс движения от ускорения авто с запаздыванием. Поэтому в каждый текущий момент времени импульс движения у водителя и у кресла всегда разный, причем у кресла это текущий импульс больше, чем у водителя. Вот и «наезжает» кресло сзади на водителя, принимая его тело в свои «объятия». А бедолаге кажется, что это именно его вдавливает в кресло, а не наоборот.

Таким образом, силы «инерции», якобы появляющейся при разгоне тел, просто не существует. За нее ошибочно принимается появляющаяся сила давления кресла на водителя.

Таким образом, то явление, которое мы привыкли называть инерцией, которое, как мы выяснили выше, при торможении есть просто действие импульса движения, а в покое тела, есть просто его инерция покоя, это явление носит двойственный (двоякий) характер, ибо состоит, по существу, из двух компонентов. Оно по природе своей в одной своей компоненте статично, поскольку в состоянии покоя тела определяется только его скалярной массой покоя, и оно же по природе своей динамично, поскольку в другой своей компоненте при инерционном движении тела определяется только импульсом движения тела.

Итак, выше мы показали, что инерция движения тела есть расходуемый при торможении тела импульс его движения, ранее накопленный телом.

Это дает нам основание назвать инерцию движения тела динамической импульсной инерцией движения.

В России во времена СССР в научных кругах была обширная дискуссия ⁷ по вопросу о том, каковы же на самом деле силы инерции: фиктивны ли они, или же реальны. Полагали, что отсутствие решения этого вопроса вносит неувязку между теорией и практикой. Мы, учитывая полученные выше результаты, можем попытаться внести свою малую толику в эти дискуссию и спор, заявив, что скалярная статическая массовая инерция, именно как «сила инерции», - фиктивна, а динамическая импульсная инерция движения, как сила инерции, – реальна. Таким образом, оказывается, что каждая из спорящих в прошлом сторон, техников и теоретиков,частично права, и, в то же время, частично не права.

Ну и последнее по порядку, но не по важности. В свете сказанного совершенно естественно, что если тело уже находится в состоянии движения, и мы прилагаем к нему дополнительную силу, направленную по направлению его движения, то есть дополнительно ускоряем тело, то

-36

Не будет просто потому, что направление вновь приложенной к телу дополнительной силы и направление уже имеющегося у тела импульса движения, совпадают.

Если теперь этот вывод объединить с нашим результатом в отношении инерции покоя, то это означает, что

-37

Результат сколь неожиданный, столь же и не тривиальный.

Поэтому и при разгоне частиц на ускорителях уже имеющаяся у них динамическая импульсная инерция движения никакого сопротивления дальнейшему ускорению частиц не оказывает и оказать не может. В том числе и релятивистская инерция. Точка.

Нам осталось только посмотреть, а где же и как динамическая импульсная инерция движения появляется в релятивистском случае.

III. Релятивистские импульс и инерция.

Как известно, с ростом скорости движения тела растет импульс движения тела, и при достаточно высокой скорости движения, близкой к скорости света, скорости, которую называют по этой причине релятивистской, импульс движения тела также становится релятивистским. Релятивистский импульс нельзя записывать через несуществующую в природе 1 – 5 релятивистскую массу, а следует записывать ¹⁴⁻¹⁸ только через массу и энергию покоя, и изменяющиеся при переходе из одной ИСО в другую кинетическую и полные энергии. С добавлением в запись релятивистского фактора в случае больших скоростей.

Например, если в ньютоновом приближении формула для импульса есть p = mv, то правильная запись в релятивистском случае будет ¹⁴⁻¹⁶ p = mγv = Ev/c².

-38
-39

То же самое мы получили бы, если бы в формуле p = Ev/c²заменили бы релятивистскую энергию E ее таким же разложением, представленным выше.

Из формулы для релятивистской добавки к классическому ньютонову импульсу следует, что она есть произведение ньютонова импульса на релятивистский множитель (v2/2c2 + 3v4/8c4 + 5v6/16c6 + 35v8/128c8 + …), то есть релятивистская добавка к ньютонову импульсу пропорциональна этому самому ньютонову импульсу.

Из разложения релятивистского импульса видим, что полный релятивистский импульс растет только за счет роста скорости движения, а не за счет роста массы покоя m, которая, как видно из разложения, остается неизменной. При этом, неограниченный релятивистский рост релятивистского импульса происходит за счет неограниченного роста релятивистской добавки (см. выше), а ньютонова часть импульса (см. выше) растет классическим образом.

Обратим внимание на то, что поскольку с ростом скорости движения v направление в пространстве растущего классического импульса движения, плавно переходящего в релятивистский импульс, не изменяется, то релятивистский импульс остается направленным в пространстве точно также как и классический импульс. Это, конечно, само собой разумеется, но нам важно подчеркнуть это обстоятельство еще раз. Потому что, сделанный нами выше вывод о том, что классический импульс движения тела направлен строго по направлению действия разгоняющей силы и строго против тормозящей силы, остается в силе и для релятивистского импульса. А это, как мы увидим далее, приводит к далеко идущим следствиям.

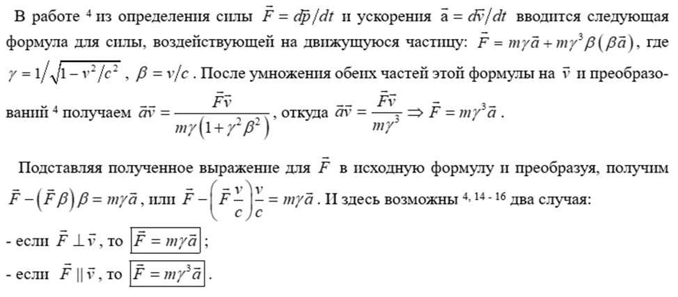
Релятивистская инерция при параллельном направлении действия внешней силы и скорости частицы.

При разгоне тела (заряженной частицы) силой F, действующей на тело в направлении действия вектора напряженности электрического поля, это тело приобретает ускорение a и скорость v, направленные в том же самом направлении в пространстве. То есть, все перечисленные векторы физических величин, со направлены в пространстве, а иначе – параллельны друг другу.

-40
-41

В дальнейшем мы будем работать именно с импульсом движущегося тела, так что можем опустить нижний индекс Т и будем импульс движущегося тела просто обозначать как pǁ и называть его импульсом инерционного движения (или просто динамическим импульсом движения).

Итак, по завершении действия силы F тело приобретает импульс движения pǁ, и в силу того, что движение тела есть инерционное движение, тело этот импульс сохраняет.

Из последней формулы видно, что коэффициент пропорциональности между скоростью и импульсом в этом случае есть ³ (что подтверждается в работах ¹⁵⁻¹⁶). В классической физике этот коэффициент пропорциональности есть просто масса m, которая определяет инерционные свойства классически движущегося тела.

-42
-43

Но из этого они так и не сделали вполне очевидное заключение о том, что эти разные коэффициенты и есть разная инерция для одного и того же тела, двигающегося по-разному по отношению к воздействующей на него силе.

Перепишем формулу для релятивистской инерции следующим образом:

-44

К последней формуле можно применить разложение релятивистского множителя γ в ряд Маклорена, как мы делали ранее для импульса:

-45

В сумму в скобках, прибавим и вычтем v²/c² и внесем в скобки знаменатель 1 - v²/c², так что далее будем иметь:

-46
-47

Вернемся к формуле разложения релятивистского импульса, которую мы давали выше:

-48

Нетрудно видеть, что в этой формуле роль коэффициента пропорциональности между импульсом p и скоростью v выполняет величина , которую мы поэтому можем назвать релятивистской инерционностью (инерцией) для импульса, так что в этом случае релятивистская инерционность I равна I = . И в данном случае это, не какая-то особая инерционность для импульса, как можно было бы подумать. Дело в том, что выражение с величиной γ в первой степени, а не в третьей, как выше, характерно в релятивистской динамике для случая, когда направления ускоряющей силы F и скорости движения v взаимно перпендикулярны друг другу: Fv.

-49

Релятивистскую прибавку (см. выше) вполне можно назвать релятивистской динамической поперечной инерцией, тогда суммарную инерцию I⊥ уместно будет называть полной релятивистской поперечной инерцией.

Рассматривая приведенные формулы, можем заключить, что статическая инерция покоя постоянна и от скорости движения не зависит, и весь неограниченный рост динамической инерции движения происходит исключительно и только за счет релятивистской инерционной прибавки.

Нетрудно увидеть далее, что при малых скоростях движения тела, когда vc, релятивистский множитель γ становится равным 1, так что свойства релятивистской инерции I становятся эквивалентными инерционным свойствам массы m тела, Im, то есть релятивистская инерция становится классической инерцией покоя.

Поэтому отсюда вовсе не следует, что выражения ³, или представляют собой какую-то иную неведомую массу тела, хотя соблазн увидеть в этом выражении именно массу тела, так называемую релятивистскую «массу», весьма велик. Физически масса тела одна, это масса его покоя ¹⁻⁵, ¹⁴⁻¹⁸, поэтому выражения ³, или , пропорциональные массе покоя и имеющие ее размерность, на самом деле никакой такой массой не являются, и не могут являться. Соображения на этот счет уже были нами приведены. Об этом же свидетельствуют авторы работ ¹⁴⁻¹⁸, когда они, зафиксировав разную величину коэффициентов ³, или , и тут же ниже, в своих работах, рассуждая о массе покоя, не сочли возможным определить эти указанные коэффициенты как релятивистские «массы».

Как выражение³, так и, есть не масса, а именно инерционность движущегося тела, то есть, физическая величина, которая в просторечии называется инерцией, а в данном случае, по понятным соображениям, эта величина есть именно релятивистская инерция движения, то есть сумма инерции покоя и динамической импульсной инерции движения.

-50

Здесь уместен вопрос: а что же это за сила? Поскольку выражение для этой силы получено из импульса движения тела, то логично будет предположить, что эта сила связана с телом. Это, с одной стороны. С другой стороны, эта сила пропорциональна инерции I движущегося тела, а ее направление предопределяет направление вектора скорости движения.

-51

Выше мы просто назвали коэффициенты и ³ релятивистской инерцией, ориентируясь на их место в формулах для релятивистских силы и импульса, как связующего элемента пропорциональности соответственно с ускорением и скоростью.

-52
-53
-54
-55

Также выше, мы показали, что сила инерции (вектор) есть ничто иное как проявление свойства инерционности (скаляр) тела при торможении тела. То есть, проявление инерции тела. Также известно, что когда в классической ньютоновой динамике записываются уравнения вида F = ma, или же p = mv, или же E = ½ mv², то всегда в этих уравнениях подразумевается, что коэффициент пропорциональности m есть не мера количества вещества, а мера инерции движущегося тела. То есть, мера инерции тела, исходя из этих уравнений, равна m = F /a = p/v = 2E/ v².

-56

Возвратимся теперь к формуле для импульса движения тела. Из этой формулы сразу видно, что поскольку релятивистская инерция I есть скаляр, то вектор импульса движения тела p направлен в ту же самую сторону, что и скорость v движения. А это значит, что и в ту же самую сторону, в которую направлена была разгоняющая тело сила F. Поэтому, если сила F на каком-то следующем этапе движения и разгона тела будет направлена точно также, то она окажется со направлена и импульсу движения, уже имеющемуся у тела.

-57

И приходим к неожиданному, но вполне себе очевидному выводу: в выше указанных условиях при последующих ускорениях движущегося тела силой F,

-58

так как обе эти силы действуют не встречно друг другу, и не под каким-либо углом друг к другу, а в одном и том же направлении.

Таким образом, мы получили неожиданный и нетривиальный результат:

-59

Заметим, что в ходе наших рассуждений мы нигде не использовали понятие релятивистской полной энергии и весь наш вывод силы релятивистской инерции и самого понятия релятивистской инерции связан с импульсом движения тела. А это значит, что релятивистская инерция движущегося тела, его сила инерции связаны с релятивистским импульсом тела, а вовсе не с релятивистской полной энергией. Это, в принципе, и понятно, ибо сила инерции есть вектор, а полная энергия есть скаляр.

Сделанный выше вывод имеет большое значение для понимания сути процессов, происходящих при ускорении частиц в ускорителях. В разделе I мы показали, что имеются вполне обоснованные причины считать, что

-60

и что эти трудности связаны с совершенно другими причинами. Теперь же нам удалось показать, что, во-первых,

-61

и, во-вторых,

-62

Таким образом, мы получили немаловажный результат:

-63

Соответственно, и при разгоне любого тела любым доступным способом, релятивистская инерция как явление, препятствующее его разгону, также отсутствует по определению. А это означает, что

-64

В некоторых отдельных случаях таким обоснованием служат другие явления, но "явление" релятивистской инерции здесь совершенно не при чем.

Выше мы аккуратно употребили термин «не способствовать», потому что недавно открытый бозон Хиггса, который, как известно, массу и создает, а значит причастен и к созданию инерции покоя, еще может преподнести сюрпризы в понимании инерции покоя.

Кроме того, мы упомянули про «все виды инерции» потому, что для электрически заряженной частицы существуют еще два ее вида, но поскольку здесь электрический заряд пока не рассматривается, то и вывод пока будет только такой.

Но чтобы не было заявлений, что это именно электромагнитное поле релятивистски движущейся частицы создает торможение и не дает ускорить частицу до нужных скоростей, то мы, забегая вперед, поясним: электромагнитный импульс поля релятивистски прямолинейно движущейся частицы всегда направлен в направлении ее движения. И уже только поэтому не может быть причиной, препятствующей ускорению частиц. Доказано электродинамикой. Как доказать и показать мы знаем, но это уже отдельная тема для отдельной статьи. Следите за новыми статьями.

И в заключение о силе инерции покоя. Такая сила действительно имеет место, но не в случае разгона тела (частицы), а в случае их торможения. Покажем это.

-65
-66

Выше, когда мы рассматривали классическую инерцию, мы констатировали отсутствие реальной силы для скалярной статической инерции покоя в случае разгона тела, а здесь у нас появляется сила инерции покоя. Поэтому уместен вопрос: как же так, при торможении сила инерции покоя присутствует, а при ускорении эта же сила отсутствует?

Всё дело в том, что сила импульсной инерции покоя при ускорении есть составная часть импульса движения в единицу времени, направленного против действия тормозящей силы, а не против действия ускоряющей силы, a потому при ускорении тела соответствующий импульс движения, направленный против действия ускоряющей силы, как таковой, отсутствует.

Потому при ускорении отсутствует и сила инерции покоя, как реальная сила, противодействующая ускорению, и скалярная масса тела выступает в этом случае не как источник силы, а как физический параметр, только скалярно пропорционализирующий (предопределяющий) ускорение, и, тем самым, и скорость, и ускоряющую силу.

-67

Далее в монографии рассматривается интересный вопрос об релятивистских импульсе и инерции при действии ускоряющей силы под углом к скорости движения тела. Мы же этот вопрос пропускаем.

Заключение.

В заключении мы просто приведем основные полученные в этой работе результаты. Они такие.

1. Выявлены две причины, препятствующие разгону частиц:

a). увеличение скорости прохождения частицей ускоряющего промежутка приводит к уменьшению времени прохождения промежутка, что предопределяет снижение величины импульса, передаваемого от поля к частице.

b). приближение скорости частицы, полученной на предыдущем этапе ее ускорения, к конечной величине скорости распространения ускоряющего частицу электромагнитного воздействия, то есть, к скорости света. Которая имеет всем известный конечный характер.

2. Для прямолинейного движения выявлено два вида инерции, скалярная статическая массовая инерция покоя, зависящая от массы покоя, и динамическая импульсная инерция движения, зависящая от импульса движения.

3. Масса покоя тела неизменна, потому и скалярная статическая инерция неизменна. Динамическая импульсная инерция движения, классическая она, или же релятивистская, постоянно изменяется. Изменяется как вследствие изменения скорости движения, увеличиваясь или, наоборот, уменьшаясь, так и вследствие изменения угла между направлением действия ускоряющей силы и скорости движения.

4. Динамическая инерция движения порождается импульсом, а не массой или энергией.

5. Скалярная инерция покоя влияет на ускорение движения тела пропорционализирующим образом, динамическая инерция движения – вообще не влияет никак.

6. Реальные силы инерции, как классической, так и релятивистской, порождаются только динамическим импульсом движения, классическим или релятивистским, и проявляются только при торможении движущегося тела. Сила инерции есть расход в единицу времени существующего у тела импульса движения на преодоление тормозящей силы.

7. В природе нет никакой иной массы, кроме массы покоя. То, что привыкли называть релятивистской, поперечной или продольной массой, на самом деле есть релятивистская, поперечная или продольная инерция.

8. Релятивистская инерция не оказывает никакого сопротивления разгону тела. В связи с этим она не может быть физическим фактором, препятствующим достижению телом скорости света.

На этом все.

Литература.

¹ Окунь Л.Б., «Масса», статья в Большой Российской энциклопедии, сайт https://bigenc.ru/physics/text/2190714;

² Окунь Л.Б., «Формула Эйнштейна: Е0 = mc2. «Не смеется ли Господь Бог»?», УФН, том 178, №4, май 2008 г.;

³ Окунь Л.Б., «Масса», статья в Физической энциклопедии, сайт

http://femto.com.ua/articles/part_1/2157.html;

⁴ Окунь Л.Б., «ПОНЯТИЕ МАССЫ (МАССА, ЭНЕРГИЯ, ОТНОСИТЕЛЬНОСТЬ)», журнал «Успехи физических наук», т. 158, вып. 3, 1989, стр. 511–530; см. также одноименный препринт №33-89, институт теоретической и экспериментальной физики, Москва, ЦНИИатоминформ, 1989 г.

⁵ Окунь Л.Б., «О письме Р.И. Храпко «Что есть масса?»», УФН, 2000, том 170, номер 12, 1366–1371.

⁶ Ньютон И., «Математические начала натуральной философии», Санкт-Петербург, 1916.

⁷ Гулиа Н.В., «Инерция», Академия Наук СССР, серия «Наука и технический прогресс», издательство «Наука», Москва, 1982 г.

⁸ Ишлинский А.Ю., «Предисловие» в книге Гулиа Н.В., «Инерция», Академия Наук СССР, серия «Наука и технический прогресс», издательство «Наука», Москва, 1982 г.

⁹ Ишлинский А.Ю., «Механика относительного движения и силы инерции», Институт проблем механики АН СССР, издательство «Наука», Москва, 1973.

¹⁰ Ишлинский А.Ю., «Классическая механика и силы инерции», Институт проблем механики АН СССР, издательство «Наука», Москва, 1987 г.

¹¹ Эйлер Л., «Основы динамики точки», Москва, Ленинград, издательство ОНТИ, 1938.

¹² Аппель П., «Теоретическая механика», Москва, издательство Физматгиз, 1960, т. 1.

¹³ Герц Г., «Принципы механики, изложенные в новой связи», Москва, издательство АН СССР, 1959.

¹⁴ Ландау Л., Лифшиц Е., «Теоретическая физика», «Теория поля», том 4, Москва -Ленинград, государственное издательство технико-теоретической литературы,1941 г.

¹⁵ Ландау Л.Д., Лифшиц Е.М., «Теоретическая физика» (учебное пособие) в 10 томах, «Теория поля», том 2, Москва, издательство «Наука», 7-ое издание, 1988 г.

¹⁶ Ландау Л.Д., Лифшиц Е.М., «Краткий курс теоретической физики» в 2 томах, «Механика. Электродинамика», книга 1, Москва, издательство «Наука», 1969 г.

¹⁷ Тейлор Э.Ф., Уилер Дж.А. «Физика пространства-времени», перевод с англ., 2-ое издание, издательство «Мир», Москва, 1971 г.

¹⁸ Taylor E.F., Wheeler J.A., «SPACETIME PHYSICS introduction to special relativity», Second Edition, W. H. Freeman and Company, New York, 1991 г.

¹⁹ Платонов А.А., «Предел скорости света обусловлен ростом релятивистской инерции? Не смеется ли над нами Природа?», издательство «Страта», 2022 г., 491 стр.

²⁰ Platonov A., «On the theory of inertia and the law of equivalence of relativistic inertia and energy», October 2023, https://www.researchgate.net/publication/374583711_On_the_theory_of_inertia_and_the_law_of_equivalence_of_relativistic_inertia_and_energy_K_teorii_inercii_i_o_zakone_ekvivalentnosti_relativistskih_inercii_i_energii_Aleksej_A_Platonov_Sankt-Peterburg

²¹ Платонов А.А., «Предел скорости света обусловлен ростом релятивистской инерции? Не смеется ли над нами Природа?», издательство «Страта», 2022 г., 491 стр.

Санкт-Петербург, Токсово, Виктория. Алексей А. Платонов.

21.03 - 16.06. 2025 г. E-mail: Lyumen.K.Flammarion@yandex.ru

Copyright © Платонов А.А. 2025 Все права защищены