Добавить в корзинуПозвонить
Найти в Дзене
ThreeCube Studio

Нужно ли запекание при моделировании объектов (домов, складов, заводов или терминалов) в Blender 3D ??

Уважаемые сценостроители, здравствуйте! Решил написать статью-исследование, по моделированию в Blender 3D без запекания текстур. И небольшие трюки, как можно быстро создать довольно сложный объект. Моделировать будем для симулятора #MSFS2020, промышленное здание рядом с аэропортом г. Усинск (ICAO: UUYS). На рисунке №1 указано промышленное здание, которое будем моделировать. Набросаем небольшой план действий: 1. СБОР ИНФОРМАЦИИ ДЛЯ МОДЕЛИРОВАНИЯ. Сбор информации безусловно ведётся на просторах интернета, если конечно Вы не живёте рядом с тем объектом, который запланировали сделать. Для нашей студии ресурсы сбора информации: Сделаем пару скриншотов. На рисунке 2 и 3 отображена карта с размерами здания. (тут всё просто - на картах arcgis выбираем линейку и замеряем ширину и длину объекта) Обратимся к панорамам (в данном примере с Яндекс) На рисунке 4 красным цветом показаны границы проектируемого здания : Изучив информацию для моделирования, можно отметить: - это не высоко

Уважаемые сценостроители, здравствуйте!

Решил написать статью-исследование, по моделированию в Blender 3D без запекания текстур. И небольшие трюки, как можно быстро создать довольно сложный объект. Моделировать будем для симулятора #MSFS2020, промышленное здание рядом с аэропортом г. Усинск (ICAO: UUYS).

На рисунке №1 указано промышленное здание, которое будем моделировать.

рис 1 - промышленное здание
рис 1 - промышленное здание

Набросаем небольшой план действий:

  • 1. Сбор информации для моделирования.
  • 2. Подготовка программ.
  • 3. Процесс моделирования.
  • 4. Заключение.

1. СБОР ИНФОРМАЦИИ ДЛЯ МОДЕЛИРОВАНИЯ.

Сбор информации безусловно ведётся на просторах интернета, если конечно Вы не живёте рядом с тем объектом, который запланировали сделать.

Для нашей студии ресурсы сбора информации:

  • 1.1 https://www.arcgis.com/ - на сегодняшний день, это самая отрисованная карта местности.
  • 1.2 карты ядекс с панорамами.
  • 1.3 карты google с панорамами.

Сделаем пару скриншотов.

На рисунке 2 и 3 отображена карта с размерами здания.

(тут всё просто - на картах arcgis выбираем линейку и замеряем ширину и длину объекта)

Обратимся к панорамам (в данном примере с Яндекс)

На рисунке 4 красным цветом показаны границы проектируемого здания :

рис 4 - выделим красным границы моделируемого здания
рис 4 - выделим красным границы моделируемого здания

Изучив информацию для моделирования, можно отметить:

- это не высокое здание, приблизительно 5-6 метров в высоту. Расчёт берётся от двери справа, приблизительно 2.1 метра в высоту. Если перенести мысленно дверь в верх с учётом козырька рисунок 5.

Рис 5 - неточный расчёт высоты постройки
Рис 5 - неточный расчёт высоты постройки

Облицовка состоит из красного кирпича, окна промышленные, под окнами (предположу) зелёные стеклоблоки. Уверен, что у многих такие стеклоблоки установлены в подъездах рисунок 6.

Рис 6 - стеклоблоки
Рис 6 - стеклоблоки

Остальные части постройки состоят из труб, вытяжки и бетонных блоков.

Перечисленные составляющие нам понадобятся как для моделирования и для создания текстур.

2. ПОДГОТОВКА ПРОГРАММ.

Наша студия использует основные программы для создания объектов :

- Blender 3D (версия 3.3.21)

Эта версия подходит для плагинов экспорта для msfs2020 (io_scene_gltf2_msfs) и Xplane (xplane2blender).

Актуальную версию всегда можно скачать https://github.com/AsoboStudio/glTF-Blender-IO-MSFS - для MSFS2020

либо идёт с версией SDK после установки на Ваш компьютер

root:\MSFS SDK\Tools\Blender

Для X-plane https://github.com/X-Plane/XPlane2Blender

- Photoshop

После открытия редактора blender 3d, установка плагинов выполняется через < правка - настройки - аддоны - установить>. Устанавливать zip файлы (архивы распаковывать не нужно). Наглядный пример показан на рисунке 7.

Рис 7 - установка плагинов
Рис 7 - установка плагинов

В этом же меню (правка - настройки- пути к файлам) можно добавить быстрый доступ для графического редактора, в нашем случае прямой доступ к Photoshop рисунок 8.

Рис 8 - путь к редактору изображений
Рис 8 - путь к редактору изображений

Путь к редактору изображений очень сокращает время, когда требуется отредактировать текстуру. С этим более подробно познакомимся при моделировании объекта.

После подготовки программ, можно приступать непосредственно к созданию объекта.

3. ПРОЦЕСС МОДЕЛИРОВАНИЯ.

Для моделирования без запекания, первым делом подготовим базовую текстуру. Пусть это будет текстура кирпича, бетона, стеклоблока и ржавчина.

В графическом редакторе создадим пустую текстуру 1024Х1024 пикселей. Для данного объекта на мой взгляд будет достаточное разрешение.

С интернета возьмём необходимые текстуры, для быстроты мне достаточно использовать стандартные ножницы windows

-8

В графическом редакторе получилось начальная текстура рисунок 9

Рис 9 - первая текстура
Рис 9 - первая текстура

Текстуру сохраняем в .png в той же папке где сохраним файл 3D редактора blender для быстрого доступа в дальнейшем.

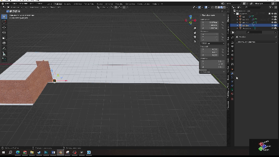
Для определения размера объекта, рекомендую использовать плоскость в нужных размерах, которые сделали при сборе информации.

Рис 10 - Область для моделирования
Рис 10 - Область для моделирования

Добавляем стену из кирпича, для этого создадим кубик с размерами 2x2x0.1, где 0,1 - это глубина созданного меша

Рис 11 - созданный кубик (меш)
Рис 11 - созданный кубик (меш)

Развернём меш прямо горячей клавишей NUM+1 и сделаем развёртку uv в режиме редактирования (клавиша tab), нажатием на U выбрав projeсt from view

Рис 12 - развёрка куба
Рис 12 - развёрка куба

Добавим маnериал msfs и выберем нашу текстуру как показано на рисунке 13.

На примере открыты сразу две области uv редактор и просто редактор с показанием материала. В свойствах материала msfs убрал metallic на 0, а основной цвет выбран путь к текстуре.

В области, где UV редактор (справа) выделим нашу развёртку и перетащим на кирпич, таким образом, чтобы нас устроило отображение. При этом можно увеличивать, растягивать искажать до нужного эффекта. Рисунок 14.

Рис 14 - растягиваем развёрку
Рис 14 - растягиваем развёрку

Тоже самое сделаем для боковых сторон меша, Развернём вид NUM+3 и NUM+7 сделаем развёртку uv в режиме редактирования (клавиша tab), нажатием на U выбрав projeсt from view.

Развёрнутые части перенесём на изображение кирпича таким образом, чтобы нас устроил конечный результат. Рисунок 15.

Рис 15 - результат развёртки и наложение текстуры
Рис 15 - результат развёртки и наложение текстуры

Создадим похожий меш для стеклоблока и проделаем всё тоже самое, что и с кирпичной стеной. Или для быстроты моделирования, продублируем куб горячей клавишей shift+D, останется только в UV редакторе разместить развёртку на изображение стеклоблока.

Результат показан на рисунке 16.

Рис 16 - текстура для стеклоблока
Рис 16 - текстура для стеклоблока

Можно заметить, что стеклоблоки не правильного цвета, для изменения перейдём в редактор изображения нажатием редактировать во внешнем редакторе.

Рис 17 - горячий переход в редактор изображений
Рис 17 - горячий переход в редактор изображений

Создадим новый слой, подберём цвет и сделаем его наложением (умножение)

Сохраним в png и в Blendor-е перевыберем изображение. результат подтянется автоматически

Теперь можно работать устанавливая стены стеклоблоки. Не просто копировать, а располагать модификатором "массив" по осям X/Z либо в Y, смотря в какой плоскости Вам нужно.

Рис 19 - расположение объектов
Рис 19 - расположение объектов
Гиф 1 - краткий обзор модификатора
Гиф 1 - краткий обзор модификатора

Таким же способом добавляем стеклоблоки, стеклоблоки пришлось уменьшить в размерах для повышения реалистичности:

Гиф - 2 стеклоблоки
Гиф - 2 стеклоблоки

Вообще процесс моделирования может занимать много времени, всё зависит от сложности объекта.

На создание этого объекта ушло около часа, с учётом модификации "массив", без запекания текстур, создавая новый объект (меш), выполнять uv развёртывание и наложение текстуры.

Рис 20 - готовый объект
Рис 20 - готовый объект

Можете заметить, поверх объекта есть невидимый куб - это небольшой трюк по дальности видимости объекта. Делается просто, ставиться куб большего размера чем объект. Применяется материал MSFS "invisible", по наблюдениям симулятор думает это "Эверест", а на сам деле спичечный коробок, который видно за несколько километров.

-23

4. ЗАКЛЮЧЕНИЕ

В данной статье приведён пример моделирования без запекания текстур. По наблюдениям, время на создание моделей сокращается почти в двое. Так как не задействовано сначала наложение текстуры, после запекание. Порою конечный результат не совсем удовлетворяет, так как из-за большого размера объекта (куба/меша) приходилось выделять большую площадь для запекания, что могло увеличивать разрешение самой текстуры. Хотелось сделать на 1024x1024, а выходит все 4096x4096 для отображения мелких деталей.

Спасибо за прочтение, подписывайтесь на канал ThreeCube Studio

Наши проекты доступны бесплатно в группе ВК

  • Если остались недопонимания по моделированию - хотите читать или смотреть процесс создания более подробно, напишите нам.