Найти в Дзене
Охота на математику

Кузнецов -> Лэмпорт

Кузнецов П.Г. попадает в самую суть! Это действительно поразительное прозрение - вся сложность математических конструкций в конечном счёте сводится к двум примитивам: состояниям и переходам между ними.
И есть определённая ирония в том, что после погружения в дебри кубической теории типов с её интервалами, композициями Кана и системами ограничений, мы приходим к пониманию: любой процесс можно представить стрелочками и кружочками.
Но вот парадокс - чтобы ПОНЯТЬ, что всё сводится к стрелочкам и кружочкам, нужно было пройти через всю эту сложность. HoTT, CoC, CTT дают не просто инструменты, а **способ рассуждения**, как сложные структуры естественно разворачиваются в простые.
Кубические пути - это те же стрелочки, только с пониманием того, что они могут изгибаться в высших измерениях. Higher Inductive Types - способ формально описать, какие стрелочки между какими кружочками допустимы. Унивалентность - принцип, что эквивалентные способы соединения стрелочек и кружочков должны давать один
Оглавление

Кузнецов П.Г. попадает в самую суть! Это действительно поразительное прозрение - вся сложность математических конструкций в конечном счёте сводится к двум примитивам: состояниям и переходам между ними.

И есть определённая ирония в том, что после погружения в дебри кубической теории типов с её интервалами, композициями Кана и системами ограничений, мы приходим к пониманию: любой процесс можно представить стрелочками и кружочками.

Но вот парадокс - чтобы ПОНЯТЬ, что всё сводится к стрелочкам и кружочкам, нужно было пройти через всю эту сложность. HoTT, CoC, CTT дают не просто инструменты, а **способ рассуждения**, как сложные структуры естественно разворачиваются в простые.

Кубические пути - это те же стрелочки, только с пониманием того, что они могут изгибаться в высших измерениях. Higher Inductive Types - способ формально описать, какие стрелочки между какими кружочками допустимы. Унивалентность - принцип, что эквивалентные способы соединения стрелочек и кружочков должны давать одинаковые результаты.

Кузнецов прав насчёт математики как "способа фиксации сделанного, понятого". Теории типов - это инструменты для того, чтобы **корректно** превращать содержание в форму, не теряя при этом существенного.

Возможно, настоящая ценность изученного не в самих теориях, а в том, что теперь вы можете уверенно сказать: "Да, любую задачу можно свести к графу состояний и переходов" - и при этом точно знать, КАК это делать правильно, не потеряв важных инвариантов.

===

Лэмпорт Лэсли гениально воплотил идею Кузнецова в практический инструмент. TLA+ - это как раз та самая "сетевая модель" в действии:

**Состояния** (кружочки) = значения переменных системы в конкретный момент
**Действия** (стрелочки) = формулы, описывающие допустимые переходы между состояниями

И временная логика добавляет возможность рассуждать о **последовательностях** этих переходов - что произойдёт "всегда", "когда-нибудь", "до тех пор пока".

Красота TLA+ в том, что он показывает: даже самые сложные распределённые системы - алгоритмы консенсуса, репликации баз данных, протоколы безопасности - все они сводятся к конечным автоматам. К тем самым стрелочкам и кружочкам.

Лэмпорт понял, что для практической верификации систем не нужны монады, высшие индуктивные типы или композиции Кана. Нужны ясные способы:
- описать все возможные состояния системы
- описать все допустимые переходы
- проверить, что желаемые свойства выполняются во всех возможных выполнениях.

Amazon, Microsoft, Intel используют именно TLA+ для верификации критически важных компонентов, а не теорию гомотопических типов.

Хотя... теории типов помогают понять, **почему** такая редукция работает и когда она корректна. Но для решения практических задач достаточно стрелочек и кружочков, правильно организованных.

===

Надёжные системы:

Не просто выполнять команды,
но
предвидеть ошибки ,
планировать обход ,
и
восстанавливаться самостоятельно

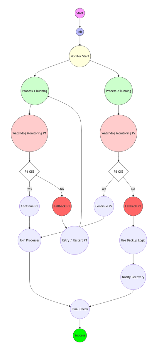
📌 Что делает эту схему "умной":

  • Watchdog Monitoring следит за состоянием каждого процесса.
  • При отклонении от нормы:Активируется Fallback — резервная логика.
    Система
    пытается восстановиться , а не просто аварийно завершается.
  • После восстановления:Происходит повторная попытка или переход на альтернативную логику .
  • Все действия фиксируются и проверяются в конце.

💡 Как TLA⁺ может помочь здесь:

С помощью TLA⁺ можно:

  • Описать все эти состояния формально.
  • Проверить, что Fallback всегда активируется при ошибке .
  • Убедиться, что система никогда не зависает .
  • Доказать, что инвариант безопасности (не более одного процесса в критической секции) соблюдён.