Добавить в корзинуПозвонить
Найти в Дзене
МАТЕМАТИКА с ВАЛЕРИЕЙ

Резерв по математике

Здравствуйте, коллеги! 20 июня прошел ЕГЭ по математике (резерв). Я коротко расскажу о заданиях, которые были в моем варианте. Первая часть - очень лёгкая, как никогда. То есть семьдесят баллов мог набрать любой старательный ученик. 13 задание. Логарифмическое уравнение (неожиданно). Замена, квадратное уравнение, рациональные корни и отбор на отрезке с иррациональными концами. Конечно, это задание было легче, чем на основной волне (если готов к встрече с логарифмами). 14 задание. Прямоугольный параллелепипед. Пункт а) очень простой (доказать, что в основании лежит квадрат). В пункте б) нужно найти угол между прямой и плоскостью (достаточно алгоритмично). 15 задание. Показательное неравенство, решаемое методом замены. Проще, чем в основную волну. 16 задание Оптимизация!!! Немного неожиданно и волнительно, поскольку нечасто она бывает на экзаменах. Да и ещё оказалось редкой, если говорить о различных подборках, представленных в интернете. Нужно было дважды исследовать квадратичную функц

Здравствуйте, коллеги!

20 июня прошел ЕГЭ по математике (резерв). Я коротко расскажу о заданиях, которые были в моем варианте.

Первая часть - очень лёгкая, как никогда. То есть семьдесят баллов мог набрать любой старательный ученик.

13 задание.

Логарифмическое уравнение (неожиданно). Замена, квадратное уравнение, рациональные корни и отбор на отрезке с иррациональными концами. Конечно, это задание было легче, чем на основной волне (если готов к встрече с логарифмами).

14 задание.

Прямоугольный параллелепипед. Пункт а) очень простой (доказать, что в основании лежит квадрат). В пункте б) нужно найти угол между прямой и плоскостью (достаточно алгоритмично).

15 задание.

Показательное неравенство, решаемое методом замены. Проще, чем в основную волну.

16 задание

Оптимизация!!! Немного неожиданно и волнительно, поскольку нечасто она бывает на экзаменах. Да и ещё оказалось редкой, если говорить о различных подборках, представленных в интернете. Нужно было дважды исследовать квадратичную функцию (прибыль и налог).

17 задание

Ромб с двумя точками на серединах сторон. Очень лёгкий пункт а и достаточно громоздкий пункт б (окружность, вписанная в пятиугольник).

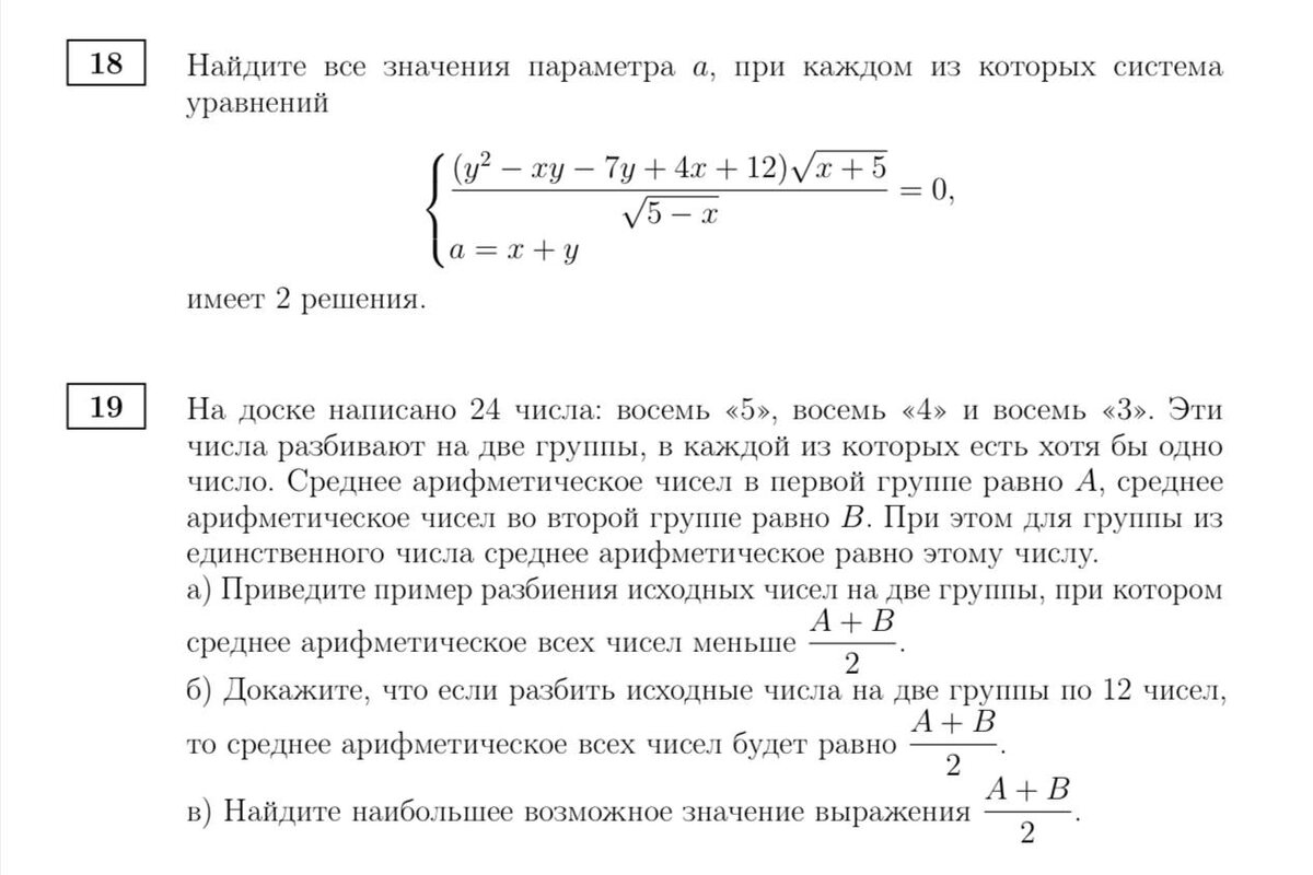
18 задание

Система уравнений с параметром. Довольно несложная система, которую можно было решить и графическим, и аналитическим методом. Я выбрала графический метод, хотя больше люблю аналитический (решила поэкспериментировать).

19 задание

Про две группы чисел и их среднее арифметическое. По сравнению с основной волной пункты а и б были очень простые и доступные любому, даже неподготовленному к данным задачам, ученику. А вот для пункта в нужно владение методом оценки.

В целом, вариант резерва был гораздо легче основной волны. Не знаю, с чем это связано, но факт остается фактом.

Коллеги, кто ходил на ЕГЭ? Как впечатления? Какие у вас были задания?

-2
-3
-4

МОЕ ЧЕСТНОЕ МНЕНИЕ О РЕЗУЛЬТАТАХ, КАК ЭКСПЕРТА ЕГЭ

Мое отношение к ЕГЭ этого года

Как проверяли основную волну ЕГЭ математика 2025

Зачем нужен ЕГЭ?

Результаты моих учеников с онлайн курса ЕГЭ 2025:

98 баллов

98 баллов

98 баллов

88 баллов

86 баллов

Результаты 96,95,92 и тд выложены в моем тгк: https://t.me/valeriya_math

🔥🔥Курсы для учителей ОГЭ и ЕГЭ: https://forms.gle/8p6bbAvegNXg474M6

🔥ЗАПИСЬ НА ЛЕТНИЙ КУРС ЕГЭ2025: https://forms.gle/BN5hzq3JeZQYGUJUA

🔥ЗАПИСЬ НА ЛЕТНИЙ КУРС ОГЭ2025: https://forms.gle/AzHy6yd5AXnChdeS7

🔥ЗАПИСЬ НА ГОДОВОЙ КУРС ЕГЭ2026: https://forms.gle/mmYEE2uHvX5A4wkj9

🔥ЗАПИСЬ НА ГОДОВОЙ КУРС ОГЭ2026: https://forms.gle/P7mqrdifGSzZFaBZ7

Отзывы моих учеников - https://t.me/valeriya_math_feedback

https://vk.com/topic-214545621_49412916,

https://vk.com/topic-214545621_49324326

https://vk.com/topic-214545621_50036062

⬇️ Не забудь подписаться на меня тут ⬇️

⚡️группа ВК https://vk.com/valeriyamath

⚡️TELEGRAM Разбор заданий ЕГЭ и ОГЭ: https://t.me/valeriya_math

⚡️INSTAGRAM: https://www.instagram.com/valeriya_math/

⚡️YOUTUBE: https://www.youtube.com/c/valeriyamath

⚡️Сайт: https://valeriyamath.ru/ege

⚡️ПРОФИ.РУ: https://spb.profi.ru/profile/SamohinaVA/?mobileApp=1