Добавить в корзинуПозвонить
Найти в Дзене

ASUS Prime H310M-K не запускается после замены процессора. Ремонт.

Владелец решил заменить процессор на более производительный. После замены материнская плата просто не запустилась и переслала стартовать при возврате старого. По науке, откидываем все провода (кроме питания) и включаем. Тишина. При снятии 12CPU разъёма материнская плата стартует. Мне такого не попадалось (ремонт материнских плат не моё хобби, но решил разобраться). Что такое VRM. VRM — это часть материнской платы, где формируется питания процессора. Нагрузки по току процессора бывают более 150А. Нагрузка не постоянна и меняется в зависимости от необходимой мощности процессора. Voltage Regulator Module или модуль регулировки напряжения преобразует 12 В с блока питания ПК в напряжение питания процессора. Осуществляется это посредством многоканального импульсного преобразователя. В составе ШИМ-контроллер, драйвер управления силовых мосфетов и сглаживающего фильтра. Каналы подключены к общей шине питания процессора. Для чего многоканальность VRM ? Один канал при питании процессора по

Владелец решил заменить процессор на более производительный. После замены материнская плата просто не запустилась и переслала стартовать при возврате старого.

По науке, откидываем все провода (кроме питания) и включаем. Тишина. При снятии 12CPU разъёма материнская плата стартует. Мне такого не попадалось (ремонт материнских плат не моё хобби, но решил разобраться).

Что такое VRM.

VRM — это часть материнской платы, где формируется питания процессора. Нагрузки по току процессора бывают более 150А. Нагрузка не постоянна и меняется в зависимости от необходимой мощности процессора.

Voltage Regulator Module или модуль регулировки напряжения преобразует 12 В с блока питания ПК в напряжение питания процессора. Осуществляется это посредством многоканального импульсного преобразователя. В составе ШИМ-контроллер, драйвер управления силовых мосфетов и сглаживающего фильтра. Каналы подключены к общей шине питания процессора.

Для чего многоканальность VRM ? Один канал при питании процессора получит сильнейшую нагрузку и проще распределить её на несколько каналов. Поэтому разработана топология питания процессора посредством нескольких ФАЗ, увеличив суммарный ток и общую мощность.

Фаза питания представляет собой драйвер мосфетов нижнего и верхнего плеча и LC-фильтра — конденсатора и дросселя для сглаживания пульсаций.

На материнской плате это выглядит как некий набор дросселей и расположенных радом мосфет транзисторов вокруг сокета (socket) процессора. Расположение обусловлено необходимостью коротких соединений для снижения потерь и нагрева. При потреблении тока 150 А при сопротивлении даже в 0,001 Ом падение напряжения на участке достигнет 0,15 В. Это не мало при питании процессора около 1 Вольта.

Фазы работают поочередно. Соответственно нагрузка распределяется на каждую из них равномерно.

Ну а теперь про жизнь.

Разбираемся.

Фото автора.
Фото автора.

Сопротивление между +и- в разъёме 12в питания процессора показывает короткое замыкание.

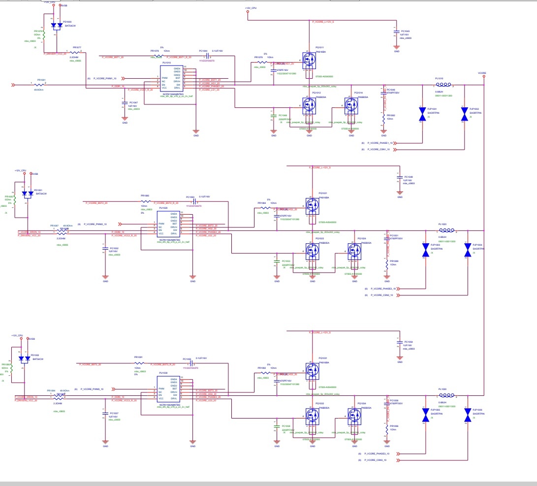
Визуально видно наличие 3-х фазного питания CPU. Такое питание используется в эконом вариантах.

Фото из описания.
Фото из описания.

По схеме имеем те самые 3 фазы.

Каждая из них состоит из драйвера мосфет, верхнее плечо-накопления энергии и нижнее плечо - контур распределения энергии дросселя. Я картину вижу так.

Фото из описания.
Фото из описания.

Проверка показала пробой как верхнего, так и нижнего плеча фазы 1 транзисторов мосфет PK6B0SA (30 вольт). В наличии таких нет и ждать... клиент без ПК. Легче 3 дня без еды. Есть похожие по параметрам с несколько меньшим пределом по напряжению сток-исток в 25 Вольт 06N03LA. Остальные характеристики опасения у меня не вызвали. Эти транзисторы -оригиналы! Стояли в цепях питания CPU. Меняем. Немного колхоза, они больше по размерам и выводы не туда. Перемычками, довольно толстыми схема собрана.

Фото автора.
Фото автора.

КЗ нет. ПРи подаче на разъём напряжения 1в и постепенно больше до 12 потребление отсутствует. Можно ставить старый! процессор и стартовать.

Материнская плата запустилась. Осциллографом глянул импульсы ради спокойствия и (фото нет) амплитуда в пиках составляла на сток-исток выводах транзисторов не более 20 Вольт , имеем запас 20%.

Фото автора.
Фото автора.

Далее сборка и нагрузка через программу AIDA/

Фото автора.
Фото автора.

При старте теста виден на графике лёгкий провал по питанию и выход при 100% нагрузке на уровень 1,08 Вольт в среднем.

Статистика тоже показала провал при старте теста до 0,736 В.

Фото автора
Фото автора

Хорошо это или плохо судить не могу. Ради интереса проведу позже тесты на своих двух ПК для сравнения.

В остальном 3 часа теста материнской платы проблем и зависаний и т.п. не выявил.

Причина пробоя плеч фазы1 питания CPU не понятны. Возможно, купленный CPU на маркетплейсе с душком и имел место разгон, а эта процедура с повышением питания CPU. В любом случае ставить "новый" процессор я не стал и не советовал владельцу.

Вам , друзья и читатели, успешных ремонтов и оптимизма!