Найти в Дзене

🧠 СЕТЕВЫЕ ДИАГРАММЫ — НЕ ТОЛЬКО ДЛЯ УЧЁНЫХ

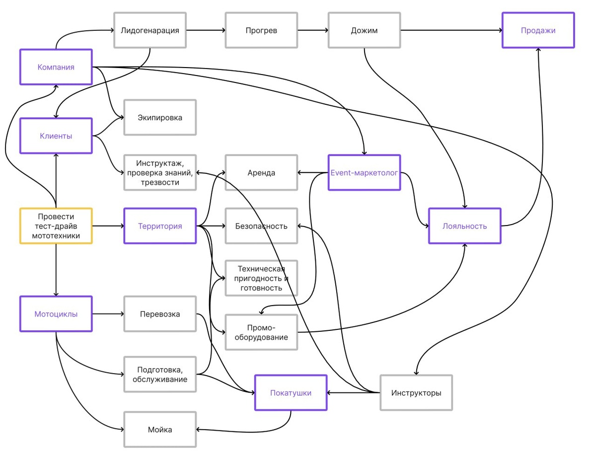
🧠 СЕТЕВЫЕ ДИАГРАММЫ — НЕ ТОЛЬКО ДЛЯ УЧЁНЫХ Маркетолог от Мота рисует схемы перед тест-драйвом сном. Когда ты маркетолог в мотобизнесе — твоя работа не ограничивается Инстаграмом и промиками в Яндекс.Директе. Ты в эпицентре процессов: координируешь отделы, логистов, механиков, партнёров, подрядчиков, клиентов. Всё это — сплошные взаимосвязи, которые нельзя держать только в голове. 📌 Например, вот скоро готовим в Тришурупинске очередной бесплатный тест-драйв. Нарисовал mindmap (сетевую диаграмму), чтобы увидеть всё сразу: ключевые блоки: техника, люди, площадка, лидген; связки между ними: кто кого уведомляет, кто от кого зависит; выход: какая цель, какой эффект. 💡 И знаешь, что это даёт? — Видишь где узкие места. — Понимаешь кого подключать заранее. — Можешь делегировать и не забыть мелочи. — А главное — ставишь цель, а не просто «делаем движ». 🛠 В мотомаркетинге это особенно важно: у тебя 100 задач, всё срочно, а процессов нет. Сетевые диаграммы — это способ сделать «из голо

🧠 СЕТЕВЫЕ ДИАГРАММЫ — НЕ ТОЛЬКО ДЛЯ УЧЁНЫХ

Маркетолог от Мота рисует схемы перед тест-драйвом сном.

Когда ты маркетолог в мотобизнесе — твоя работа не ограничивается Инстаграмом и промиками в Яндекс.Директе. Ты в эпицентре процессов: координируешь отделы, логистов, механиков, партнёров, подрядчиков, клиентов. Всё это — сплошные взаимосвязи, которые нельзя держать только в голове.

📌 Например, вот скоро готовим в Тришурупинске очередной бесплатный тест-драйв. Нарисовал mindmap (сетевую диаграмму), чтобы увидеть всё сразу:

ключевые блоки: техника, люди, площадка, лидген;

связки между ними: кто кого уведомляет, кто от кого зависит;

выход: какая цель, какой эффект.

💡 И знаешь, что это даёт?

— Видишь где узкие места.

— Понимаешь кого подключать заранее.

— Можешь делегировать и не забыть мелочи.

— А главное — ставишь цель, а не просто «делаем движ».

🛠 В мотомаркетинге это особенно важно: у тебя 100 задач, всё срочно, а процессов нет. Сетевые диаграммы — это способ сделать «из головы» — в систему. А из хаоса — управляемую модель.

📎 Совсем не обязательно рисовать в сложных BPMN. Достаточно скетча в XMind или даже от руки в блокноте. Главное — мыслить графически. Это тренировка системности.

Рекомендую бесплатные онлайн-доски в #Битрикс24

#мотобизнес #mindmap #процессы #тестдрайв #маркетологотмота #мотоаналитика