Найти в Дзене

Блок питания формата ATX JBON 600ws не запускается Вопрос к аудитории

Всем здравствуйте! Сегодня к нам обратился наш коллега Игорь с просьбой помочь в ремонте блока питания. Я попросил написать как ведёт себя блок питания и что было сделано и прислать несколько фото. Что Игорь и сделал.
Ниже будет текст от Игоря. Блок питания формата ATX, (JBON 600ws) китайщина, нет старта. Есть
напряжения: 5vsb - 5.15 вольта, ps_on - 5 вольт, power good - нет,
остальных напряжений, соответственно тоже нет.
При замыкании ps_on на землю, старта нет, но потребление возрастает до 2.3w, без соединения ps_on 1.1w. Блок питания без apfc, на входных фильтрах по 158 вольт, здесь два последовательно стоят, на двух 319 вольт.
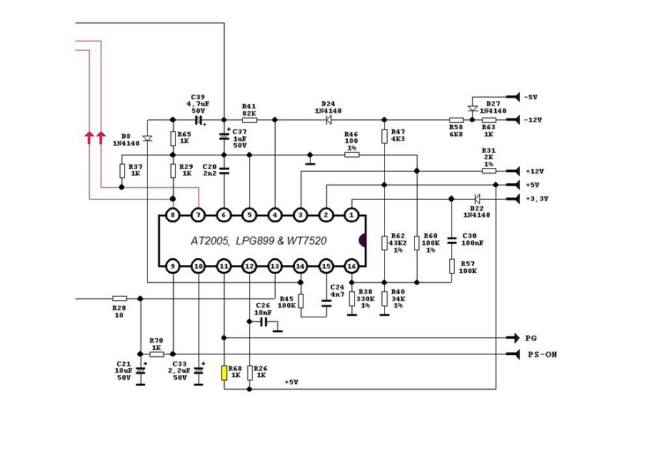
Шим дежурки здесь - SC2521Q, основной шим и супервизор в одном корпусе WT7520 (welltrend) Прозвонил все полупроводники на плате, кз нет. Также прозвонил все выходные и шимочные электролитические конденсаторы, ёмкости и esr в порядке.
Также мерил сопротивление на выходном дросселе сопротивление обмоток (там их 4-е) 0.09 - 0.16 Ома. При включении БП про

Всем здравствуйте! Сегодня к нам обратился наш коллега Игорь с просьбой помочь в ремонте блока питания. Я попросил написать как ведёт себя блок питания и что было сделано и прислать несколько фото. Что Игорь и сделал.
Ниже будет текст от Игоря.

Блок питания формата ATX, (JBON 600ws) китайщина, нет старта. Есть
напряжения: 5vsb - 5.15 вольта, ps_on - 5 вольт, power good - нет,
остальных напряжений, соответственно тоже нет.
При замыкании ps_on на землю, старта нет, но потребление возрастает до 2.3w, без соединения ps_on 1.1w.

Блок питания без apfc, на входных фильтрах по 158 вольт, здесь два последовательно стоят, на двух 319 вольт.
Шим дежурки здесь - SC2521Q, основной шим и супервизор в одном корпусе WT7520 (welltrend)

Фото из интернета.
Фото из интернета.

-3

Прозвонил все полупроводники на плате, кз нет. Также прозвонил все выходные и шимочные электролитические конденсаторы, ёмкости и esr в порядке.
Также мерил сопротивление на выходном дросселе сопротивление обмоток (там их 4-е) 0.09 - 0.16 Ома.

-4

При включении БП просто в розетку, без замыкания ps_on, при наблюдения
через тепловизор, греются вот эти три элемента (два резистора и
стеклянный стабилитрон) стабилитрон не пробит.

-5

Один резистор в холодной части 180 Ом, он соответствует номиналу, второй в горячей части не могу понять, какого цвета полоска, он 156 кОм.

-6

Поменял микросхему wt7520. Ничего не изменилось, стабилизатор tl431 тоже нормальный. Может быть такое поведение, из-за частично неисправного оптрона? Я не знаю, что уже делать. (С)

Вот такая есть информация от Игоря.
Я сам с этими блоками питания особо дела не имел, посему обращаемся за помощью к уважаемой аудитории.

Игорь будет следить за статьей. Задавайте вопросы и по возможности давайте советы что ещё можно проверить.

У меня что-то в памяти крутится по поводу стабилитрона, но вроде там его пробивает. Но тут получается что все полупроводники живые.
Друзья, подсобите , будьте так добры 😉😊

А на этом пока всё чем хотел с вами поделиться.

Всем спасибо за внимание!

Если статья поможет вам в решении некоторых проблем, буду очень рад.

Остались вопросы или пожелания? Не стесняйтесь, пишите в комментариях, с удовольствием пообщаемся.

Ставьте лайк, ПОДПИСЫВАЙТЕСЬ на канал и вы всегда будете в курсе новых публикаций.

Приходите почаще будет много интересного, а также читайте и другие статьи нашей странички.

На развитие канала и повышения авторского энтузазизЬма, или просто
"сказать спасибо" если статья помогла карта 4274 3200 3981 9878 (Сбер)
Буду очень очень благодарен 😊

Статьи носят ознакомительный характер и не являются руководством к действию.

Всем желаю удачных ремонтов!