Добавить в корзинуПозвонить
Найти в Дзене
CISOCLUB

Анализ .NET-загрузчика: многоэтапное развертывание вредоносных программ

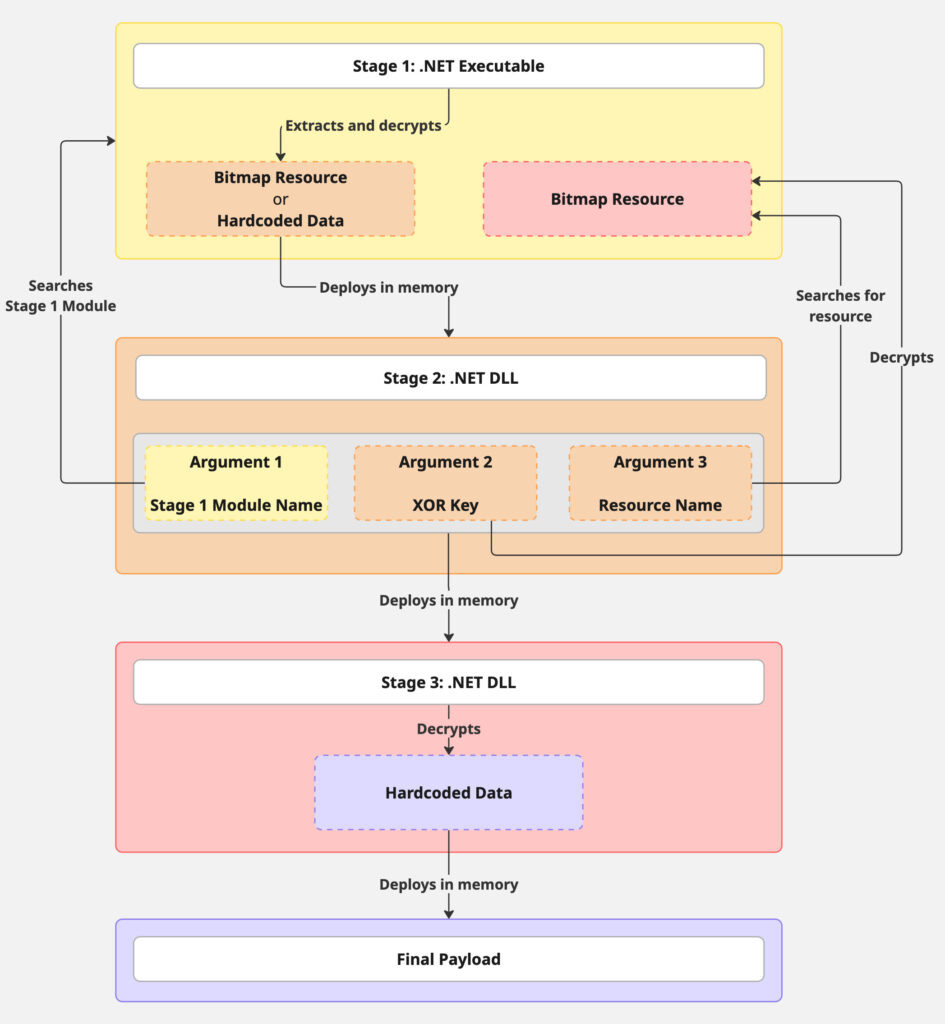
С начала 2022 года активность многоэтапного загрузчика, разработанного на платформе .NET, приковывает внимание специалистов по кибербезопасности по всему миру. Новый отчет раскрывает особенности его работы, варианты используемых вредоносных программ и перспективы мониторинга в условиях быстроменяющегося ландшафта киберугроз. Основным назначением данного загрузчика является поэтапное развёртывание полезной нагрузки, в основном известных классов вредоносных программ, среди которых: Его функционирование делится на три стадии, две из которых характеризуются высокой степенью вариативности, затрудняющей анализ и слежение. Тем не менее, на третьем этапе обнаруживается относительно стабильная структура кода, что значительно облегчает применение технологий повторного использования кода для эффективного мониторинга. За несколько лет работы системы было выявлено около 20 000 образцов рассматриваемого загрузчика, что свидетельствует о стойкости и повторяемости его модели поведения. Среди ключевых
Оглавление
   Источник: www.threatray.com
Источник: www.threatray.com

С начала 2022 года активность многоэтапного загрузчика, разработанного на платформе .NET, приковывает внимание специалистов по кибербезопасности по всему миру. Новый отчет раскрывает особенности его работы, варианты используемых вредоносных программ и перспективы мониторинга в условиях быстроменяющегося ландшафта киберугроз.

Особенности многоэтапного развертывания

Основным назначением данного загрузчика является поэтапное развёртывание полезной нагрузки, в основном известных классов вредоносных программ, среди которых:

  • stealers (программы для кражи конфиденциальных данных);
  • трояны удаленного доступа (RATs);
  • клавиатурные шпионы (keyloggers).

Его функционирование делится на три стадии, две из которых характеризуются высокой степенью вариативности, затрудняющей анализ и слежение. Тем не менее, на третьем этапе обнаруживается относительно стабильная структура кода, что значительно облегчает применение технологий повторного использования кода для эффективного мониторинга.

Объем и масштаб угроз

За несколько лет работы системы было выявлено около 20 000 образцов рассматриваемого загрузчика, что свидетельствует о стойкости и повторяемости его модели поведения. Среди ключевых вредоносных семейств, которые распространяет загрузчик в период с марта 2022 по февраль 2025 года, выделяются:

  • AgentTesla;
  • Formbook;
  • Remcos;
  • 404Keylogger.

Кроме того, отчет зафиксировал появление новых семейств вредоносного ПО, таких как XWorm и NovaStealer, интеграция которых в цепочку загрузчика произошла более чем через год после их обнаружения.

Интересные наблюдения и выводы

Особое внимание уделено семейству VIPKeylogger, которое оказалось распространенным как через рассматриваемый загрузчик, так и иными каналами в дикой природе. Это явление указывает на возможности для более раннего обнаружения угроз с использованием анализа мультиканальных распределений.

Несмотря на высокую эффективность загрузчика в распространении свежих образцов вредоносных программ и предоставлении индикаторов компрометации (IOCs), он не является инструментом раннего выявления новых семейств вредоносного ПО. Главная ценность данного объекта исследования — сохранение и обеспечение доступа к актуальному источнику для исследователей, что позволяет отслеживать
демонстрируемые изменения в тактиках и инструментах злоумышленников.

Поддержка сообщества и инструменты анализа

Важным элементом отчета стала разработка и публикация правил YARA, призванных помочь специалистам по кибербезопасности идентифицировать и анализировать данный загрузчик в собственных данных о вредоносных угрозах. Это подтверждает, что сотрудничество и обмен информацией играют ключевую роль в современной борьбе с киберпреступностью.

Таким образом, комплексный анализ многоэтапного загрузчика .NET подчеркивает необходимость многоуровневого подхода к обнаружению и нейтрализации угроз, а также постоянного обновления инструментов для мониторинга изменяющихся агрессивных стратегий злоумышленников.

Отчет получен из сервиса CTT Report Hub. Права на отчет принадлежат его владельцу.

Ознакомиться подробнее с отчетом можно по ссылке.

Оригинал публикации на сайте CISOCLUB: "Анализ .NET-загрузчика: многоэтапное развертывание вредоносных программ".

Смотреть публикации по категориям: Новости | Мероприятия | Статьи | Обзоры | Отчеты | Интервью | Видео | Обучение | Вакансии | Утечки | Уязвимости | Сравнения | Дайджесты | Прочее.

Подписывайтесь на нас: VK | Rutube | Telegram | Дзен | YouTube.