Найти в Дзене
Математика с П. Э.

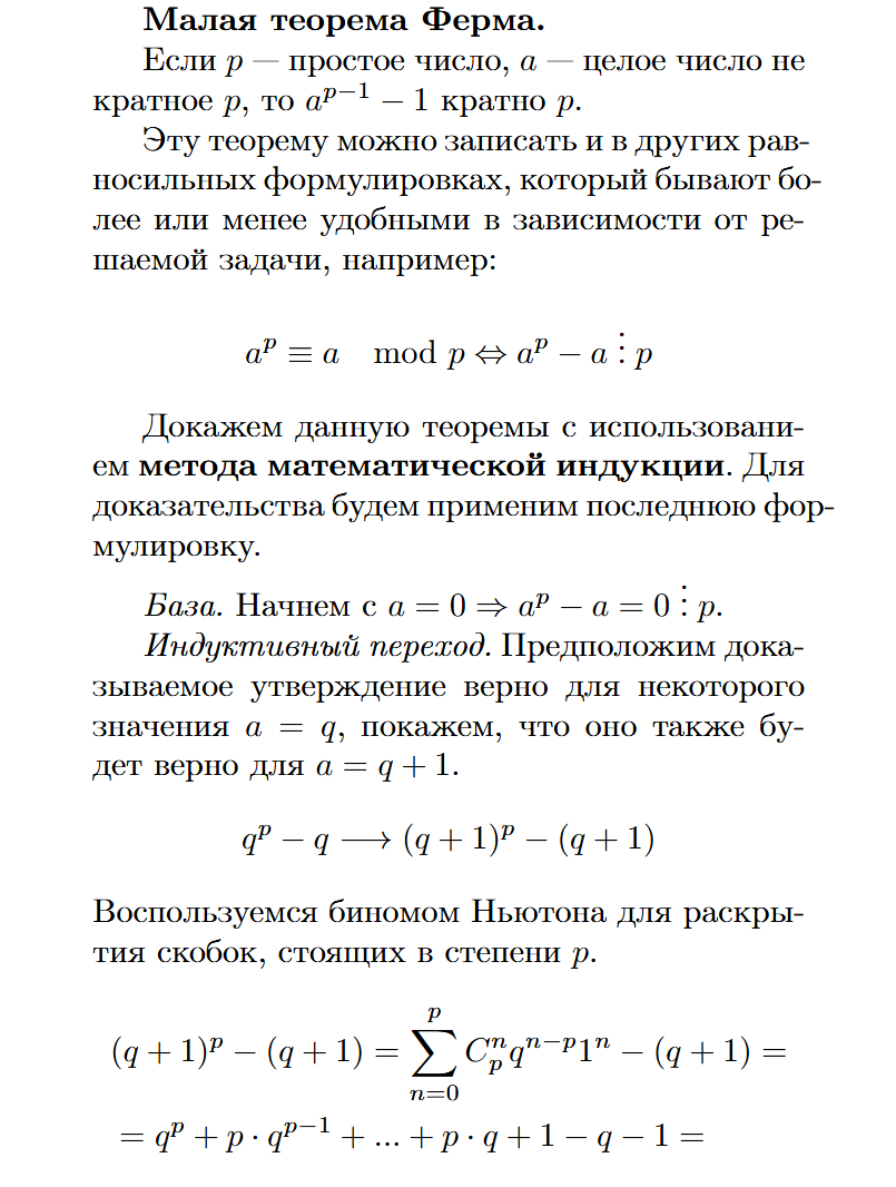
Малая теорема Ферма

Малая теорема Ферма часто используется для решения задач школьных олимпиад. Полезно не только ей пользоваться, но и уметь доказывать. В данный статье разберем метод доказательства с применением математической индукции, поэтому рекомендуется заранее изучить его. Кроме всего будет необходимо понимать свойства делимости, что означает сравнимость по модулю, бином Ньютона, число сочетаний. Частично с этими темами можно познакомиться у меня на канале. Полезное по теме: Подпишись на мой ТГ-канал https://t.me/prime_nums и будь в курсе всех новостей в моей онлайн-школе.

Малая теорема Ферма часто используется для решения задач школьных олимпиад. Полезно не только ей пользоваться, но и уметь доказывать. В данный статье разберем метод доказательства с применением математической индукции, поэтому рекомендуется заранее изучить его. Кроме всего будет необходимо понимать свойства делимости, что означает сравнимость по модулю, бином Ньютона, число сочетаний. Частично с этими темами можно познакомиться у меня на канале.

Полезное по теме:

Как освоить комбинаторику? (Ч.3)
Математика и физика с Павлом Эдуардовичем18 июня 2025
-2
-3
-4

Подпишись на мой ТГ-канал https://t.me/prime_nums и будь в курсе всех новостей в моей онлайн-школе.