Найти в Дзене
Математика с П. Э.

Как освоить комбинаторику? (Ч.3)

Ко мне обращаются многие школьники и студенты первого-второго курсов за помощью в изучении комбинаторики, данный материал поможет бегло разобраться в теме самостоятельно. Данный материал поможет научиться решать задачи по комбинаторике. Предыдущие посты по этой теме: Может быть интересно: Подпишись на мой ТГ-канал https://t.me/prime_nums и будь в курсе всех новостей в моей онлайн-школе.
Оглавление

Ко мне обращаются многие школьники и студенты первого-второго курсов за помощью в изучении комбинаторики, данный материал поможет бегло разобраться в теме самостоятельно. Данный материал поможет научиться решать задачи по комбинаторике.

Предыдущие посты по этой теме:

Как освоить комбинаторику? (Ч.1)
Математика и физика с Павлом Эдуардовичем18 июня 2025

Может быть интересно:

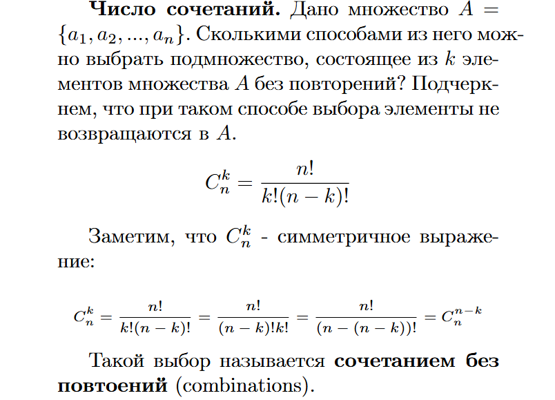
Как найти число сочетаний?

-2
-3

Пример с биномом Ньютона

-4
-5
-6

Как найти число сочетаний с повторениями?

-7
-8
-9

Подпишись на мой ТГ-канал https://t.me/prime_nums и будь в курсе всех новостей в моей онлайн-школе.