Найти в Дзене

Рождение замысла проекта

🔹 Что это? – Это сложный вопрос или трудность, которую нужно решить.
🔹 Пример: «Многие школьники плохо запоминают английские слова, потому что учат их без контекста». 🔹 Что это? – Это главный вопрос, на который проект пытается ответить.
🔹 Пример: «Как сделать запоминание английских слов более эффективным с помощью игровых методов?» 🔹 Что это? – Это важность темы прямо сейчас. Почему её стоит исследовать?
🔹 Пример: «Английский язык нужен для общения и учёбы, но многие ученики скучают на уроках. Если сделать обучение интереснее, результаты улучшатся». 🔹 Что это? – Это предположение, которое проверяют в проекте. Обычно начинается со слов «Мы считаем, что…».
🔹 Пример: «Мы считаем, что если использовать мобильные приложения с играми для запоминания слов, то словарный запас увеличится быстрее». 🔹 Что это? – Это реальный результат, который создают в ходе работы (не просто доклад, а что-то полезное).
🔹 Пример: «Наш продукт – это набор карточек с играми для запоминания слов или чат-б
Оглавление

1. Проблема

🔹 Что это? – Это сложный вопрос или трудность, которую нужно решить.
🔹
Пример: «Многие школьники плохо запоминают английские слова, потому что учат их без контекста».

2. Тема проекта (исследования)

🔹 Что это? – Это главный вопрос, на который проект пытается ответить.
🔹
Пример: «Как сделать запоминание английских слов более эффективным с помощью игровых методов?»

3. Актуальность

🔹 Что это? – Это важность темы прямо сейчас. Почему её стоит исследовать?
🔹
Пример: «Английский язык нужен для общения и учёбы, но многие ученики скучают на уроках. Если сделать обучение интереснее, результаты улучшатся».

4. Гипотеза

🔹 Что это? – Это предположение, которое проверяют в проекте. Обычно начинается со слов «Мы считаем, что…».
🔹
Пример: «Мы считаем, что если использовать мобильные приложения с играми для запоминания слов, то словарный запас увеличится быстрее».

5. Продукт проекта

🔹 Что это? – Это реальный результат, который создают в ходе работы (не просто доклад, а что-то полезное).
🔹
Пример: «Наш продукт – это набор карточек с играми для запоминания слов или чат-бот в телеграме, который помогает учить слова».

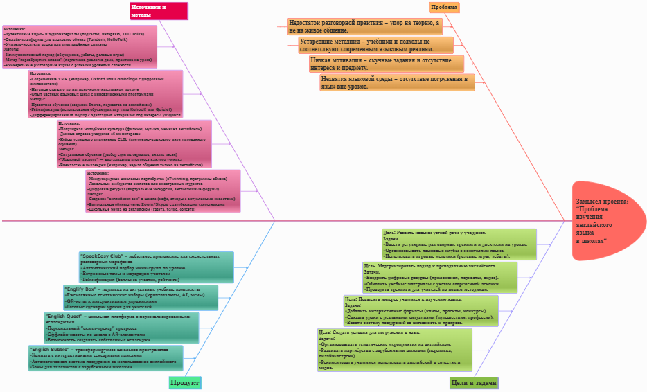
Схема: замысел проекта: "Проблема изучения английского языка" (от проблемы к продукту) - Проблема - Цели и задачи - Источники и методы - Продукт

-2

Для интересного времяпрепровождения соберите пазл, сочетая элементы сложных уровней с фиксированными деталями первого уровня!
https://interacty.me/projects/b76d83170a499cc4