Найти в Дзене
Математика с П. Э.

Как освоить комбинаторику? (Ч.1)

Ко мне обращаются многие школьники и студенты первого-второго курсов за помощью в изучении комбинаторики, данный материал поможет бегло разобраться в теме самостоятельно. Уверен, что многие сталкиваются с проблемами в изучении теории вероятностей и дискретной математики из-за того, что не освоили базовые определения комбинаторики, не научились решать элементарные задачи. Без этого фундамента дальнейшее продвижение оказывается весьма затруднительным! Посты по этой теме: Может быть интересно: Комбинаторика — раздел математики, посвященный решению задач, связанных с выбором и расположением элементов некоторого множества в соответствии с заданными правилами. Комбинаторика лежит в основе решения многих задач теории вероятностей. Множество может быть задано элементами, перечисленными в произвольном порядке. Множество определяет только состав элементов, которые в него входят. В случае, если порядок не важен, то будем использовать фигурные скобки. Подпишись на мой ТГ-канал https://t.me/prim
Оглавление

Ко мне обращаются многие школьники и студенты первого-второго курсов за помощью в изучении комбинаторики, данный материал поможет бегло разобраться в теме самостоятельно.

Уверен, что многие сталкиваются с проблемами в изучении теории вероятностей и дискретной математики из-за того, что не освоили базовые определения комбинаторики, не научились решать элементарные задачи. Без этого фундамента дальнейшее продвижение оказывается весьма затруднительным!

Посты по этой теме:

Как освоить комбинаторику? (Ч.3)
Математика и физика с Павлом Эдуардовичем18 июня 2025

Может быть интересно:

Чем занимается комбинаторика?

Комбинаторика — раздел математики, посвященный решению задач, связанных с выбором и расположением элементов некоторого множества в соответствии с заданными правилами. Комбинаторика лежит в основе решения многих задач теории вероятностей.

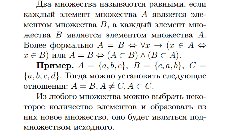
Множество может быть задано элементами, перечисленными в произвольном порядке. Множество определяет только состав элементов, которые в него входят. В случае, если порядок не важен, то будем использовать фигурные скобки.

-2

Что такое кортеж?

-3

Правило сложения

-4

Правило умножения

-5

Число перестановок

-6

Число перестановок с повторениями

-7
-8
-9

Подпишись на мой ТГ-канал https://t.me/prime_nums и будь в курсе всех новостей в моей онлайн-школе.