Добавить в корзинуПозвонить
Найти в Дзене
Старый радио любитель

Еще один "super VXO" на ТА7358.

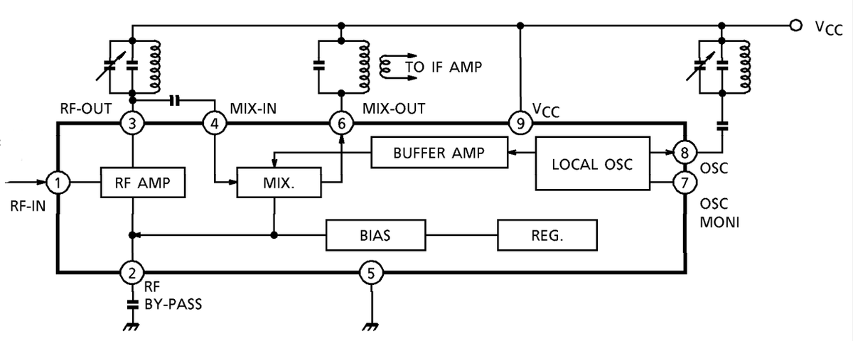
Обнаружил я у себя микросхемы ТА7358, которая появилась на свет благодаря фирме Тошиба в середине 90-х. Эта микросхема предназначена для приемников ФМ и ее архитектура не сложна. УВЧ собран на одном транзисторе, встроенный генератор включен по схеме емкостной трехточки, а смеситель - активный двойной балансный, стандартная ячейка Гилберта. Входное сопротивление УВЧ низкое - около 57 Ом, а вот у смесителя входное сопротивление высокое, около 2,7 кОм при входной емкости 3,3 пФ. В сети полно схем, в которых используется эта микросхема: и в приемниках, и в трансиверах. Но меня заинтересовала схема ГПД. Это была очередная реинкорнация "super VXO", т.е. перестраиваемого кварцевого генератора. Мне понравилась эта схема, в которой транзистор УВЧ используется в первом кварцевом генераторе, а второй собран на транзисторе генератора микросхемы. На выходе смесителя, на который подаются сигналы обоих генераторов, выделяется разностная частота. Мне частота 3 МГц в данном случае была не интересна, а

Обнаружил я у себя микросхемы ТА7358, которая появилась на свет благодаря фирме Тошиба в середине 90-х.

Рис. 1.
Рис. 1.

Эта микросхема предназначена для приемников ФМ и ее архитектура не сложна.

Рис. 2.  Из datasheet TA7358.
Рис. 2. Из datasheet TA7358.

УВЧ собран на одном транзисторе, встроенный генератор включен по схеме емкостной трехточки, а смеситель - активный двойной балансный, стандартная ячейка Гилберта.

Входное сопротивление УВЧ низкое - около 57 Ом, а вот у смесителя входное сопротивление высокое, около 2,7 кОм при входной емкости 3,3 пФ.

В сети полно схем, в которых используется эта микросхема: и в приемниках, и в трансиверах. Но меня заинтересовала схема ГПД. Это была очередная реинкорнация "super VXO", т.е. перестраиваемого кварцевого генератора.

Рис. 3. С сайта https://www.radioscanner.ru/uploader/2008/supervxco.gif
Рис. 3. С сайта https://www.radioscanner.ru/uploader/2008/supervxco.gif

Мне понравилась эта схема, в которой транзистор УВЧ используется в первом кварцевом генераторе, а второй собран на транзисторе генератора микросхемы. На выходе смесителя, на который подаются сигналы обоих генераторов, выделяется разностная частота.

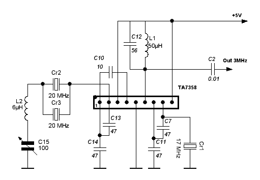
Мне частота 3 МГц в данном случае была не интересна, а вот 5 МГц - очень даже. Были у меня и кварцы для этой схемы: 25 и 20 МГц. Вот я и решил собрать вот такую схему:

Рис. 4.
Рис. 4.

Что-то меня остановило от идеи снимать полезный сигнал с вывода 6, тем более через конденсатор 10 нФ. Ведь при изменении сопротивления нагрузки будет сдвигаться резонансная частота контура. Поэтому или С7<10 пФ, или катушка связи. Я выбрал второй вариант. На первом этапе я не подключал усилитель на VT1.

В качестве катушки я взял цилиндрическую с подстроечником от дядюшки Ху с максимальной индуктивностью около 6 мкГн. Чтобы не мучится с подборкой конденсатора С6 просчитал его в модели.

Рис. 5.
Рис. 5.

Емкость оказалась 200 пФ, я поставил 220 пФ. Вот какая симпатичная конструкция получилась.

Рис. 6.
Рис. 6.

КПЕ использовал трехсекционный с параллельно соединенными секциями, каждая из которых изменяет емкость от 3 до 17 пФ (покупал его у RV3YF года три назад).

Замкнул катушку L1 и конденсатор С1 перемычкой, подключил питание, а щупы осциллографа - к выводам 1 и 7.

Рис. 7.
Рис. 7.

Оба генератора работали и размах колебаний был примерно одинаковым. Подключаю один из щупов к выводу 6 микросхемы.

Рис. 8.
Рис. 8.

Подстроил сердечник по максимальному уровню сигнала 5 МГц. Вот только синусоида получилась какая-то корявая. Убрал перемычку и начал вращать ось переменного конденсатора.

Частота 5 МГц менялась всего на 20 кГц (при уменьшении емкости С1 частота увеличивалась), причем стабильность была очень высокой. Катушку L1 для начала взял с максимальной индуктивностью 2,5 мкГн, но как ни крутил я сердечник и КПЕ катушка никакого влияния на частоту не оказывала. Поменял ее на такую же, как L2 и в некотором положении сердечника частота на выходе начинала прыгать, а на выводе 1 сигнал стал вот таким:

Рис. 9.
Рис. 9.

Но на выходе частота была уже не 5 МГц.

Рис. 10.
Рис. 10.

Решил подключить усилитель на VT1.

Рис. 11.
Рис. 11.

Оказалось, что усиление было великовато и сигнал на выходе был размахом около 3,5 в, но имел ограничение. Нужно было или уменьшить количество витков катушки связи, или уменьшить усиление. Выпаивать катушку было лень, выпаял С10. Но пришлось таки выпаивать катушку, только L1 - видимо индуктивности было маловато, намотал на каркасе от Ху катушку с индуктивностью около 15 мкГн. При ее максимальной индуктивности частота менялась с помощью КПЕ на те же 20 кГц, но какая была синусоида!

Рис. 12.
Рис. 12.

Гладкая, красивая :)). Стал крутить подстроечный сердечник катушки и, наконец получил большой диапазон перестройки, но синусоида снова стала шершавой.

Частота перестраивалась от, примерно , 5,005 МГц до 5,260 Мгц. Кажется, что все хорошо, но не тут-то было. Во первых, размах колебаний в этом диапазоне изменялся более. чем в 2 раза, а, самое главное, стабильность частоты стала как у обычного LC генератора, что, в общем-то, и следовало ожидать. Так что, как говорится, за что боролись ... Добавлю, что на диапазон перестройки и стабильность частоты влияет и настройка контура L2С6.

Оказалось, что "super VXO" это совсем не супер :)).

Всем здоровья и успехов!