Добавить в корзинуПозвонить
Найти в Дзене
Kelvin Ph.

УНЧ на 10 транзисторах

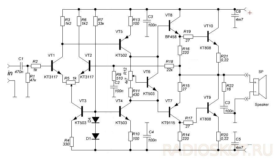
Как-то вечером делать было нечего.., решил сделать разводку данного двухполярного усилителя на 10 транзисторах: Правда в процессе непосредственного усиления принимает участие только 7 из них. Плата получилась на мой взгляд относительно компактная, и без SMD компонентов. Габаритные размеры 65 на 40 мм. В базовой цепи по схеме установлен резистор 1кОм, я на печатке указал 100 Ом. Если вы будете делать устанавливайте любой, на свой вкус, я вероятно поставлю перемычку. А можно вместо резистора в эти отверстия включить вход-выход тембро-коррекции (эквалайзер). Я не нашел названия этого усилителя в сети, поэтому вероятно он без названия, и пока с непроверенными характеристиками. На печатной плате диаметр конденсаторов C5, C6, = 12.5 мм., подбирать которые нужно с расчетом несколько больше половины питания всей схемы. Справа от них, с минимальным зазором, по-плану должны быть проволочные 5Вт-е резисторы в керамическом корпусе установленные вертикально.
Выходные транзисторы можно впаять непо

Как-то вечером делать было нечего.., решил сделать разводку данного двухполярного усилителя на 10 транзисторах:

УНЧ на 10 транзисторах схема
УНЧ на 10 транзисторах схема

Правда в процессе непосредственного усиления принимает участие только 7 из них. Плата получилась на мой взгляд относительно компактная, и без SMD компонентов. Габаритные размеры 65 на 40 мм. В базовой цепи по схеме установлен резистор 1кОм, я на печатке указал 100 Ом. Если вы будете делать устанавливайте любой, на свой вкус, я вероятно поставлю перемычку. А можно вместо резистора в эти отверстия включить вход-выход тембро-коррекции (эквалайзер).

Я не нашел названия этого усилителя в сети, поэтому вероятно он без названия, и пока с непроверенными характеристиками.

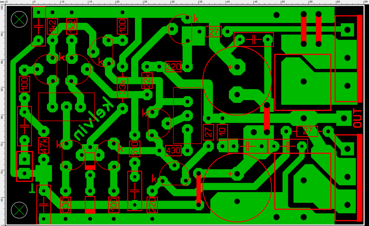
Проект печатной платы компактного транзисторного УНЧ
Проект печатной платы компактного транзисторного УНЧ

На печатной плате диаметр конденсаторов C5, C6, = 12.5 мм., подбирать которые нужно с расчетом несколько больше половины питания всей схемы. Справа от них, с минимальным зазором, по-плану должны быть проволочные 5Вт-е резисторы в керамическом корпусе установленные вертикально.
Выходные транзисторы можно впаять непосредственно в плату, и прикрутить к радиатору, а можно вынести на на радиатор на не длинных проводах. Все вых. транзисторы должны быть электрически изолированы друг от друга и от корпуса, если он предусмотрен.
По настройке усилителя:
Ноль на средней точке вых. транзисторов устанавливается R5, а ток покоя R12.

печатная плата усилителя на транзисторах вид снизу
печатная плата усилителя на транзисторах вид снизу
собранный УНЧ, один канал.
собранный УНЧ, один канал.
схема с предвыходными в корпусе TO-126 [БКЭ]
схема с предвыходными в корпусе TO-126 [БКЭ]

Несколько слов по деталям:
Вместо резисторов 27 Ом, которых я нашел только один, я установил 22 Ома. Вместо 510 => 470 Ом.
Первые 6 транзисторов 2N3904 и 2N3906 соответственно полярности. Предвыходные пока установил BD135 и BD136. Я думаю здесь подойдёт комплиментарная пара
BC337 и BC327. [Макс. напр. к-э при заданном токе к и разомкнутой цепи б.(Uкэо макс),В: 45], или 2N5551 и парный ему 2N5401. Позже перечерчу плату под подобные транзисторы, тогда(изначально) я планировал другие, в корпусе ТО92L. С2 2,2 мкФ, R22 10 Ом. Диоды 1N4148.
Выходные транзисторы сейчас припаяны
2N6488G, для такой цели подойдут наши КТ805, КТ808, КТ819, можно даже попробовать составные КТ827

-6

Сейчас эта схема включена и играет, общее питающее напряжение 44,6 вольт, по 22 с хвостиком вольта в плече, ток покоя мизерный. Балластные проволочные резисторы не нашлись, вместо них впаял две ферритовые бусинки. Осциллограммы и вых. мощность буду смотреть завтра.

Печатную плату пока не выкладываю в общий доступ, но если кому-то интересно - пишите, отправлю.
Ниже фото с эмиттерными резисторами на 0,15 Ом.

вид на собранную плату УМЗЧ
вид на собранную плату УМЗЧ

Ссылка на LAY-файл со схемой в ZIP-архиве

Далее несколько фотографий осциллограмм с испытаний после настройки:

оссциоллограмма на частоте 13,16 кГц, нагрузка 7,7 Ом
оссциоллограмма на частоте 13,16 кГц, нагрузка 7,7 Ом

оссциоллограмма на частоте 249 Гц, нагрузка 7,7 Ом
оссциоллограмма на частоте 249 Гц, нагрузка 7,7 Ом
оссциоллограмма на частоте 11,11 кГц, нагрузка 7,7 Ом
оссциоллограмма на частоте 11,11 кГц, нагрузка 7,7 Ом

оссциоллограмма на частоте 1906 Гц, нагрузка 7,7 Ом
оссциоллограмма на частоте 1906 Гц, нагрузка 7,7 Ом

Осциллограмма с музыкой, в паузе.
Осциллограмма с музыкой, в паузе.