Найти в Дзене
ТЫЖИЛЕКТРИК!!!

О ПУСКОВЫХ ТОКАХ В СВЕТОДИОДНЫХ СВЕТИЛЬНИКАХ. МЕТОД БОРЬБЫ.

Снова пишу свою статью как некоторую альтернативу статье «Снова о пусковых токах и светодиодных светильниках» от СамЭлектрик.ру. Точнее, в указанной статье автор ищет метод борьбы с пусковыми токами, которые образуются при включении светодиодных светильниках, даже приводит в пример некое устройство, которое гасит пусковые токи. А в комментариях многие предлагают свой метод. Да, никуда не денешься от пусковых токов, и многие методы борьбы эффективны, как достаточно дорогой прибор из статьи. Я расскажу о своем методе, который работает уже на протяжении пяти лет, уж шестой пошел, может кому пригодится. Ко мне обратились представители одной компании с проблемой… Точнее, это не было сначала официальным обращением, просто до начала очередного совещания на крупной стройке представитель одной из подрядных компаний сильно ругался с кем-то по телефону, что достал автомат…, достало еще что-то…, в общем, все его достали. После совещания этот товарищ подошел с таким вопросом, мол, вы тут занимаетес

Снова пишу свою статью как некоторую альтернативу статье «Снова о пусковых токах и светодиодных светильниках» от СамЭлектрик.ру. Точнее, в указанной статье автор ищет метод борьбы с пусковыми токами, которые образуются при включении светодиодных светильниках, даже приводит в пример некое устройство, которое гасит пусковые токи. А в комментариях многие предлагают свой метод. Да, никуда не денешься от пусковых токов, и многие методы борьбы эффективны, как достаточно дорогой прибор из статьи. Я расскажу о своем методе, который работает уже на протяжении пяти лет, уж шестой пошел, может кому пригодится.

Ко мне обратились представители одной компании с проблемой… Точнее, это не было сначала официальным обращением, просто до начала очередного совещания на крупной стройке представитель одной из подрядных компаний сильно ругался с кем-то по телефону, что достал автомат…, достало еще что-то…, в общем, все его достали. После совещания этот товарищ подошел с таким вопросом, мол, вы тут занимаетесь всякой автоматикой, электричеством и прочими инженерными делами, не могли бы мне разъяснить следующую ситуацию, которая уже бесит, и рассказал про проблему. Проблема была в следующем: большой зал, освещение – светодиодные светильники для потолка «Armstrong» из 6 рядов по 30 светильников… Как и чем включается, толком объяснения не получил. Пришлось навязаться, приехать и посмотреть.

Одной из деятельностей компании, кроме строительства дорог, – сдача офисов на час, т.е. большой зал разбит на мелкие офисы. Вот в этом зале и есть проблема с освещением. Каждый ряд включался своим выключателем, но не напрямую, а через модульный контактор. Каждый ряд защищен автоматом 10 А с время-токовой характеристикой D (как выяснилось позже, ранее были установлены В), т.е. таких автоматов 6 шт. Вот с этими автоматами, а также с некоторыми контакторами имеются проблемы – отключаются при включении, горят.

Что может быть? Пусковые токи, больше нечему. Так и объяснил. На вопрос, можно ли как-то исправить положение, я ответил «да», но нужны некоторые вложения. Сразу предупредил, что способ ни разу не испытывал, поэтому, обратившиеся ко мне товарищи, все риски берут на себя. Дополнительно встретились уже на уровне руководителей, подписали договор, и работа закипела.

Теперь суть. Суть в том, что нужно каждый светильник запускать по очереди. Как? Все очень просто: каждому светильнику приделываем реле времени, т.е. каждый светильник запускаем через 1 секунду после того, как запустился предыдущий. Это значит, что первый светильник запускаем сразу, второму задаем задержку в 1 секунду, как только загорелся второй светильник, реле третьего светильника через 1 секунду разрешает включаться четвертому и так далее, в общем, схема на рис. 2 (только одна группа).

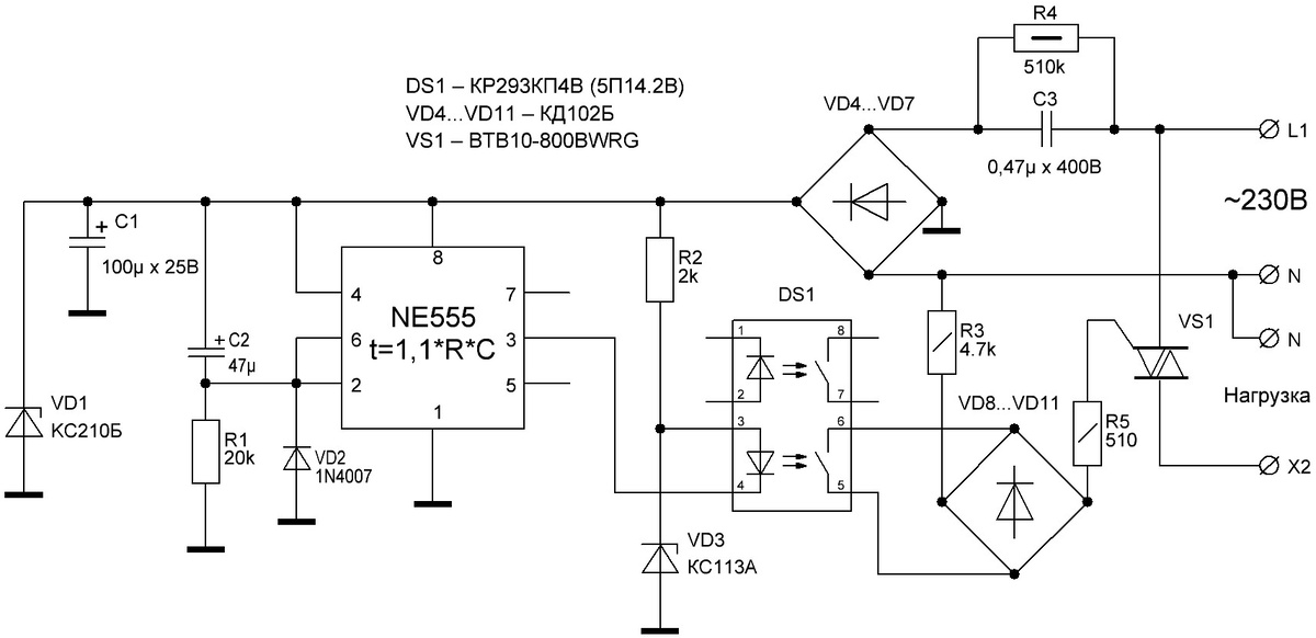
Понятное дело, полноценное реле времени дорого, особенно, все его временные возможности не нужны, а нужна задержка в 1 секунду. Где такое реле взять? Изготовить на известной микросхеме-таймере NE555, схем в сети валом, бери любую. Я использовал такую (рис. 1). Сама схема не при себе, нарисовал сызнова, т.е. по памяти.

Рис. 1. Реле времени.
Рис. 1. Реле времени.

Спаять такое реле и положить его в коробочку не очень трудная задача. Тем более, что платы в количестве 200 шт. всегда можно заказать.


Рис. 2. Схема включения светильников и реле.
Рис. 2. Схема включения светильников и реле.

От включения первого светильника до последнего проходит примерно 30 секунд. Возможно, это долго, но уже более 5 лет эта схема успешно работает. Хотя можно сократить время до 0,5 секунд, заменив резистор R1 на 10 кОм (формула расчета t=1,1×R1×C2 отображена на схеме). Автоматы с ВТХ D были заменены на ВТХ В. Даже те реле, которые оказались лишними, были отданы на всякий случай, так и остались лежать «про запас».

Недостаток данной схемы (рис. 1) в том, что само устройство не сертифицировано, поэтому в договоре мы этот недостаток отобразили сразу.

ОГРАНИЧЕНИЯ

СТАТЬЯ НАПИСАНА НА УСЛОВИЯХ "КАК ЕСТЬ". АВТОР СТАТЬИ НЕ ПРЕДОСТАВЛЯЕТ ОТНОСИТЕЛЬНО СТАТЬИ НИКАКИХ ГАРАНТИЙ, ЯВНЫХ ИЛИ ПОДРАЗУМЕВАЕМЫХ, И НЕ НЕСЕТ ОТВЕТСТВЕННОСТИ ЗА КАКОЙ-ЛИБО ЯВНЫЙ, СЛУЧАЙНЫЙ, КОСВЕННЫЙ ИЛИ ИНОЙ УЩЕРБ, ВОЗНИКШИЙ В РЕЗУЛЬТАТЕ ПРОЧТЕНИЯ ИЛИ НЕВОЗМОЖНОСТИ ПРОЧТЕНИЯ СТАТЬИ.

АВТОР НИКОГО И НИЧЕГО НЕ РЕКЛАМИРУЕТ.

Хотелось бы узнать Ваше мнение. Подписывайтесь и оставляйте свой комментарий.

Если Вам понравилась статья, поддержите проект некоторой суммой на карту Сбербанка: 2202203947334258