Добавить в корзинуПозвонить
Найти в Дзене
Сергей

Сравнение схем апериодических ВЧ усилителей. Часть 4. Схемы на усилителях тока.

Часть 4. Схемы на усилителях тока. смотри также: Часть 1 Сравнение схем апериодических ВЧ усилителей
Часть 2 Моделирование в симуляторе схем рассмотренных в Части 1
Часть 2-1 Еще схемы
Часть 3-2 Схемы с компенсацией емкости Сбк. Двух-транзисторные схемы
Часть 3-3 Схемы с компенсацией емкости Сбк. Трех-транзисторные схемы
Часть 3-4 Схемы с компенсацией емкости Сбк. Четырех-транзисторные схемы
Часть 3-5 Схемы с компенсацией емкости Сбк. Пяти-транзисторные схемы Это довольно специфичный тип усилителей. Усилитель построен по следующей схеме:
преобразователь напряжение-ток, усилитель тока, преобразователь ток-напряжение.
Зачем используют такие усилители – заявляется что они позволяют получить усиление в наиболее широкой полосе частот. Почему это так – для этого есть несколько причин. Вот некоторые особенности усилителей тока: - в усилителе тока паразитные емкости не влияют на АЧХ, так нам объясняют авторы учебников, ведь усиливается ток, а не напряжение, напряжения на паразитных емкост

Часть 4. Схемы на усилителях тока.

смотри также:

Часть 1 Сравнение схем апериодических ВЧ усилителей
Часть 2 Моделирование в симуляторе схем рассмотренных в Части 1
Часть 2-1 Еще схемы
Часть 3-2 Схемы с компенсацией емкости Сбк. Двух-транзисторные схемы
Часть 3-3 Схемы с компенсацией емкости Сбк. Трех-транзисторные схемы
Часть 3-4 Схемы с компенсацией емкости Сбк. Четырех-транзисторные схемы
Часть 3-5 Схемы с компенсацией емкости Сбк. Пяти-транзисторные схемы

Это довольно специфичный тип усилителей. Усилитель построен по следующей схеме:
преобразователь напряжение-ток, усилитель тока, преобразователь ток-напряжение.
Зачем используют такие усилители – заявляется что они позволяют получить усиление в наиболее широкой полосе частот. Почему это так – для этого есть несколько причин. Вот некоторые особенности усилителей тока:

- в усилителе тока паразитные емкости не влияют на АЧХ, так нам объясняют авторы учебников, ведь усиливается ток, а не напряжение, напряжения на паразитных емкостях схемы не меняются (в идеале). *

* но на входе стоит преобразователь напряжение-ток, а на выходе стоит преобразователь ток-напряжение, и в них напряжения на паразитных емкостях монтажа и внутренних емкостях транзисторов изменяются при передаче сигнала!

- в усилителе тока происходит сложение токов отдельных каскадов, т.е. сложение коэффициентов усиления, а не перемножение коэффициентов усиления как в усилителе напряжения. Поэтому возможно получать суммарное усиление нескольких каскадов даже если отдельные каскады имеют усиление меньше 1.

- усилители тока обычно работают при низких напряжениях, но при заметно больших токах, чем в схемах усилителей напряжения.
- усилители тока обычно ориентированы на схемотехнику микросхем, поэтому там используют существенно большее количество транзисторов, ведь при изготовлении микросхем все равно сколько микро-транзисторов напылить одновременно.
- схемотехника усилителей тока обычно не использует резисторы, а только транзисторы и диоды.

Исходя из последних двух особенностей собирать такие усилители на дискретных элементах и не выгодно, и неудобно. Хотя, эта схемотехника использовалась в промышленных широкополосных аналоговых осциллографах, как на дискретных элементах, так и на схемах в виде микросборок. И там было применено множество корректирующих RC цепочек. Частоты до 500 мегагерц.

Чаще всего в усилителях тока используют ячейки Джильберта, это схема из 4-х транзисторов. Описание таких усилителей можно найти например в книге


Ламекин В.Ф__Широкополосные интегральные усилители. 1980г., или
Прокопенко Н.Н.__Схемотехника широкополосных усилителей. 2005г.

Схемы из этих книг и будем рассматривать здесь.

-----------------------------------------------------------------------------

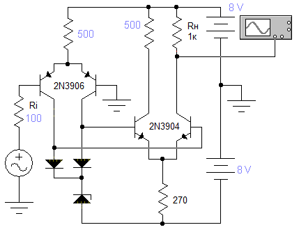
Схема рис 4.53а. ячейка Джильберта 1

-2

2N3906-2N3904___К=266___F=14 МГц___(Rн=1000)
2N3906-2N3904___К=288___F=15 МГц___(Rн=1000) Ri=0
2N3906-2N3904___К=136___F=16 МГц___(Rн=500)
2N3906-2N3904___К=57____F=10 МГц___(Rн=500)___
реально собрано
2N3906-2N3904___К=55____F=18 МГц___(Rн=200)
2N3906-2N3904___К=27____F=10 МГц___(Rн=200)___
реально собрано
2N3906-2N3904___К=28____F=18 МГц___(Rн=100)
2N3906-2N3904___К=13____F=10 МГц___(Rн=100)___
реально собрано
2N3906-2N3904___К=14____F=19 МГц___(Rн=50)
2N3906-2N3904___К=15____F=26 МГц___(Rн=50) Ri=0

КТ361-КТ315______К=87____F=8 МГц_____(Rн=500)___
реально собрано
КТ361-КТ315______К=40____F=8 МГц_____(Rн=200)___реально собрано
КТ361-КТ315______К=17____F=10 МГц____(Rн=100)___реально собрано

Ширина АЧХ – никакая, усиление для 4-хтранзисторов – малое. Где тут преимущества усилителей тока?

Схема требует применения вч рпр транзисторов, что является ее ограничением. Кроме того, транзисторы в парах должны быть подобраны по параметрам.

В реально собранной схеме требуется подбор транзисторов и балансировка смещения входного дифференциального каскада. Реально собранная схема по сравнению с симулятором показала меньшее усиление при очень скромной полосе АЧХ. Эта схема усилителя тока во всем проигрывает гораздо более простым схемам ОБ-ОК, ОЭ-ОБ-ОК, ОЭ-ОЭ-ОЭ с ООС.

-------------------------------------------------------------------------

Схема рис. 4.53 б. ячейка Джильберта 1

-3
-4

2N3904___К=216___F=10 МГц___(Rн=1000)
2N3904___К=121___F=15 МГц___(Rн=1000)___
реально собрано
2N3904___К=233___F=11 МГц___(Rн=1000) Ri=0
2N3904___К=111___F=15 МГц___(Rн=500)
2N3904___К=45____F=18 МГц___(Rн=200)
2N3904___К=62____F=19 МГц___(Rн=200)____
реально собрано
2N3904___К=23____F=18 МГц___(Rн=100)
2N3904___К=28____F=23 МГц___(Rн=100)____
реально собрано
2N3904___К=11____F=20 МГц___(Rн=50)
2N3904___К=12 ___F=24 МГц___(Rн=50) Ri=0

КТ306_____К=45____F=17 МГц__(Rн=500)____
реально собрано
КТ306_____К=47____F=23 МГц__(Rн=200)____реально собрано
КТ306_____К=23____F=22 МГц__(Rн=100)____реально собрано

КТ315_____К=47____F=8 МГц___(Rн=500)____реально собрано
КТ315_____К=53____F=8 МГц___(Rн=200)____реально собрано
КТ315_____К=24____F=8 МГц___(Rн=100)____реально собрано

Ширина АЧХ – никакая, усиление для 4-хтранзисторов – малое.

Где тут преимущества усилителей тока?

В реально собранных схемах требуется балансировка смещения входного дифференциального каскада. При увеличении амплитуды сигнала происходит мягкое ограничение-снижение усиления. Коэффициент усиления может быть и меньше чем в симуляторе, и больше. И АЧХ весьма скромная, и она может быть как меньше так и несколько больше чем в симуляторе. Но схема на усилителях тока каких либо преимуществ здесь не показала.

------------------------------------------------------------------------

Схема рис. 4.54. ячейка Джильберта 2

-5
-6

2N3904___К=118___F=11 МГц___(Rн=1000)
2N3904___К=123___F=12 МГц___(Rн=1000) Ri=0
2N3904___К=60____F=24 МГц___(Rн=500)
2N3904___К=24____F=35 МГц___(Rн=200)
2N3904___К=12____F=46 МГц___(Rн=100)
2N3904___К=12____F=140 МГц__(Rн=100) Ri=0
2N3904___К=6_____F=46 МГц____(Rн=50)
2N3904___К=6_____F= 171 МГц__(Rн=50) Ri=0 (а для транзисторов Fт=300 МГц!)

КТ306_____К=67____F=24 МГц___(Rн=500)___
реально собрано
КТ306_____К=33____F>50 МГц___(Rн=200)___реально собрано
КТ306_____К=30____F>50 МГц___(Rн=100)___реально собрано

КТ315_____К=76____F=11 МГц___(Rн=500)___реально собрано
КТ315_____К=10____F=24 МГц___(Rн=100)___реально собрано

Схема имеет очень широкую полосу АЧХ только при низкоомной нагрузке и низкоомном источнике сигнала (в симуляторе). Усиление одной ячейки небольшое. Увеличение тока дифференциальных каскадов на АЧХ не влияет, но увеличивает усиление сигнала, амплитуду выходног сигнала. Низковольтное питание возможно только при низкоомной нагрузке.

Реально собранная схема показала АЧХ значительно хуже чем в симуляторе (при низкоомной нагрузке), но все же одну из лучших для схем усилителей тока.

-------------------------------------------------------------------------------------------

Схема рис. 4.57. ячейка Джильберта + каскод

-7
-8

2N3904-2N3906___К=102___F=13 МГц___(без ООС)
2N3904-2N3906___К=106___F=15 МГц___(без ООС) Ri=0
2N3904-2N3906___К=53____F=31 МГц____(Rос=10к/100ом)
2N3904-2N3906___К=28____F=43 МГц____(Rос=4к/100ом)
2N3904-2N3906___К=29____F=55 МГц____(Rос=4к/100ом) Ri=0

КТ315-КТ361______К=62____F=11 МГц_____(без ООС)__________
реально собрано
КТ315-КТ361______К=24____F=26 МГц_____(Rос=4к/100ом)____реально собрано
КТ315-КТ361______К=35____F=20 МГц_____(Rос=10к/100ом)___реально собрано

Весьма средняя ширина АЧХ и слабое усиление, несоразмерные числу примененных транзисторов.

Схема требует большого количества вч рпр транзисторов, что является ее ограничением. Кроме того, транзисторы в парах должны быть подобраны по параметрам.

Реально собранная схема требует балансировки смещения входного каскада – из за этого разбаланса режим дифференциальных каскадов на выходе оказывается на грани ограничения. В результате амплитуда выходного сигнала резко снижается, а токи на выходе 1 и выходе 2 отличаются в несколько раз. АЧХ при высокоомной нагрузке близка к симулятору, но при низкоомной нагрузке АЧХ значительно отличается от симулятора.

-----------------------------------------------------------------------------

Схема рис. 4.57 б. ячейка Джильберта + каскод

-9
-10

2N3904-2N3906___К=214___F=8 МГц___(Rн=1000)
2N3904-2N3906___К=220___F=8 МГц___(Rн=1000) Ri=0
2N3904-2N3906___К=108___F=18 МГц__(Rн=500)
2N3904-2N3906___К=43____F=34 МГц__(Rн=200)
2N3904-2N3906___К=22____F=40 МГц__(Rн=100)
2N3904-2N3906___К=11____F=47 МГц__(Rн=50)
2N3904-2N3906___К=11____F=88 МГц__(Rн=50) Ri=0

КТ315-КТ361______К=153___F=5 МГц___(Rн=1000)___
реально собрано
КТ315-КТ361______К=67____F=13 МГц__(Rн=500)____реально собрано
КТ315-КТ361______К=31____F=19 МГц__(Rн=200)____реально собрано
КТ315-КТ361______К=14____F=17 МГц__(Rн=100)____реально собрано

Ширина АЧХ весьма средняя, далеко не лучшая, особенно учитывая количество транзисторов. И только при низкоомной нагрузке и источнике сигнала.

Схема требует применения вч рпр транзисторов, что является ее ограничением. Кроме того, транзисторы в парах должны быть подобраны по параметрам.

Реально собранная схема показала близкую к симулятору ширину АЧХ, но значительно худшую АЧХ при низкоомной нагрузке. Схема требует подбора транзисторов с одинаковыми параметрами и балансировку входного дифференциального каскада, и кроме того изменение напряжения питания при изменении сопротивления нагрузки.

----------------------------------------------------------------------------

Схема рис. 4.57в . ячейка Джильберта + каскод

-11
-12

2N3904-2N3906___К=205___F=37 МГц___(Rн=1000)
2N3904-2N3906___К=216___F=53 МГц___(Rн=1000) Ri=0
2N3904-2N3906___К=90____F=65 МГц___(Rн=500)
2N3904-2N3906___К=34____F=49 МГц___(Rн=200)
2N3904-2N3906___К=17____F=43 МГц___(Rн=100)
2N3904-2N3906___К=17____F=209 МГц__(Rн=100) Ri=0
2N3904-2N3906___К=8_____F=47 МГц____(Rн=50)
2N3904-2N3906___К=9_____F=211 МГц___(Rн=50) Ri=0

КТ315-КТ361______К=93____F=17 МГц____(Rн=500)___
реально собрано
КТ315-КТ361______К=47____F=14 МГц____(Rн=200)___
реально собрано
КТ315-КТ361______К=21____F=10 МГц____(Rн=100)___
реально собрано

Схема с чрезвычайно широкой АЧХ (в симуляторе!). Но это только для низкоомных источнике сигнала и нагрузке. Низковольтное питание возможно только при низкоомной нагрузке.

Схема требует применения вч рпр транзисторов, что является ее ограничением. Кроме того, транзисторы в парах должны быть подобраны по параметрам.

Выходной сигнал мягко ограничивается уже при входном сигнале больше 50 мВ. Ограничение происходит не в выходных каскадах!

Для реально собранной схемы ширина АЧХ весьма скромная, и в отличие от того что показывает симулятор, и в сравнении с другими схемами. Кроме того, каскад ОК на входе не расширяет АЧХ, и это противоречит симулятору который показывает при этом аномально широкую АЧХ. И чем низкоомнее Rн в схеме, тем уже полоса АЧХ, что тоже не совпадает с симулятором и с логикой работы схем. При большом Rн, все сильнее проявляется выброс на фронтах и звон.

----------------------------------------------------------------------------

Схема рис. 4.57г. ячейка Джильберта + каскод

-13
-14

2N3904-2N3906___К=106___F=28 МГц___(Rн=1000)
2N3904-2N3906___К=112___F=48 МГц___(Rн=1000) Ri=0
2N3904-2N3906___К=53____F=36 МГц___(Rн=500)
2N3904-2N3906___К=21____F=40 МГц___(Rн=200)
2N3904-2N3906___К=22____F=125 МГц__(Rн=200) Ri=0
2N3904-2N3906___К=11____F=38 МГц___(Rн=100)
2N3904-2N3906___К=11____F=135 МГц__(Rн=100) Ri=0
2N3904-2N3906___К=5_____F=38 МГц___(Rн=50)
2N3904-2N3906___К=6_____F=130 МГц__(Rн=50) Ri=0

КТ315-КТ361______К=100___F=10 МГц___(Rн=1000)___реально собрано
КТ315-КТ361_____К=83_____F=15 МГц___(Rн=500)____реально собрано
КТ315-КТ361_____К=57_____F=16 МГц___(Rн=200)____реально собрано
КТ315-КТ361_____К=18_____F=16 МГц___(Rн=100)____реально собрано

Схема имеет довольно широкую полосу АЧХ только при низкоомной нагрузке и низкоомном источнике сигнала (в симуляторе). При этом усиление одной ячейки небольшое. Увеличение тока источников тока на АЧХ влияет слабо, увеличивает усиление сигнала. Низковольтное питание возможно только при низкоомной нагрузке.
Схема требует большого количества вч рпр транзисторов, что является ее ограничением. Кроме того, транзисторы в парах должны быть подобраны по параметрам.

Реально собранная схема показала весьма скромные результаты как по усилению, так и по ширине АЧХ. Тех же резульатов можно достичь в обычных схемах при в разы меньшем количестве транзисторов.

--------------------------------------------------------------------------------

Схема рис. 4.57д. ячейка Джильберта + каскод

-15

-16

2N3904-2N3906___К=232___F=27 МГц___(Rн=1000)
2N3904-2N3906___К=244___F=37 МГц___(Rн=1000) Ri=0
2N3904-2N3906___К=116___F=35 МГц___(Rн=500)
2N3904-2N3906___К=46____F=38 МГц___(Rн=200)
2N3904-2N3906___К=23____F=38 МГц___(Rн=100)
2N3904-2N3906___К=23____F=103 МГц__(Rн=100) Ri=0
2N3904-2N3906___К=12____F=38 МГц___(Rн=50)
2N3904-2N3906___К=12____F=105 МГц__(Rн=50) Ri=0

Схема имеет довольно широкую полосу АЧХ (в симуляторе) только при низкоомной нагрузке и низкоомном источнике сигнала. При этом усиление одной ячейки небольшое. И это 14 транзисторов! Увеличение тока источников тока на АЧХ влияет слабо, немного увеличивает усиление сигнала.

Схема требует большого количества вч рпр транзисторов, что является ее ограничением.

----------------------------------------------------------------------------------

Схема рис. 4.57. ОУ на одной ячейке Джильберта

-17
-18

1 2N3904-2N3906___К=245___F=12 МГц___(Rос=8к/24ом+300 пф)
__2N3904-2N3906___К=250___F=12 МГц___(Rос=8к/24ом+300 пф) Ri=0
2 2N3904-2N3906___К=140___F=22 МГц___(Rос=8к/50ом+70 пф)
3 2N3904-2N3906___К=75____F=44 МГц___(Rос=8к/100ом)
4 2N3904-2N3906___К=38____F=52 МГц___(Rос=4к/100ом)
__2N3904-2N3906___К=38____F=64 МГц___(Rос=4к/100ом) Ri=0

__КТ315-КТ361______К=140___F=4 МГц____(Rос=8к/24ом)_____
реально собрано
__
КТ315-КТ361______К=83____F=6 МГц_____(Rос=8к/50ом)____реально собрано
__
КТ315-КТ361______К=50____F=9 МГц_____(Rос=8к/100ом)___реально собрано
__
КТ315-КТ361______К=21____F=10 МГц____(Rос=4к/100ом)___реально собрано

Для ОУ это весьма неплохая ширина АЧХ (в симуляторе). При глубокой ООС есть большая неравномерность коэффициента усиления вблизи верхней границы АЧХ.

Схема требует большого количества вч рпр транзисторов, что является ее ограничением. Кроме того, транзисторы в парах должны быть подобраны по параметрам.

Реально собранная схема имеет значительный звон на фронтах импульсов при глубокой ООС и не лучшую ширину АЧХ характерную для Ячеек Джильберта 1. Схема требует очень точной установки режима входного дифференциального каскада. Малейшее изменение смещения отменяет линейный режим усиления.

---------------------------------------------------------------------------------

Схема А из патента. Усилитель тока на модифицированной ячейке Джильберта 2

-19
-20

2N3904___К=140___F=3 МГц___(Rн=1000)
2N3904___К=144___F=3 МГц___(Rн=1000) Ri=0
2N3904___К=70____F=8 МГц___(Rн=500)
2N3904___К=28____F=12 МГц__(Rн=200)
2N3904___К=14____F=14 МГц__(Rн=100)
2N3904___К=7_____F=16 МГц__(Rн=50)
2N3904___К=7_____F=18 МГц__(Rн=50) Ri=0

КТ315_____К=9_____F=10 МГц__(Rн=200)___
реально собрано
КТ315_____К=8_____F=15 МГц__(Rн=100)___реально собрано

При огромном количестве транзисторов усиление маленькое, ширина АЧХ вообще никакая. Увеличение тока источников тока лишь незначительно увеличивает усиление и ширину АЧХ. Такой усилитель проигрывает обычным схемам по всем параметрам.
Реально собранная схема имеет усиление еще меньше, в несколько раз меньше чем показывает симулятор. (Возможно причина этого как раз в отсутствии баланса и неравенстве параметров транзисторов). Ширина АЧХ близка к той что показывает симулятор. Схема склонна к самовозбуждению.
Схема весьма капризная в установке рабочей точки, требует подбора одинаковых параметров транзисторов и балансировки входного дифференциального каскада для точной установки рабочей точки. При изменении сопротивления нагрузки (усиления) требуется изменять режим (ток) дифференциального выходного каскада и напряжение питания. Что очень неудобно.

--------------------------------------------------------------------------------------

Схема рис. 2.49а. Усилитель на одной ячейке Джильберта 2 - см. выше, рис. 4.54

-21

----------------------------------------------------------------------------

Схема рис. 2.49а. Усилитель на двух ячейках Джильберта 2

(реально в м/сх используют 3 - 5 ячеек при полосе усилителя до 500-1000 МГц, но это с другими транзисторами.)

-22
-23

2N3904___К=120___Fв=19 МГц___(Rн=500)
2N3904___К=48____Fв=33 МГц___(Rн=200)
2N3904___К=24____Fв=36 МГц___(Rн=100)
2N3904___К=25____Fв=103 МГц__(Rн=100) Ri=0
2N3904___К=12____Fв=39 МГц___(Rн=50)
2N3904___К=13____Fв=126 МГц__(Rн=50) Ri=0

По сравнению с одной ячейкой две ячейки дают увеличение усиления на 30% и небольшое сужение полосы частот АЧХ.

С нагрузкой 1к схема неработоспособна, да в этом и нет никакого смысла.

---------------------------------------------------

Реально собранные схемы, сравнение:

*- для симулятора
*- для симулятора

Вывод:

Большинство схем на усилителях тока показали весьма скромные характеристики при очень большом количестве транзисторов. Отдельные схемы показали в симуляторе весьма впечатляющие результаты, где ширина АЧХ простиралась до Fт/2 и более. Но в реально собранных схемах АЧХ оказалась гораздо скромнее, в разы меньше. Кроме того, многие схемы были весьма капризны в установке режима рабочей точки и требовали подбора транзисторов. То что заявлялось в книгах как преимущества схем на усилителях тока оказалось всего лишь рекламой теоретических положений, рекламой которая не учитывает все условия реальных усилителей, ведь на входе и выходе усилителя тока стоят схемы преобразователей напряжение-ток и ток-напряжение.